Introducción
La violencia contra niños, niñas y adolescentes se ha convertido en un fenómeno común en todo el mundo. Específicamente, en América Latina y el Caribe, dos de cada tres niños sufren disciplina violenta (Fondo de las Naciones Unidas para la Infancia [UNICEF], 2022). Entre los 1 y los 14 años, los niños están en riesgo de ser víctimas de violencia doméstica, en la escuela y en la calle. La violencia se manifiesta a través del castigo físico y la agresión psicológica en la primera infancia, y se extiende al abuso sexual y al homicidio, afectando a millones de víctimas indefensas. La tasa regional de homicidios para este grupo de edad es cuatro veces mayor que el promedio mundial. El homicidio se ha convertido en la principal causa de mortalidad entre los adolescentes (10 a 19 años). Además, los perpetradores más frecuentes son los padres, cuidadores, pares, vecinos, parejas u otras personas cercanas, sumando aproximadamente 1.000 millones de menores en todo el mundo en el último año (Organización Mundial de la Salud [OMS], 2022).
La salud mental de la población latinoamericana revela altas tasas de trastornos depresivos y de ansiedad, especialmente en Paraguay y Brasil, con trastornos depresivos en un 9,4 % y un 9,3 %, respectivamente, y trastornos de ansiedad en un 7,5 % y un 6,8 %. Adicionalmente, los casos de esquizofrenia son mayores en Chile (2,1 %), seguido de Argentina, Uruguay y Costa Rica, con un 1,9 % cada uno (Organización Panamericana de la Salud [OPS], 2018).
La salud mental positiva se asocia con todas las emociones placenteras, como la felicidad, el bienestar y el disfrute de la vida. Estas emociones son recursos para cada individuo que actúan como un mecanismo de defensa para prevenir dificultades relacionadas con emociones negativas, como la ansiedad y otros trastornos psicológicos (Datosmacro, 2021; Naciones Unidas [ONU], 2022). Mientras que los países europeos siguen ocupando los primeros puestos en el ranking de felicidad, con Finlandia en primer lugar, seguido de Dinamarca e Islandia (World Happiness Report, 2022), Perú se sitúa en el puesto 63 entre 104 países y es el noveno en América Latina (Saavedra, 2020).
En este contexto, el bienestar es un factor clave para el desarrollo de un ajuste biopsicosocial óptimo, abarcando casi todas las áreas de la vida (Lazarte et al., 2013). Sin embargo, el estudio del bienestar humano es un tema complejo, y los científicos sociales aún no han llegado a un consenso sobre su conceptualización. Algunos estudios han analizado el bienestar psicológico (PB) como una actitud positiva ante las dificultades de la vida y su gestión, con el objetivo de sentirse bien (Cobo-Rendón et al., 2020; Cansoy et al., 2020). Otros autores han encontrado una relación entre la actividad física, la sensación de bienestar, la autoeficacia y la autoestima (García et al., 2020a); de manera similar, las creencias sobre la apariencia física influyen en la sensación de bienestar o malestar psicológico, lo que se relaciona con la autoaceptación (Blanco et al., 2022).
El bienestar psicológico (BP) se ha visto afectado por la pandemia en todos los ámbitos (Reche et al., 2022), por lo que es importante comprender cómo se manifiestan en este contexto las variables a analizar. Como cada vez hay más evidencia del impacto negativo del abuso infantil en la salud mental, es necesario examinar el vínculo entre el abuso y el ajuste psicológico. Para mejorar el conocimiento sobre el tema y promover el desarrollo de estrategias para mitigar los impactos adversos en los adultos jóvenes, se han propuesto enfoques basados en el optimismo como clave para fomentar el ajuste psicológico y reducir los efectos negativos del abuso infantil, como se observó en un estudio con adultos jóvenes en Turquía (Arslan, 2023). En países como Colombia, las relaciones entre los factores de trauma infantil y los niveles de resiliencia pueden ser débiles, posiblemente debido a la presencia de cuidadores o apoyo social durante la experiencia traumática, que actúan como factor protector durante la infancia (Masten y Narayan, 2012; Henao et al., 2020). Sin embargo, se ha demostrado que la resiliencia tiene una relación significativa con el bienestar psicológico (BP) (García-Vesga y Domínguez-de la Ossa, 2013; García del Castillo et al., 2016; Cárdenas, 2022). Por lo tanto, es crucial abordar la resiliencia y el optimismo, así como las intervenciones de psicología positiva en la atención médica y psicológica a largo plazo para las personas que han sufrido abuso infantil, ya que estas técnicas pueden ser efectivas para reducir la probabilidad y la gravedad del trastorno de estrés postraumático (TEPT) en personas expuestas al trauma (Chen et al., 2021). Por otro lado, en Estados Unidos (EE.UU.), las personas que experimentaron una mayor adversidad en la infancia tienen más probabilidades de reportar niveles más altos de soledad y menor optimismo en la adultez emergente (Mumford et al., 2023). En consecuencia, se sugiere que abordar la soledad durante la adolescencia y promover perspectivas optimistas en la adultez emergente podría tener beneficios significativos para reducir la morbilidad mental y física.
En Perú, estudios recientes han concluido que el optimismo y la resiliencia tienen un impacto moderado y significativo en el bienestar subjetivo, incluyendo el afecto positivo y la satisfacción con la vida (Laime, 2021). Por otro lado, el maltrato infantil tiene repercusiones en la adultez; por ejemplo, las mujeres casadas o convivientes que experimentaron maltrato infantil tienen mayor probabilidad de experimentar violencia de pareja en la adultez (Rodríguez-De la Cruz y Alarco, 2021). Otro hallazgo relevante en adultos de Lima Metropolitana es la existencia de una relación significativa entre el estilo parental permisivo (por ejemplo, “permitir cosas que se les negaban a sus hermanos”) y las experiencias adversas en la infancia (como el chantaje, la manipulación o la humillación), con el trastorno de estrés postraumático (TEPT) en la población analizada (Portella et al., 2022). Este estudio es de gran importancia debido a la alta prevalencia de trauma infantil y su impacto en el bienestar psicológico de los adultos peruanos. La violencia infantil, que es común en América Latina, produce efectos duraderos como el estrés postraumático, la ansiedad y la depresión. En Perú, si bien el maltrato infantil se asocia con graves consecuencias en la adultez, también se ha identificado una creciente relación entre optimismo, resiliencia y bienestar subjetivo. Los resultados de este estudio podrían contribuir al desarrollo de políticas públicas y programas de salud mental más efectivos, enriqueciendo la comprensión de la promoción del bienestar psicológico en contextos similares y beneficiando tanto a los profesionales de la salud como a la comunidad en general. Por tanto, el objetivo de este estudio fue determinar la influencia del trauma infantil (TC), la satisfacción con la vida (SV) y el optimismo atributivo (OA) en el bienestar psicológico (BP) en adultos peruanos.
Metodología
Fueron 1,691 adultos de ambos sexos los participantes, seleccionados mediante un muestreo no probabilístico por conveniencia, conforme a los criterios de inclusión y exclusión definidos por el investigador en función del contexto y sus decisiones (Arias, 2012; Supo, 2014; Otzen y Manterola, 2017; Hernández-Sampieri y Mendoza, 2018). Los participantes tenían edades entre 18 y 70 años (M = 24.43, DE = 10.36), con un 51.9% de sexo masculino. La mayoría de los hombres (85.3%) tenían entre 18 y 30 años, nacidos en Lima (66.3% de mujeres). La mayoría solteros (84.6% de hombres). Además, un 57.1% de los hombres no practicaban alguna religión, un 72.2% de las mujeres no practicaban deportes, y un 70.2% de los hombres estudiantes. Los participantes dormían 7 horas o menos (72.1%) y no presentaban enfermedades crónicas (90.2%) ni antecedentes de enfermedad psiquiátrica (96.1%).
La técnica utilizada para recolección de datos fue la encuesta y un conjunto de instrumentos, tales como:
1) Ficha sociodemográfica, 2) Escala breve de trauma infantil de Marshall (1999), fue adaptada en El Salvador y América Latina (Cuneo et al., 2005; Taboada, 2007). La escala califica la presencia (puntuación = 1) o ausencia (puntuación = 0) de abuso físico y sexual, con una puntuación máxima de 7. La presencia de tres o más eventos traumáticos se considera "politrauma" (también denominado "politrauma psicológico"). 3) Escala de satisfacción con la vida (SWLS) de Diener et al. (1985). En su versión original, la SWLS reportó valores aceptables de fiabilidad (α = .87) y estabilidad temporal (método test-retest; r = .82). En cuanto a su validez, el análisis factorial exploratorio reveló un único factor subyacente. Además, se examinó su relación con otras variables, como el bienestar y los rasgos de personalidad (Diener, 1984).
4) Escala de optimismo atributivo (OA) de Alarcón (2013). Esta herramienta de autoinforme está diseñada para medir el optimismo desde una perspectiva atribucional, y, 5) Escala de Bienestar Psicológico (BIEPS-A) de Casullo (2002). En Lima, Perú, se analizó con estudiantes universitarios y demostró una alta confiabilidad (α = .96), con indicadores de análisis factorial que mostraron un buen ajuste (Domínguez, 2014).
En este estudio se respetó los lineamientos éticos de la Declaración de Helsinki (Asociación Médica Mundial, 2013) y se recibió la aprobación del Comité de Ética de la institución del autor principal. Habiéndose analizado la confiabilidad de cada instrumento, seguido de un análisis descriptivo basado en datos sociodemográficos, de acuerdo con los objetivos del estudio. Este análisis permitió observar frecuencias, porcentajes, medidas de tendencia central y dispersión de los niveles de bienestar psicológico y las variables propuestas (Field, 2013). Se comprobó la distribución normal de los datos mediante la prueba de Kolmogórov-Smirnov, la cual resultó significativa (p < .05) (Ghasemi y Zahediasl, 2012). Por lo tanto, se consideraron las pruebas no paramétricas como las más adecuadas para el análisis, con base en los objetivos formulados de correlación y comparación (Pallant, 2020).
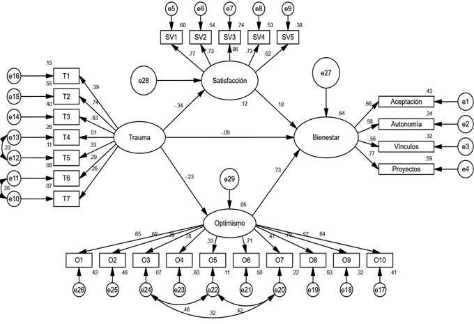
Finalmente, con base en la revisión de literatura, antecedentes y fundamentos teóricos, se especificó un modelo con cuatro factores latentes y sus respectivas variables observables (ver Figura 1). Para identificar los factores explicativos del bienestar psicológico, se probó un modelo de regresión estructural con las tres variables predictoras (trauma infantil [TI], satisfacción con la vida [SV] y optimismo atributivo [OA]) y la variable dependiente (bienestar psicológico [BP]) (Kline, 2015; Schumacker y Lomax, 2016). Este proceso se llevó a cabo utilizando las versiones de prueba de SPSS y AMOS 26 para modelado de ecuaciones estructurales (International Business Machines, 2019). Estos métodos permiten una evaluación detallada de las relaciones entre las variables latentes y observables, proporcionando una comprensión más profunda de los factores que influyen en el bienestar psicológico (Byrne, 2016).
Resultados
En el análisis descriptivo de cada variable, se presentan los siguientes hallazgos. Los niveles de trauma infantil (TI) muestran que destaca la ausencia de trauma (49.7%), seguido por la presencia de entre uno y dos eventos traumáticos (32.5%) y politrauma (17.8%). Es decir, un menor porcentaje padeció de tres o más experiencias traumáticas. En cuanto a los niveles de satisfacción con la vida (SV), destaca la categoría de Ligera Satisfacción (43.9%), seguida de Satisfacción (27.2%), mientras que se observa Ligera Insatisfacción (22.5%) e Insatisfacción (6.4%). En cuanto a los niveles de optimismo atributivo (OA), predomina el nivel Medio (40.0%), seguido del nivel Elevado (30.5%) y Bajo (29.5%). Por último, en los niveles de bienestar psicológico (BP), los niveles moderado y alto alcanzan un 73% en la muestra del estudio.
En el análisis inferencial, se observó como según el sexo, las mujeres fueron más afectadas por TI. Los valores de U de Mann Whitney y puntaje Z, comprueban diferencias significativas (p < .05). Por otro lado, en OA y dimensión Autonomía del BP es favorable (p < .05) a los hombres.
Respecto al lugar de nacimiento, no se observaron diferencias significativas en trauma infantil (TI) (p > .05). Sin embargo, se encontraron diferencias significativas en satisfacción con la vida (SV), optimismo atributivo (OA) y bienestar psicológico (BP) favorable a los provincianos.
Respecto a la situación laboral, no se observaron diferencias significativas en TI (p > .05). Sin embargo, se encontraron diferencias significativas en SV y OA a favor de los participantes con empleo fijo, y en BP a favor de los jubilados (p < .05).
En cuanto al grupo etario, de 18 a 30 años, son los que más padecieron eventos traumáticos. Los valores de H de Kruskal-Wallis y gl, permiten comprobar que existen diferencias significativas (p < .05), por el contrario, adultos de más de 50 años, evidenciaron mayor SV y BP. En función al estado civil, en SV favorece (p < .05) a los viudos, OA a los convivientes y BP a los divorciados (a excepción de dimensión Vínculos en casados). Respecto a instrucción, se observa diferencias (p < .05) favorables a los que cuentan con estudios primarios (OA y BP) y universitarios (SV y dimensión pesimismo de OA). Es decir, los sujetos con estudios superiores universitarios si bien evidencian mayor SV, no obstante, revelan alto pesimismo.
Tabla 1 Comparación de los resultados de la evaluación de las variables TI, SV, OA y BP, según antecedente de enfermedad mental (n=1691).
| Variables | Ítems o Dimensiones | Desorden mental | n | Rango Promedio | Mann-Whitney U | Z | Sig. asint. (bilateral) |
|---|---|---|---|---|---|---|---|
| Trauma | T1, T2, T3, T4, T5, T6, T7, T8, T9 y T10 | Sí | 101 | 1160.24 | 48557.000 | -7.163 | .000*** |
| No | 1590 | 826.04 | |||||
| Satisfacción | SV1, SV2, SV3, SV4 y SV5 | Sí | 101 | 615.00 | 56964.500 | -4.916 | .000*** |
| No | 1590 | 860.67 | |||||
| Optimismo Atributivo | Optimismo (O1, O2, O4, O6, O8, O9 y O10) | Sí | 101 | 647.42 | 60238.000 | -4.227 | .000*** |
| No | 1590 | 858.61 | |||||
| Pesimismo (O3, O5 y O7) | Sí | 101 | 633.09 | 58791.000 | -4.553 | .000*** | |
| No | 1590 | 859.52 | |||||
| Bienestar Psicológico | Aceptación | Sí | 101 | 675.70 | 63095.000 | -3.915 | .000*** |
| No | 1590 | 856.82 | |||||
| Autonomía | Sí | 101 | 778.69 | 73496.500 | -1.461 | .1440 | |
| No | 1590 | 850.28 | |||||
| Vínculos | Sí | 101 | 721.55 | 67726.000 | -2.829 | .005** | |
| No | 1590 | 853.91 | |||||
| Proyectos | Sí | 101 | 668.23 | 62340.000 | -4.126 | .000*** | |
| No | 1590 | 857.29 |
Nota: * p ≤ .05; ** p ≤ .01; *** p ≤ .001
Con base en el antecedente de enfermedad mental (véase Tabla 1), se observaron diferencias significativas (p < .05) en TI, con niveles más altos reportados entre individuos con antecedente de enfermedad mental. En otras palabras, las personas con antecedentes de enfermedad mental han experimentado un mayor número de eventos traumáticos en su infancia. Por el contrario, los individuos sin antecedente de enfermedad mental muestran menos eventos traumáticos y, en consecuencia, niveles más altos de SV, OA y BP.
En cuanto al número de horas de sueño, se observaron diferencias (p < .05) en SV, OA y Aceptación en BP entre los sujetos con más horas de sueño. En cuanto a la práctica religiosa, se encontraron diferencias (p < .05) a favor de los que practican alguna religión en SV, OA y BP. Además, en cuanto a la práctica deportiva, se observaron diferencias (p < .05), los que no practican deporte revelaron mayores tasas de politraumatismo, mientras que los que practican deporte mostraron mayores SV, OA y BP. Por último, en cuanto al antecedente de enfermedad crónica, se encontró en los que no lo padecían, menos eventos traumáticos en la infancia (p < .05) y mayores niveles de SV.
Relaciones estructurales entre el trauma infantil, la satisfacción con la vidal, el optimismo atributivo y el bienestar psicológico
Tabla 2 Índices de ajuste del modelo estructural para el bienestar psicológico (BP)
| Modelo | Χ2 | valor p | gl | CMIN | CFI | TLI | RMSEA |
|---|---|---|---|---|---|---|---|
| Índices de ajuste | 1213.906 | p < .001 | 289 | 4.200 | .937 | .929 | .044 |
| Correlación múltiple al cuadrado (R 2) | .64 |
Nota: x2: Chi-cuadrado; gl: grados de libertad; CFI: Índice de ajuste comparativo; TLI: Índice de Tucker-Lewis; RMSEA: Error cuadrático medio de aproximación; SRMR: Residuo estandarizado cuadrático medio.
Con base en el modelo teórico propuesto en el diagrama Path (Figura 1), se probó un modelo de regresión estructural para explicar el comportamiento de la variable dependiente Bienestar Psicológico (BP) en términos de las variables independientes Trauma Infantil (TI), Satisfacción con la vida (SV) y Optimismo Atributivo (OA). Se construyó un factor latente para TI utilizando como indicadores factoriales las puntuaciones directas de sus 7 ítems. De igual forma, se construyeron factores latentes para SV y OA con sus respectivos 5 y 10 ítems. La Figura 1 presenta el modelo de regresión estructural resultante, el cual muestra índices de ajuste adecuados (p ≤ .05; CFI = .94, RMSEA = .04, TLI = .93), como se detalla en la Tabla 2. Se puede observar que el nivel de optimismo es el mejor predictor del Bienestar Psicológico, con un coeficiente de regresión (β) = .73. Por lo tanto, el grado de optimismo es el predictor más fuerte del BP. Por otro lado, el factor trauma muestra una predicción significativa y negativa en relación con el factor Satisfacción con la Vida (β = -.34) y el factor Optimismo Atributivo (OA) (β = -.23), y en menor medida, pero todavía significativa, con el factor BP (β = -.09).
Discusión
Los hallazgos del presente estudio permiten determinar el efecto diferencial de las variables de trauma infantil (TI), satisfacción con la vida (SV) y optimismo atributivo (OA) sobre el bienestar psicológico (BP) en adultos peruanos. El modelo obtenido mediante el modelamiento de ecuaciones estructurales muestra una relación predictiva significativa del OA sobre el BP de manera directa.
Siguiendo a algunos autores (Byrne, 2016; Cobo-Rendón et al., 2020; Cansoy et al., 2020), se analizó el bienestar psicológico (BP) como una actitud positiva ante las dificultades de la vida y su manejo adecuado, con el objetivo de promover el bienestar. Adicionalmente, al considerar antecedentes de experiencias traumáticas en la infancia de adultos peruanos, las variables de estudio se relacionaron con las variables sociodemográficas mencionadas en los objetivos. Por ejemplo, se encontró que una mayor actividad física (práctica deportiva) promueve el optimismo y el bienestar psicológico, en concordancia con otros autores que han vinculado la actividad física con la sensación de bienestar, la autoeficacia y la autoestima (García et al., 2020).
Se encontró que el optimismo es el mejor predictor del bienestar psicológico en adultos peruanos. Por lo tanto, este hallazgo proporciona elementos que pueden contribuir al desarrollo de estrategias de prevención e intervención para adultos con trauma infantil. Las estrategias preventivas basadas en el optimismo son cruciales para promover la adaptación psicológica y reducir los efectos negativos del abuso infantil en adultos jóvenes (Chen et al., 2021; Mumford et al., 2023; Arslan, 2023). Otro hallazgo importante del estudio es que, en relación con el género, las mujeres presentan mayores niveles de trauma infantil (TI), lo cual es corroborado por estudios previos (Rodríguez-De la Cruz y Alarco, 2021). Estos estudios también concluyen que las mujeres casadas o en convivencia que han experimentado abuso infantil tienen una mayor probabilidad de sufrir violencia por parte de sus parejas en la edad adulta, lo que indica una mayor prevalencia de victimización entre las mujeres. Por el contrario, los hombres tienden a mostrar valores más altos en la dimensión de autonomía del bienestar psicológico (BP). Además, los individuos mayores de 50 años presentan una mayor predisposición a experimentar bienestar psicológico, lo que podría atribuirse a experiencias de vida y al logro de metas personales que les reportan satisfacción. Otro hallazgo interesante es que los individuos nacidos en zonas rurales tienen una mayor probabilidad de experimentar bienestar psicológico, posiblemente debido a una idiosincrasia diferente en comparación con los individuos urbanos, en cuanto a valores, costumbres y tradiciones, lo que puede contribuir positivamente al bienestar psicológico.
Se encontró que el estado civil de viudo, conviviente o divorciado se asocia con mayores niveles de satisfacción (SV), optimismo (OA) y bienestar psicológico (BP). Este hallazgo contrasta parcialmente con otro estudio (Contreras-Rodríguez et al., 2022), en el que se observó que las mujeres casadas muestran mayores asociaciones significativas con síntomas de trastorno de estrés postraumático (TEPT), situación que contrasta con un estado de bienestar. El hecho de haber completado solo la educación primaria se asocia con niveles adecuados de optimismo y BP, a diferencia de quienes han cursado educación superior, lo que sugiere la importancia de los elementos cognitivos para desarrollar estrategias que permitan alcanzar metas de vida y recursos que mejoren la calidad de vida.
Otra variable a considerar es la situación laboral: los individuos con un trabajo estable o aquellos que se encuentran jubilados muestran mayor BP, ya que contar con recursos económicos básicos les permite planificar y realizar actividades que satisfacen sus necesidades personales y contribuyen a una mejor calidad de vida. La práctica deportiva influye significativamente en el bienestar psicológico (BP), resultado ya reportado por otros autores (García et al., 2020a). Estos autores confirman que la sensación de bienestar, la autoeficacia y la autoestima adecuada están estrechamente relacionadas con la actividad física. Por ello, es importante incluir prácticas deportivas o de educación física en programas de prevención y promoción orientados a mejorar el BP de la población. Adicionalmente, se encontró que la práctica de una creencia religiosa contribuye a un mayor BP, ya que sirve como apoyo emocional para afrontar las dificultades cotidianas, potenciando el bienestar personal. Además, un mayor número de horas de sueño se asocia con mejores indicadores de BP, por lo que la higiene del sueño debe considerarse en planes futuros orientados a promover la calidad de vida en la población. Se encontró que el antecedente de enfermedad mental influye significativamente en el BP. Los individuos que han experimentado problemas psicológicos durante la infancia o la adolescencia tienen una mayor probabilidad de desarrollar trastornos psicopatológicos en la edad adulta (Mumford et al., 2023). En otras palabras, una mayor presencia de eventos traumáticos se asocia con un menor nivel de BP (Portella et al., 2022).
Conclusiones
El optimismo atributivo se presenta como el mejor predictor del bienestar psicológico en adultos peruanos. Por otro lado, un menor trauma infantil y una mayor satisfacción con la vida son los segundos factores que mejor predicen el bienestar psicológico en relaciones directas. En cuanto a las variables sociodemográficas, se comprobó que factores como el sexo (mayor trauma infantil en mujeres y mayor optimismo en varones), el grupo etario mayor de 50 años, haber nacido en provincia, el estado civil (viudos, convivientes o divorciados), el nivel educativo (estudios universitarios o primarios), la condición laboral (trabajo fijo o jubilado), la práctica de algún deporte o religión, y dormir cerca de 9 horas, así como los antecedentes de enfermedad mental, influyen de forma diferencial y significativa (p < .05) en el bienestar psicológico.















