Interciencia
versão impressa ISSN 0378-1844
INCI v.30 n.2 Caracas fev. 2005
HOMOGENEIDAD PEDOGEOMORFOLÓGICA Y PEDOGÉNESIS EN LA CUENCA DEL RÍO MOTATÁN, TRUJILLO, VENEZUELA
Edgar J. Jaimes, José G. Mendoza, Neida M. Pineda e Hilda R. Rodríguez
Edgar José Jaimes. Ingeniero Agrónomo, La Universidad del Zulia (LUZ), Venezuela. Agrólogo, Centro Interamericano de Desarrollo e Investigación Ambiental y Territorial, Universidad de Los Andes (CIDIAT-ULA), Venezuela. M.Sc. y Doctor en Ciencias del Suelo, Universidad Central de Venezuela (UCV). Profesor, Núcleo Universitario "Rafael Rangel" (NURR-ULA), Venezuela. Coordinador, Grupo de Investigación de Suelos y Aguas (GISA). Dirección: Apartado postal 177. Trujillo, estado Trujillo, Venezuela. e-mail: jaimes@ula.ve
José G. Mendoza. Ingeniero Agrícola, ULA, Venezuela. Agrólogo CIDIAT-ULA. M.Sc. en Manejo de Cuencas Hidrográficas, ULA, Venezuela. Profesor, NURR-ULA. Investigador, GISA, Venezuela. e-mail: jgmendoz@ula.ve
Neida M. Pineda. Ingeniera Agrícola, ULA, Venezuela. M.Sc. en Ciencia del Suelo, UCV, Venezuela. Profesora, NURR-ULA, Venezuela. Investigadora, GISA. e-mail: pineida@ula.ve
Hilda R. Rodríguez. Técnico Superior Agrícola, ULA, Venezuela. Investigadora, GISA, NURR-ULA. e-mail: mandoni500@hotmail.com.
Resumen
Se determinó la homogeneidad pedogeomorfológica de tres parcelas experimentales de 1,5ha ubicadas en las áreas de Piedra Azul (300msnm), La Loma (1115msnm) y La Ciénega (2400msnm), todas en la cuenca del río Motatán del estado Trujillo, Venezuela. El propósito del presente trabajo fue conocer la relación existente entre dicha homogeneidad y la evolución pedológica en las áreas referidas. Se utilizó la taxonomía de suelo para determinar los órdenes de los suelos descritos y colectados. Se calcularon los Índices de Homogeneidad Múltiple (IHM), utilizando el Sistema de Información Automatizado de Homogeneidad de Tierras (SIAHT). De los 30 perfiles descritos, 16 son de suelos evolucionados (alfisoles), en su mayoría ubicados en Piedra Azul (8) y La Ciénega (6), y 14 son suelos poco evolucionados (inceptisoles), localizados principalmente en La Loma (8) y La Ciénega (4). Se pudo comprobar que existe una relación estrecha entre la homogeneidad pedogeomorfológica de cada una de las áreas estudiadas con el desarrollo de los suelos contenidos en ellos, estableciéndose una secuencia evolutiva decreciente Piedra Azul > La Ciénega > La Loma, correlativa con los valores de IHM de cada una de las áreas y con la estimación de sus balances pedogeomorfológicos. Se concluye que el IHM y el SIAHT son herramientas útiles para llevar a cabo este tipo de estudios básicos, necesarios para la adecuada planificación agroecológica y ambiental de la cuenca del río Motatán.
Summary
Pedogeomorphological homogeneity was determined in three experimental parcels of 1.5ha located in the areas of Piedra Azul (300masl), La Loma (1115masl) and La Ciénega (2400masl), all in the basin of the Motatán river, Trujillo state, Venezuela. The purpose of the present work was to find the existent relationship between this homogeneity and the pedological evolution in the mentioned areas. The soil taxonomy was used to determine the order of the soils described and collected. The Indexes of Multiple Homogeneity (IMH) were calculated, using the Automated System of Information of Land Homogeneity (ASILH). Of the 30 profiles described, 16 are evolved soils (alfisols) located mainly in Piedra Azul (8) and La Ciénega (6), while 14 are little evolved soils (inceptisols) located mainly in La Loma (8) and La Ciénega (4). It could be proven that a close relationship exists between the pedogeomorphological homogeneity of each of the areas studied and the development of the soils contained in them, establishing a descending evolutionary sequence Piedra Azul > La Ciénega > La Loma, which correlates with the IMH values of each of the areas and with their estimated pedogeomorphological balances. It is concluded that the IMH and the ASIHL are useful tools to carry out this type of basic studies, necessary for the appropriate agroecological and environmental planning of the Motatán River Basin.
Resumo
Determinou-se a homogeneidade pedogeomorfológica de três parcelas experimentais de 1,5ha localizadas nas áreas de Piedra Azul (300msnm), La Loma (1115msnm) e La Ciénega (2400msnm), todas na bacia do rio Motatán do estado Trujillo, Venezuela. O propósito do presente trabalho foi conhecer a relação existente entre dita homogeneidade e a evolução pedológica nas áreas referidas. Utilizou-se a taxonomia de solo para determinar as ordens dos solos descritos e recolhidos. Calcularam-se os Índices de Homogeneidade Múltipla (IHM), utilizando o Sistema de Informação Automatizado de Homogeneidade de Terras (SIAHT). Dos 30 perfis descritos, 16 são de solos evolucionados (alfisol), na sua maioria, localizados em Piedra Azul (8) e La Ciénega (6), e 14 são solos pouco evolucionados (inceptisol), localizados principalmente em La Loma (8) e La Ciénega (4). Pode-se comprovar que existe uma relação estreita entre a homogeneidade pedogeomorfológica de cada uma das áreas estudadas com o desenvolvimento dos solos contidos neles, estabelecendo-se uma seqüência evolutiva decrescente Piedra Azul > La Ciénega > La Loma, correlativa com os valores de IHM de cada uma das áreas e com a estimação de seus balances pedogeomorfológicos. Conclui-se que o IHM e o SIAHT são ferramentas úteis para realizar este tipo de estudos básicos, necessários para a adequada planificação agro-ecológica e ambiental da bacia do rio Motatán.
Palabras Clave / Índice de Homogeneidad Múltiple (IHM) / Pedogeomorfología / Pedogénesis / Sistema Automatizado de Homogeneidad de Tierras (SIAHT) /
Recibido: 21/02/2004. Modificado: 13/01/2005. Aceptado: 20/01/2005.
El sistema pedogeomorfológico fue definido por Jaimes y Elizalde (1989) como un componente del sistema ecológico compuesto de los subsistemas suelo, regolito, sedimento, roca e hidrológico, en interrelación con su ambiente, formado por la atmósfera, la biosfera y otros sistemas pedogeomorfológicos vecinos. La interfase sólido-líquido-gas-biota que caracteriza al sistema pedogeomorfológico, a través del cual tiene lugar el intercambio de materia, energía e información dentro y entre ecosistemas, puede ser tan pequeña como la superficie de un pedón o polipedón (Dijkerman, 1974; Smeck et al., 1983) o tan grande como la superficie de todo el planeta (Elizalde y Jaimes, 1989).
Dada la complejidad estructural, funcional y evolutiva del sistema pedogeomorfológico, Jaimes (1988) definió el Índice de Homogeneidad Múltiple (IHM) como un valor o cantidad que representa la homogeneidad de un sistema caracterizado por un conjunto de variables o características pedogeomorfológicas (morfológicas, biológicas, químicas y físicas). Según Jaimes y Elizalde (1991a), tal valor permite establecer comparaciones con la finalidad de estudiar la estructura, el funcionamiento, la evolución, la estabilidad y la variabilidad espacial de dichos atributos dentro del sistema y de éste con relación a otros sistemas, incluyendo la totalidad del ambiente circundante.
Entre las aplicaciones del IHM están: a) la delimitación de áreas homogéneas para el cultivo de la uva (Gómez, 1990), b) la definición de unidades cartográficas de alta homogeneidad (Elizalde, 1997), c) la evaluación de la incidencia de las inclusiones de suelos y selección del mejor arreglo espacial de los puntos de observación utilizados para delinear unidades cartográficas a escalas muy detalladas (1:10000; Elizalde, 1995), y d) la definición de tipos de suelos en forma sencilla (Pineda, 1998).
Por su parte, Jaimes et al. (1992), Oballos et al. (1999), Oballos (1995), y Ochoa y Oballos (2002) utilizaron el IHM para analizar la pedogénesis en diversas secuencias de suelos. Como técnica de análisis multivariado, Jaimes y Matherano (1996) aplicaron el IHM para evaluar la homogeneidad de dos áreas muestras ubicadas en la subcuenca del río Castán, en el estado Trujillo, Venezuela. También fue utilizado por Jaimes y Arellano (1998) como método de estudio para comprobar que existe una relación directa y consistente entre la producción de biomasa aérea seca y la homogeneidad edáfica, asociada con las características físicas y químicas del epipedón.
Para facilitar el procesamiento de la información, Jaimes et al. (1997) propusieron un Sistema de Información Automatizado de Homogeneidad de Tierras (SIAHT) que automatiza el Índice de Homogeneidad Múltiple (IHM) propuesto por Jaimes (1988), a partir del programa IH en lenguaje Turbo-Basic, creado por Daza y Elizalde (1988). Se generó así una herramienta de trabajo versátil para el estudio integrado de la tierra y una metodología de análisis global en términos de la homogeneidad múltiple del sistema.
En síntesis, se plantea la necesidad de estudiar unidades de paisaje a escalas de detalle adecuadas (³1:5000), que sean útiles para el ordenamiento territorial en cuencas productoras de agua sometidas a usos agropecuarios intensivos. A partir de esta necesidad y de la potencialidad técnica del IHM, se propone como objetivo general de este trabajo determinar la homogeneidad pedogeomorfológica y su relación con la pedogénesis en tres parcelas experimentales de 1,5ha cada una, ubicadas en la cuenca del río Motatán, en el estado Trujillo, Venezuela.
Materiales y Métodos
Las parcelas experimentales seleccionadas están ubicadas en las áreas muestras de Piedra Azul (300msnm), La Loma (1115msnm) y La Ciénega (2400msnm), localizadas en la cuenca del río Motatán, en el estado Trujillo, Venezuela (Figura 1). Los criterios para la selección de estos sitios se basaron en la importancia agroecológica de los mismos, la accesibilidad y representatividad de las parcelas dentro de cada uno de los sectores. Previo a este ensayo de investigación, Mendoza (2000) llevó a cabo, en las mismas parcelas experimentales, una evaluación agroforestal con el propósito de determinar los grados de aptitud de la tierra, comparando las cualidades o características de los suelos predominantes en dichas parcelas con los requerimientos agroecológicos de especies forestales y frutales adaptadas a las condiciones ambientales imperantes en cada uno de las áreas mencionadas. Esta actividad preliminar contribuyó a tener el apoyo y colaboración del productor para el desarrollo y finalización de este trabajo.
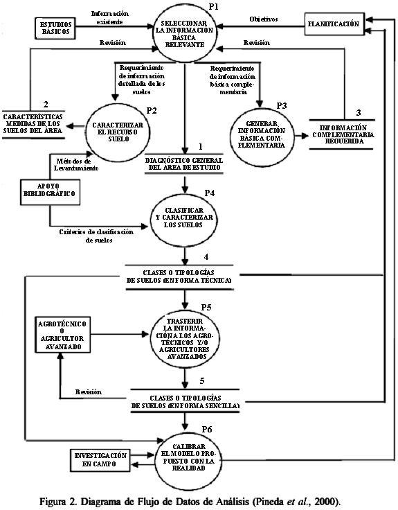
Para realizar la caracterización pedogeomorfológica, se utilizó el diagrama de flujo de datos (DFD) de análisis (Figura 2) propuesto por Pineda et al. (2000). De acuerdo con este diagrama, la actividad se inicia con la ubicación y análisis de la información básica disponible, relacionada con los suelos, la geología, la geomorfología, el clima, la hidrología, la ubicación geográfica y los datos agrícolas en cada una de las áreas muestras (Tabla I). Este procedimiento se identifica en la Figura 2 como P1 (Seleccionar la información básica relevante). Para desarrollar el proceso P2 (Caracterizar el recurso suelo), fue necesario tomar muestras de suelo mediante la descripción de barrenos hasta la profundidad que lo permitiera el estrato pedregoso o rocoso.
También se utilizaron cortes recientes realizados para la construcción de carreteras o vías de penetración agrícola. Las observaciones de suelos se ubicaron en forma de cuadrícula o se ordenaron en transectas, de acuerdo con la forma de las parcelas, cuya superficie aproximada fue de 1,5ha. Se realizaron diez observaciones por cada parcela experimental.
Las características pedogeomorfológicas reconocidas en el campo y determinadas en el laboratorio aparecen indicadas en la Tabla II, en la cual se señalan los símbolos y las unidades empleadas para elaborar la data necesaria con fines de procesamiento computarizado de la misma. La información de suelo recabada en campo y determinada en el laboratorio fue ordenada según los horizontes de suelo identificados en el perfil; es decir, epipedones (horizontes A1 y Ap) y endopedones (horizontes Bt o Bsw). Los horizontes identificados con Ap hacen referencia a los epipedones de labranza producto del mezclado mecánico de los primeros 18cm del suelo superficial o de un espesor menor, por acción de los implementos agrícolas más comunes. Los horizontes simbolizados como Bt son definidos como endopedones texturales originados por la acumulación iluvial de arcilla y otras sustancias coloidales producto de su migración desde el horizonte A1 o Ap suprayacente. Los horizontes subsuperficiales reconocidos como Bsw son endopedones de estructuración y desarrollo de color, relacionados con la incidencia de procesos incipientes de transformaciones pedogenéticas producto del lavado de bases, la pedoturbación y el inicio de procesos de liberación de hierro de formas reducidas (Fe2+) a formas oxidadas (Fe3+). Las características determinadas en el laboratorio (H+, CO, P, K, Ca, Mg, a y A en Tabla II) se obtuvieron con base a la metodología del FONAIAP (1990). La información de suelos recopilada permitió conformar una matriz compuesta de 12 variables (columnas) y de 10 observaciones de suelo (filas), realizadas en cada una de las parcelas experimentales.
La función P3 (Generar información básica complementaria) se realizó simultáneamente con la función P2, consistiendo en la definición de aspectos geomorfológicos, utilizando los criterios de Elizalde (1983) y Elizalde y Jaimes (1989). Las características bioclimáticas (Zonas de Vida, Tabla I) se determinaron de acuerdo con los criterios bioclimáticos definidos por Holdridge, contenidos en Ewel et al. (1976).
Luego se procedió a desarrollar la función P4 (Clasificar y caracterizar los suelos), identificando los suelos evolucionados (alfisoles) y los poco evolucionados (inceptisoles), aplicando los criterios de la taxonomía de suelos (USDA, 2003), a nivel de orden de suelos.
Las funciones P5 (Transferir la información a los agrotécnicos y/o agricultores avanzados) y la P6 (Calibrar el modelo propuesto con la realidad) no formaron parte de la metodología por estar fuera de los objetivos del estudio realizado.
El balance pedogeomorfológico se estimó a partir del criterio propuesto por Jaimes (1988), según el cual el origen, estructura, desarrollo y tendencias evolutivas que caracterizan a los sistemas pedogeomorfológicos o "paisajes de suelos", está definido por la interrelación existente entre tres procesos: las transformaciones (T), que están asociadas con los cambios o alteraciones que sufre la materia, energía e información a lo largo del desarrollo del sistema; las ganancias (G), que están relacionadas con los aportes o ingresos de materia, energía e información durante la formación y desarrollo del sistema; y las pérdidas (P), que son procesos vinculados con las salidas o egresos de materia, energía e información que tienen lugar durante la evolución de los sistemas. La interrelación entre estos procesos, se establece mediante la expresión
![]()
donde G: procesos de ganancia de materia, energía e información, hacia el interior del sistema; T: procesos de transformación de materia, energía e información, dentro del sistema; y P: procesos de pérdida de materia, energía e información, hacia el exterior del sistema.
La homogeneidad pedogeomorfológica en cada una de las parcelas experimentales se determinó con el Índice de Homogeneidad Múltiple (IHM), propuesto por Jaimes (1988), basado en el análisis multivariado por componentes principales (ACP). El IHM se define como el producto acumulado de los valores propios mayores o iguales a uno (lj ³1,0000). Esta definición es concordante con los criterios propuestos por Kaiser en 1962 y Guttman en 1955, citados por Morrison (2004). Para este cálculo se multiplica el primer valor propio por el segundo, el producto obtenido se multiplica por el tercero y así sucesivamente hasta utilizar todos los valores propios mayores o iguales a uno (Jaimes y Elizalde, 1991b). Algebraicamente se representa como

donde p: producto acumulado de los valores de lj; lj: valor propio del j-ésimo componente principal cuya magnitud es ³1,0000; y m: número de componentes principales cuyos valores propios son ³1,0000.
Para el procesamiento de la matriz de datos provenientes del reconocimiento de campo y del análisis del laboratorio, se utilizó el Sistema de Información Automatizado de Homogeneidad de Tierras (SIAHT, Versión 2.1) de Elizalde y Daza (2001), el cual automatiza el IHM.
Resultados y Discusión
Caracterización pedogeomorfológica
Con base en los resultados obtenidos durante las fases de campo y laboratorio se construyó una base de datos originales, la que sirvió para elaborar una matriz de variables cuantitativas. Esta matriz corresponde a las características medidas y los atributos descritos en cada uno de los horizontes que se separaron en los perfiles de suelo observados y colectados en cada área de estudio. Luego, se realizó una selección de las variables que permitió la conformación de las matrices de datos definitivas para aplicar el SIAHT. Tal selección se realizó considerando el grado de importancia de los factores formadores de suelo y los procesos que condicionan algunos atributos. Así, en la Tabla III aparecen los valores de las variables pedogeomorfológicas correspondientes a los perfiles completos (n= 20), representados por diez epipedones e igual número de endopedones.
De esta matriz fueron excluidas las observaciones PA-02 y PA-06, de Piedra Azul; LL-05 y la LL-10, de La Loma y LC-02 y LC-12 de La Ciénega, debido a que en ellas el horizonte A (epipedón) suprayace a un horizonte Cr (saprolita), mientras que las restantes tienen como perfil la secuencia A/B/Cr. De esta forma, 10 observaciones contendrán un epipedón (horizonte A) y un endopedón (horizonte B), para un total de 20 horizontes (epipedones + endopedones).
Respecto al desarrollo pedogenético de los suelos descritos y muestreados, aquellos perfiles de suelo que presentan endopedones argílicos (Bt), producto de la migración de arcilla coloidal, son considerados como suelos evolucionados, a diferencia de los perfiles que no exhiben dichos horizontes argílicos, que son considerados como suelos poco evolucionados, que tienen un Bsw como endopedón.
En las áreas de estudio, los suelos que muestran la secuencia de horizontes A1/Bt o Ap/Bt clasifican taxonómicamente en el orden de los Alfisoles (USDA, 2003), ya que no presentan una alta lixiviación o lavado de bases (35 a 50% de saturación básica). Por otro lado, los suelos que tienen la secuencia A1/Bsw ó Ap/Bsw son suelos que exhiben poca evolución pedogenética, expresada en la formación de un endopedón de estructuración y desarrollo de color (horizonte cámbico), lo cual permite clasificar dichos suelos en el orden de los Inceptisoles (USDA, 2003).
De acuerdo con estas premisas, se infiere que en el área de Piedra Azul fueron reconocidos ocho perfiles de suelos evolucionados (PA-01, 03, 05, 07, 08, 09, 11 y 12) y tan solo dos suelos son poco evolucionados (PA-04 y 10). En la parcela experimental ubicada en el área de La Loma, ocho perfiles fueron identificados como poco evolucionados (LL-01, 02, 04, 06, 07, 08, 09 y 11) y solo 2 clasificaron como suelos evolucionados (LL-03 y 12). Por último, en el área muestra de La Ciénega, seis perfiles corresponden a suelos evolucionados (LC-01, 04, 05, 07, 08 y 10) y los cuatro restantes (LC-03, 06, 09 y 11) a suelos poco evolucionados.
En la Tabla IV se presenta una comparación entre las cantidades de suelos evolucionados y poco evolucionados que fueron identificados y caracterizados en cada una de las áreas antes referidas, y su relación con algunas características del paisaje y su balance pedogeomorfológico. Del análisis de la Tabla IV se infiere:
- Los sistemas pedogeomorfológicos estudiados en cada uno de los sectores seleccionados poseen poblaciones de suelos poco evolucionados y evolucionados, cuyas frecuencias son diferentes. En efecto, en el sector Piedra Azul hay un evidente predominio de suelos evolucionados, situación que se repite en el sector La Ciénega. Por el contrario, en el sector La Loma es clara el predominio de los suelos poco evolucionados.
- La combinación de factores y procesos pedogenéticos es distinta en cada una de las áreas en estudio. Esto quedó evidenciado al estimar el balance pedogeomorfológico en cada área, observándose que en Piedra Azul y La Ciénega dicho balance está caracterizado por el predominio de los procesos de transformación (pedogénesis), en comparación con las ganancias y pérdidas (G<T>P), significando que en estas áreas los sistemas tienen tendencia hacia el equilibrio morfopedológico (G£P), lo que es más claro en Piedra Azul en comparación con La Ciénega (G>P).
- En el caso de los suelos contenidos en el sector La Loma, el balance pedogeomorfológico está caracterizado por los procesos de ganancia los cuales son mayores a las transformaciones (G>T<P), de allí que predominen los suelos poco evolucionados, lo que es típico de las áreas con una dinámica morfogenética (G>P), asociada con los paisajes de laderas muy inclinadas en las que se superponen materiales detríticos y heterométricos provenientes de las partes más altas de las laderas, de mayor inestabilidad, y depositados por efectos de la gravedad y del escurrimiento superficial, en las partes más altas del paisaje de suelos.
Determinación de la homogeneidad múltiple (IHM)
Mediante la utilización del SIAHT se realizó un primer ensayo con las matrices de datos, considerando la totalidad de la información cuantificada en cada uno de los perfiles de suelos, incluyendo epipedones y endopedones. El propósito de este análisis es determinar la homogeneidad pedogeomorfológica y su relación con la pedogénesis en cada uno de los sectores en estudio. Los resultados obtenidos se muestran en la Tabla V y en la Figura 3, observándose que existe una estrecha vinculación entre la homogeneidad pedogeomorfológica y la pedogénesis en cada uno de los sectores evaluados; es decir, a mayor homogeneidad mayor presencia de suelos evolucionados. Esta relación es clara cuando se comparan los IHM calculados a partir de los datos provenientes de los perfiles de suelo completos y los del endopedón, pero no así con las matrices correspondientes al epipedón. La diferencia puede explicarse en razón a que los epipedones son los horizontes del suelo que mayor variabilidad espacial y temporal exhiben, en virtud a los cambios de intensidad y frecuencia que tienen todos los factores ambientales o externos que inciden directamente sobre él; es decir, variaciones de algunos elementos climáticos (temperatura, radiación, lluvia, evapotranspiración e insolación, entre otros), cambios en el uso de la tierra y diferencias asociadas con distintas prácticas o tipos de manejo de tierras. Por el contrario, los endopedones, por ser horizontes subsuperficiales, no están sometidos a esta amplia variabilidad de los factores formadores de suelo, constituyéndose en las partes o secciones del cuerpo de suelo que son muy útiles para confirmar o corroborar los análisis de homogeneidad pedogeomorfológica y el desarrollo evolutivo de los suelos contenidos en una unidad de paisaje determinada.
En el caso específico de La Loma, probablemente podría estar asociada con la incidencia diferencial de ciertos procesos formadores; es decir, existen puntos de observación con un predominio de pedregosidad interna (horizontes C). En otros se evidencian procesos de argilización (horizontes Bt) con abundancia de pedregosidad, y en otras observaciones se pudo apreciar, además de la abundante pedregosidad interna, la formación de estructura de suelo y desarrollo de color (horizontes Bsw), siendo estos últimos los procesos pedogenéticos que predominan en esta área.
En síntesis, la mayor homogeneidad de los endopedones en los suelos ubicados en las áreas de Piedra Azul y La Ciénega está relacionada al predominio de suelos evolucionados, a diferencia del sector La Loma, en la cual se incrementa el número de suelos con poca evolución pedológica (Figura 3). Parece obvio que los suelos poco evolucionados son, en términos generales, más cambiantes o variables por ser más inestables.
Considerando los resultados antes discutidos, se confirma la hipótesis formulada por Jaimes (1988), según la cual los cambios que siguen los suelos durante su evolución están en función de las de las ganancias, transformaciones y pérdidas de la materia, la energía y la información dentro del sistema, y desde y hacia el exterior del mismo; es decir, que en la medida en que un suelo exhiba mayor desarrollo pedogenético tendrá un balance de intercambio energético que se aproximará a un estado de equilibrio morfopedológico, caracterizado por el predomino de los procesos de transformación y un balance entre las ganancias y las pérdidas, el cual es evidente en el área de Piedra Azul y menos en el área de La Ciénega, manifestándose un mayor desequilibrio o inestabilidad en el área de La Loma. Según Ibáñez et al. (1990), el estado de equilibrio implica un aumento en la entropía del suelo o del sistema. De acuerdo con esta premisa, se estima que entre las tres áreas muestras estudiadas, la de mayor entropía es Piedra Azul. Desde esta perspectiva, el IHM propuesto por Jaimes (1988) es una función proporcional al valor de la entropía propia del sistema, cuestión que fue observada por Ochoa y Oballos (2002), quienes determinaron que los valores del IHM tienden a ser más elevados en los suelos evolucionados que en los poco evolucionados, tendencia que ha sido verificada y validada con los resultados discutidos en este trabajo.
Utilidad técnica y científica del IHM y del SIAHT
Como interpretación global de los resultados obtenidos es pertinente acotar que el IHM es un parámetro multivariado efectivo y eficiente para determinar el grado de homogeneidad de sistemas tan complejos como el suelo, el paisaje de suelos o el ecológico, independientemente de sus escalas de expresión. Adicionalmente, el balance de procesos pedogeomorfológicos, en términos del intercambio de materia, energía e información que se manifiesta mediante las ganancias, transformaciones y pérdidas dentro y entre los sistemas complejos antes indicados, es una estimación que contribuye eficazmente a entender y explicar la homogeneidad pedogeomorfológica y su relación con la pedogénesis de unidades de paisaje.
Por su parte, el SIAHT, como prototipo de software que automatiza el cálculo del IHM, constituye un instrumento potenciador de las aplicaciones del IHM en diferentes campos de la ingeniería agronómica, agrícola, forestal, ambiental y de los recursos naturales y, más particularmente, en la ciencia del suelo.
En este sentido, es oportuno complementar el análisis desarrollado por Blum (2002), en relación con los desafíos que encara la ciencia del suelo en el tercer milenio, toda vez que el suelo y su entorno conforman el contexto dentro del cual debe garantizarse la sostenibilidad eco-social. Estos retos son:
1- Estudiar el suelo en su contexto espacial y temporal.
2- Analizar la relación existente entre procesos y propiedades del suelo.
3- Interpretar adecuadamente los estudios básicos de suelos para definir sus mejores usos y establecer prácticas potenciadoras del manejo sostenible de los agroecosistemas.
El primer desafío tiene que ver con la definición y análisis de los patrones de distribución espacial de las características pedológicas y pedogeomorfológicas y, en general, con los tipos de suelos y de paisaje que caracterizan la totalidad del ambiente físico natural y/o antrópico, a una escala determinada. Desde esta perspectiva, el IHM es uno de los mejores parámetros para definir unidades cartográficas del máximo grado de homogeneidad posible en mapas detallados de ecosistemas; es decir, agrupamientos en los cuales las variables presentan las más altas correlaciones y los menores coeficientes de variación (Elizalde, 1997). Adicionalmente, al comienzo del presente trabajo se citan otras aplicaciones del IHM relacionadas con el estudio de la variabilidad geográfica de los atributos pedogeomorfológicos con la finalidad de delinear unidades homogéneas de tierra bajo usos agrícolas.
En segundo lugar, Blum (2002) llama la atención en cuanto a la necesidad de comprender, como un todo, la complejidad del sistema pedológico y pedogeomorfológico, a partir de la amplia gama de procesos que se activan permanentemente dentro y entre los sistemas, en respuesta a la acción combinada de los factores involucrados en su formación. En este sentido, el IHM también posee una adecuada calidad analítica y predictiva como parámetro multivariado para contribuir en el abordaje de este reto, más aún si se combina con el modelo del balance pedogeomorfológico propuesto por Jaimes (1988), ya que las cantidades, intensidades y tasas de cambio de las propiedades o atributos físicos, químicos, biológicos y mineralógicos, así como las fases en que ellos se expresan (sólido, gas y líquido), pueden ser estimadas mediante las ganancias, las pérdidas y las transformaciones de materia, energía e información, que es como se cuantifican todas las características pedométricas. De allí que el análisis termodinámico, aplicado al sistema pedogeomorfológico con la finalidad de explicar su origen, auto-organización, funcionamiento y tendencias evolutivas, es una vertiente muy significativa para contribuir en el manejo de este segundo desafío de la ciencia del suelo. De hecho, en la bibliografía citada y en los resultados presentados en este trabajo se muestran datos e información que permiten validar tendencias evolutivas correlativas con la creciente homogeneidad pedogeomorfológica observadas por otros investigadores.
Con respecto al tercer reto, todavía no se han llevado a cabo aplicaciones del IHM y del SIAHT. No obstante, en la actualidad se realizan experiencias en algunas cuencas hidrográficas de Venezuela, entre las que se destacan las partes altas de las cuencas de los ríos Guárico y Motatán, en las que estas herramientas metodológicas servirán de base para determinar e interpretar correctamente la homogeneidad multivariada propia de los sistemas pedogeomorfológicos y su relación con los tipos y condiciones de estado que exhiben distintos usos (agrícolas, forestales y agroforestales), la capacidad e intensidad de uso en función a la productividad de las tierras rurales y periurbanas, así como en el estudio, análisis y discusión del conjunto de prácticas de manejo requeridas para el mejoramiento de dicha productividad (riego, drenaje, utilización de abonos orgánicos o biofertilizantes, bioremediación, laboreo mínimo del suelo y biotecnología, entre otros), con la finalidad de reducir o controlar los impactos que afectan la estabilidad, elasticidad, resiliencia y adaptabilidad de los agroecosistemas autosostenibles (Masera et al., 1999).
En síntesis, sobre la base del análisis efectuado, se recomienda la utilización del IHM, el SIAHT y la ecuación del balance pedogeomorfológico como métodos para el análisis holístico e integral de cualquier ecosistema, toda vez que son métodos eficaces y eficientes para interpretar datos e información, básica y aplicada, pertinente en la toma de decisiones orientadas al desarrollo sostenible de los recursos naturales, con especial énfasis en las cuencas productoras de agua de Venezuela.
Conclusiones y Recomendación
En virtud de los resultados discutidos se llega a las siguientes conclusiones:
- El balance de procesos pedogeomorfológicos es un buen estimador del grado evolutivo de los suelos contenidos en una unidad de paisaje determinada. En efecto, se observó que en las áreas de Piedra Azul y La Ciénega dicho balance está caracterizado por el predominio de las transformaciones, como expresión de la pedogénesis, en comparación con las ganancias y las pérdidas.
- Se comprobó y validó una relación consistente entre homogeneidad pedogeomorfológica y el grado de desarrollo de los suelos en las áreas bajo estudio, estableciéndose que a mayor homogeneidad del paisaje de suelos, mayor es el contenido de suelos evolucionados, lo que contribuyó a la definición de una secuencia evolutiva decreciente de las áreas muestras que tienen el siguiente orden: Piedra Azul>La Ciénega>La Loma; la cual es correlativa con los valores de IHM de cada una de ellas y con sus balances pedogeomorfológicos.
- El IHM, el SIAHT y la ecuación del balance pedogeomorfológico son herramientas muy útiles para entender y explicar, no solo la homogeneidad pedogeomorfológica y su relación con la pedogénesis de unidades de paisaje, independientemente de su complejidad y escala de expresión, sino que también puede ser aplicada como metodología de análisis multivariado para estudiar el suelo en su contexto espacial y temporal, analizar las relaciones entre procesos pedogenéticos y propiedades del suelo e interpretar, adecuadamente, los estudios básicos de suelos para definir sus mejores usos y establecer prácticas potenciadoras del manejo sostenible de los agroecosistemas.
Considerando estas conclusiones, se recomienda la utilización del IHM, el SIAHT y la ecuación del balance pedogeomorfológico como metodologías útiles para el análisis holístico e integral de cualquier ecosistema, toda vez que son métodos eficaces y eficientes para interpretar datos e información, básica y aplicada, pertinente en la toma de decisiones orientadas al desarrollo sostenible de los recursos naturales, con especial énfasis en las cuencas productoras de agua de Venezuela.
AGRADECIMIENTOS
Los autores agradecen a Nelson Troconis y José Luis Maldonado, propietarios de las unidades de producción en las que se seleccionaron las parcelas demostrativas, a Juan C. Becerra P. por el apoyo para la ejecución del trabajo de campo, a Erick Brown por su revisión del resumen en inglés, a la Empresa Regional Sistema Hidráulico Trujillano, y al Consejo de Desarrollo Científico, Humanístico y Tecnológico, de la Universidad de Los Andes, por el financiamiento de este trabajo (proyecto NURR-C-366-01-04-AA).
REFERENCIAS
1. Albornoz SJJ (1988) Estudio semidetallado de suelos de la cuenca alta y media del río Castán. Informe Técnico. Ministerio del Ambiente y de los Recursos Naturales Renovables, Zona 19. Trujillo. Venezuela. [ Links ]
2. Blum WEH (2002) The role of soils in sustaining society and the environment: realities and challenges for the 21st century. En Keynote Lectures. World Congress of Soil Science. Bangkok, Tailandia. pp. 65-86. [ Links ]
3. Daza M, Elizalde G (1988) Programa IH para la determinación del índice de homogeneidad múltiple mediante microcomputadoras. Instituto de Edafología, Facultad de Agronomía, Universidad Central de Venezuela. Maracay, Venezuela. 20 pp. [ Links ]
4. Dijkerman JC (1974) Pedology as a sciencie: The role of data, models and theories in the study of natural soil systems. Geoderma 11: 73-93. [ Links ]
5. Elizalde G (1983) Ensayo de clasificación sistemática de paisajes- 1era aproximación. Instituto de Edafología, Facultad de Agronomía, Universidad Central de Venezuela. Maracay, Venezuela. 43 pp. [ Links ]
6. Elizalde G (1995) Ensayos del índice de homogeneidad múltiple en la cartografía detallada de suelos. Instituto de Edafología, Facultad de Agronomía, Universidad Central de Venezuela. Maracay, Venezuela. 15 pp. [ Links ]
7. Elizalde G (1997) El índice de homogeneidad múltiple y su utilidad para la cartografía detallada del sistema pedogeomorfológico. Rev. Fac. Agron. (Maracay) 23: 187206. [ Links ]
8. Elizalde G, Jaimes E (1989) Propuesta de un modelo pedogeomorfológico. Rev. Geog. Venez. 30: 5-35. [ Links ]
9. Elizalde G, Daza M (2001) Sistema de información automatizado de homogeneidad de tierras. (SIAHT, Versión 2.1). [ Links ]
10. Ewel J, Madriz A, Tosi JA (1976) Zonas de vida de Venezuela. Memoria explicativa sobre el mapa ecológico. 2ª ed. Editorial Sucre. Caracas, Venezuela. 270 pp. [ Links ]
11. FONAIAP (1990) Manual de métodos y procedimientos de referencia. Análisis de suelos para diagnóstico de fertilidad. Brito J, López I, Pérez R (Comps.) Fondo Nacional para la Investigación AgroPecuaria. Maracay, Venezuela. 190 pp. [ Links ]
12. Gómez J (1990) Variabilidad espacial de los suelos de la Estación Experimental del Instituto de la UVA de la UCLA, El Tocuyo-Estado Lara. Tesis. Facultad de Agronomía, Universidad Central de Venezuela. 103 pp. [ Links ]
13. Ibáñez J, Jiménez BR, García A (1990) Sistemología y termodinámica en edafogénesis. Los suelos y el estado de equilibrio termodinámico. Rev. Ecol. Biol. Sol: 277-331. [ Links ]
14. Jaimes CE (1988) Determinación de índices de homogeneidad múltiples globales en sistemas pedogeomorfológicos de la Cordillera de la Costa, Serranía del Litoral Central. Tesis. Facultad de Agronomía, Universidad Central de Venezuela. 226 pp. [ Links ]
15. Jaimes E, Matherano J (1996) Homogeneidad edafogeomorfologica en dos áreas muestras. Subcuenca del río Castán, estado Trujillo, Venezuela. Rev. Fac. Agron. (LUZ) 13: 711-723. [ Links ]
16. Jaimes E, Elizalde G (1990) Contenido de materia orgánica de epipedones de suelos venezolanos de acuerdo a gradientes altotérmicos. Rev. Agri. And. 5: 25-38. [ Links ]
17. Jaimes E, Elizalde G (1991a) Determinación de un índice de homogeneidad múltiple en sistemas pedogeomorfológicos montañosos. Rev. Agric. And. 6: 25-46. [ Links ]
18. Jaimes E, Elizalde G (1991b) Procedimiento para calcular el índice de homogeneidad múltiple en sistemas pedogeomorfológicos. Rev. Agri. And. 6: 47-64. [ Links ]
19. Jaimes E, Arellano R (1998) Homogeneidad edáfica relacionada con la biomasa herbácea, subcuenca baja del río Castán, estado Trujillo, Venezuela. Agronomía Tropical 48: 305-333. [ Links ]
20. Jaimes E, Daza M, Elizalde G (1997) Sistema de información automatizado de homogeneidad de tierras (SIAHT). Versión PT 1.5. Manual del usuario y Software. Instituto de Edafología, Facultad de Agronomía, Universidad Central de Venezuela. Maracay, Venezuela. 20 pp. [ Links ]
21. Jaimes E, Oballos J, Ochoa G (1992) Determinación de la homogeneidad múltiple utilizando diferentes niveles de taxones en perfiles de suelos de la cuenca media y alta del río Motatán. Estados Mérida y Trujillo. Venezuela. Revista Suelo Planta 2: 433-446. [ Links ]
22. Macera O, Astier M, López-Ridaura S (1999) Sustentabilidad y manejo de recursos naturales. El marco de evaluación MESMIS. GIRA / Mundi-Prensa. México. 109 pp. [ Links ]
23. Mendoza JG (2000) Evaluación física de tierras con fines de adaptabilidad de especies agroforestales en áreas pilotos localizadas en tres pisos altitudinales de la cuenca del río Motatán, Trujillo, Venezuela. Tesis. Universidad de Los Andes, Venezuela. 122 pp. [ Links ]
24. Morrison DF (2004) Multivariate Statistical Methods. 4a ed. Brooks Cole Thomson. Belmont, Cal., EEUU. 469 pp. [ Links ]
25. Oballos J (1995) Caractérisation des sols de la région de Las Cruces-Santa Elena de Arenales (Mérida, Venezuela). Contribution á la connaissance de la pédogenése en montagne tropicale humide. Tesis. Universidad de Toulose-Le Mirail, Francia. 204 pp. [ Links ]
26. Oballos J, Ochoa G, Jaimes E (1999) Homogeneidad múltiple de los suelos de la región de Las Cruces-Santa Elena de Arenales, Mérida, Venezuela. Agronomía Tropical 49: 413-433. [ Links ]
27. Ochoa G, Oballos J (2002) La homogeneidad múltiple y la evolución de los suelos en la región de Socopó-Barinas, Venezuela. Agrochimica 46: 220-230. [ Links ]
28. Pineda N (1998) Definición de tipologías de suelos para la evaluación de tierras de la planicie aluvial del río Motatán, estado Trujillo. Tesis. Universidad Central de Venezuela. Maracay. 109 pp. [ Links ]
29. Pineda N, Elizalde G, Ochoa G, Jaimes E (2000) Validación de una metodología para definir tipos de suelos en forma sencilla I. Agronomía Tropical 50: 477-498. [ Links ]
30. Smeck NE, Runge ECA, E. E. Mackintosh EE (1983) Dynamics and genetic modeling of soil systems. En Wilding LP, Smeck NC, Hall GF (Eds.). Pedogenesis and soil taxonomy 1. Concepts and interactions. Elsevier. Amsterdam, Holanda. pp. 51-88. [ Links ]
31. USDA (1990) Munsell Soil Colors Chart. Handbook 18. Macbeth Division. Kollmorgen Instruments Corp. Baltimore, Maryland, EEUU. 4 pp + anexos. [ Links ]
32. USDA (2003) Keys to Soil Taxonomy. 9a ed. Natural Resources Conservation Service. United States Department of Agriculture. Washington DC, EEUU. 432 pp. [ Links ]
33. Zinck A (1981) Definición del ambiente geomorfológico con fines de descripción de suelos. CIDIAT. SC-46. Mérida, Venezuela. 114 pp. [ Links ]











uBio 








