1. INTRODUCCIÓN
Panamá es un país de Centroamérica cuya generación de ingresos está asociada predominantemente a la actividad portuaria. El Canal de Panamá se ubica en el centro del país, conecta a los océanos Pacífico y Atlántico y a través de él transitan grandes buques, lo cual favorece el comercio internacional.
La Cuenca Hidrográfica del Canal de Panamá (CHCP) reviste una importancia estratégica para el consumo humano de agua potable y el transporte interoceánico; abarca una extensión de 343.421 hectáreas, en la cual se localizan 422 lugares poblados y una población de casi 200 mil habitantes para el año 2010 (Autoridad del Canal de Panamá [ACP], 2010). El 29% de su superficie corresponde al Parque Nacional Chagres (PNCH), declarado mediante el Decreto Ejecutivo 73, del 2 de octubre de 1984, con la finalidad de proteger la superficie que aporta cerca de la mitad del total del agua de la cuenca.
Aunque el 80% del Parque es bosque, hay más de 30 pequeños centros poblados de carácter rural (Autoridad Nacional de Ambiente [ANAM], 2005). En la Figura 1 se muestran las áreas protegidas dentro de la CHCP; el parque Chagres corresponde a la superficie de color amarillo.

Tomada de: http://www.cich.org/Mapas/areas-protegidas.jpg
Figura 1 Áreas protegidas en la Cuenca Hidrográfica del canal de Panamá
Desde el año 2000 se han llevado a cabo proyectos institucionales y comunitarios para la gestión sostenible del territorio; sin embargo, los problemas ambientales en el área protegida se incrementan pues se desarrollan dentro del Parque y su Zona de Amortiguamiento, actividades agrícolas, ganaderas, industriales y mineras que afectan su sostenibilidad (Agencia de los Estados Unidos para el Desarrollo Internacional [USAID] (2008); Autoridad del Canal de Panamá [ACP], 2014). A pesar de los esfuerzos realizados, los problemas ambientales en el parque no han disminuido; por el contrario, se han seguido incrementando.
De acuerdo con el paradigma sistémico (Capra, 1985), se puede concebir al PNCH y a la CHCP como sistemas socio-ecológicos conformados por un entramado de interacciones entre naturaleza y sociedad en permanente intercambio. Sin embargo, la realización de actividades que degradan el ambiente ha generado desequilibrios, cuyo origen puede ubicarse en el predominio de la racionalidad económica.
En efecto, la manera como las personas se insertan en la dinámica de un territorio tiene una estrecha relación con los significados que le otorgan. Al respecto, Moscovici (1979) desarrolló la Teoría de las Representaciones Sociales, la cual permite aproximarse a las creencias, valores, experiencias, actitudes, imágenes y percepciones sociales que conforman modos de representación de la realidad.
Las representaciones sociales son formas de conocimiento cotidiano. Como señala Araya (2002), guían el comportamiento de las personas; se generan por las vivencias, la información compartida y los contextos de vida, y constituyen sistemas de significados compartidos por un grupo social. Tal como González Gaudiano (2012) afirma:
Ahora se sabe que es el sentido común y no el conocimiento científico -es decir, la representación social del mundo que se vive-, lo que gobierna el comportamiento habitual, las disposiciones para actuar en otros sentidos y las interacciones sociales vigentes y potenciales de los sujetos (p. 11).
Por lo anterior, generar políticas públicas para la sostenibilidad en la CHCP y particularmente en el PNCH requiere comprender los significados que para las personas tiene el territorio, el desarrollo y la sostenibilidad. Es desde el reconocimiento de los saberes locales y cotidianos que pueden estimularse cambios en los modos de vida e impulsar una gestión integral del territorio hacia el desarrollo sostenible.
A partir de los problemas planteados se establecieron las siguientes preguntas de investigación: ¿Cuáles son los significados que le atribuyen los moradores del Parque Nacional Chagres al territorio, su desarrollo y sostenibilidad? y ¿Cuáles serían los lineamientos de una propuesta educativa para contribuir al desarrollo sostenible en el Parque Nacional Chagres, Cuenca Hidrográfica del canal de Panamá?
El objetivo de la investigación fue comprender las representaciones sociales de los moradores del Parque Nacional Chagres, en la Cuenca Hidrográfica del Canal de Panamá, sobre territorio, desarrollo y sostenibilidad, con la finalidad de generar lineamientos de una propuesta educativa orientada a la sostenibilidad del parque.
La importancia de la investigación radica en que aporta al conocimiento teórico la interpretación del desarrollo sostenible desde las experiencias vividas por los moradores de la CHCP y los significados que le otorgan (la realidad intersubjetiva); además, complementa los estudios cuantitativos disponibles sobre la Cuenca hidrográfica del Canal de Panamá, específicamente sobre el Parque Nacional Chagres. La investigación contribuye al estudio de las representaciones sociales sobre temas ambientales, línea de investigación que ha venido cobrando importancia en América Latina, y en Panamá constituye una experiencia inédita. De igual manera, aporta a la generación de conocimiento sobre los territorios rurales, pues en ellos los estudios de representaciones sociales son más escasos en comparación con los que se han ejecutado en áreas urbanas.
El estudio establece un puente entre los resultados de la investigación y su aplicación en educación, mediante la generación de lineamientos para una propuesta formativa que considera los 5 pilares UNESCO de la educación: aprender a conocer, a hacer, a vivir juntos, a ser, y a transformar la realidad (Organización de las Naciones Unidas para la Educación, la Ciencia y la Cultura [UNESCO], 2012). Su propósito es aportar a la gestión sostenible del territorio mediante el fortalecimiento de actividades en los ámbitos escolares y comunitarios que generen aprendizajes significativos y contextualizados. Adicionalmente, los resultados de la investigación pueden ser un insumo para el diseño de políticas públicas hacia la sostenibilidad del área de estudio al incorporar la mirada de los moradores.
A continuación, se exponen de manera resumida los aspectos más destacados de la investigación, en los apartados marco teórico referencial, métodos, análisis y discusión de resultados, propuesta educativa y conclusiones.
2. MARCO TEÓRICO-REFERENCIAL
En esta sección se presentan los estudios previos y una síntesis del soporte teórico.
2.1. Estudios previos
Dentro de los estudios previos se pueden mencionar las investigaciones sobre representaciones sociales (RS) en temas ambientales, las que, de acuerdo con lo expuesto por Calixto (2013) y González Gaudiano y Valdez (2012), en Latinoamérica se iniciaron a partir de la década de los 90. En Latinoamérica son Brasil y México los países con mayor experiencia en la temática; en Venezuela, Colombia y Costa Rica también se han desarrollado algunos trabajos.
Calixto (2013) sistematiza algunos de los estudios más significativos en investigación educativa; a saber, 8 en Brasil entre los años1990 y 2011 y 4 en México entre el 2005 y el 2011. El autor caracteriza las diferentes concepciones del ambiente y la educación ambiental y reconoce que su definición es una construcción cultural asociada con las representaciones sociales que las personas tienen, las cuales pueden ser antropocéntricas, naturalistas y globalizantes. Concluye que las representaciones sociales que predominan en Brasil son antropocéntricas y en México, naturalistas; y consideradas en su conjunto, la mayoría de las investigaciones son de tipo cualitativo en el marco del paradigma interpretativo y utilizan un enfoque procesual de las RS.
Maldonado et al. (2017), investigan sobre la representación social del cambio climático de la población adulta que habita en las cuencas de los ríos Jamapa y Pixquiac en México, las cuales son zonas de riesgo, afectadas por temporadas de ciclones tropicales. Los autores utilizan el enfoque procesual de acuerdo con tres dimensiones de la RS: información, campo de representación y actitud, y concluyen que no existe una RS del cambio climático claramente constituida, como suponen igualmente debe ocurrir con la noción de sustentabilidad que comienza a incorporarse en el lenguaje de las personas. Como alternativa plantean que “tenemos que imprimir un cambio en la manera de presentar y representar el problema” (p. 163).
Correa et al. (2016) realizan en Colombia una investigación sobre las representaciones sociales de diferentes actores sociales sobre la preservación del recurso hídrico en Florencia Caquetá, del cual se derivan algunas reflexiones acerca del cómo articular las representaciones sociales para asumir los desafíos de la educación y la cultura ambiental, desde las prácticas sociales.
Por otra parte, a nivel europeo, una de las investigaciones que aborda la percepción de territorio y la sostenibilidad, así como las interrelaciones entre los sistemas sociales y físico-naturales es la de Torres (2003), quien se planteó conocer la autopercepción y respuesta social hacia el Parque Natural Sierra de Baza ubicado en Granada, España por parte de la población de los municipios que lo conforman. El autor identificó la necesidad de brindar a los pobladores beneficios tangibles y no solo simbólicos; pues la satisfacción de la población con el parque no depende solo de la pertenencia afectiva sino de la manera como se interacciona.
Heras (2015), analiza y compara las RS de los españoles acerca del cambio climático a partir de los resultados obtenidos en las encuestas demoscópicas sobre el tema realizadas por la Universidad de Santiago de Compostela y la Fundación Mapfre en los años 2008, 2010 y 2012, a fin de determinar la estabilidad de éstas en el tiempo. Específicamente, aborda la imagen intuitiva del cambio climático, las creencias básicas sobre causas y efectos, la percepción del nivel de consenso científico sobre las causas del fenómeno, las prácticas comunicacionales y finalmente la relevancia social otorgada al tema. Una de las conclusiones del autor es que, si bien la población española conoce del cambio climático, parece no estar interesada en conversar y profundizar en un tema que no es percibido como prioritario; lo cual se manifiesta a nivel social, mediático y político.
2.2. El paradigma sistémico y la concepción dinámica del territorio
La ciencia ha tenido la función de explicar los fenómenos de la realidad a partir de una práctica de observación guiada por principios que le otorgan su carácter científico. Para Kuhn (1971) las revoluciones científicas ocurren con los cambios de paradigmas; así, el conocimiento científico no es una lectura de la verdad, sino una aproximación a la realidad desde la perspectiva que asuma el investigador. En efecto, se van a considerar dos grandes paradigmas o manera de ver el mundo: por una parte, el cartesiano-mecanicista, cuyos principales exponentes fueron Descartes y Newton, y por la otra, el paradigma sistémico reconocido a partir de los descubrimientos de la física cuántica en el siglo XX.
La física cuántica revolucionó la ciencia al romper la barrera que separa el observador del objeto observado. Al comportarse las partículas subatómicas como ondas y como partícula al mismo tiempo en una condición impredecible, los fenómenos existen como probabilidades y las leyes no son inmutables. El nuevo paradigma es llamado sistémico o ecológico, en el cual se conciben los sistemas como conjuntos de partes interaccionadas e interdependientes que conforman un todo (Martínez, 2014).
En el campo científico, la Teoría de Sistemas se orienta al estudio de los sistemas complejos. Dicho estudio requiere comprender su organización interna, niveles jerárquicos, diversidad, autonomía y dependencia, capacidad de adaptación, autorregulación y evolución. Frente a la tendencia al desorden o entropía, expresa Capra (2000) que los sistemas vivos puede captar del entorno información para generar orden (negaentropía), debido a que son abiertos, intercambian materia, energía e información de su entorno, y se autoorganizan procurando un equilibrio que no es estático, sino dinámico. En ese mismo orden de ideas, Maturana (2003) destaca la autopoiesis o capacidad de autocreación de las células vivas.
Si la realidad se expresa en un conjunto de relaciones sistémicas, se plantea la incapacidad de las disciplinas de explicar por si solas los fenómenos. Ello remite a la necesidad de marcos epistemológicos y metodológicos para estudios interdisciplinarios (R. García, 2006, 2011).
Al analizar el concepto de territorio desde una perspectiva sistémica, se hace énfasis en las interrelaciones, tal como se presenta en la definición que aportan Sepúlveda y Duncan (2008):
Es un espacio físico, geográficamente definido, generalmente continuo, que incluye ciudades y campos, caracterizado por criterios multidimensionales, tales como el ambiente, la economía, la sociedad, la cultura, la política y las instituciones, y una población, con grupos sociales relativamente distintos, que se relacionan interna y externamente por medio de procesos específicos, en los que se puede observar uno o más elementos que indican identidad y cohesión social, cultural y territorial (p. 47).
Así, los actuales problemas del mundo exigen estudios integrados a partir de lo que Leff (1998, 2004) denomina una nueva racionalidad ambiental que permita comprender las interacciones que suponen la producción de bienes tangibles e intangibles para que el sistema socioeconómico pueda ir de la competencia a la cooperación; a través de estrategias que incluyan la descentralización, la desconcentración, la tecnología a pequeña escala y el uso de fuentes de energía renovables.
Por su parte, Hernández-Jiménez et al. (2016) enfatizan la articulación de políticas públicas y privadas con incorporación de organizaciones de la sociedad civil para el manejo de recursos disponibles considerando los saberes locales y las experiencias de vida en el territorio a través de un proceso participativo de reflexión- acción sobre el espacio vivo que se construye colectivamente.
Específicamente en temas de recursos hídricos, la visión sistémica es necesaria para la gestión del territorio definido por cuencas hidrográficas. Para González et al. (2016) el reto “consiste en construir una cultura participativa, empoderamiento ciudadano, rediseño de instituciones y un marco normativo congruente que respete y valore equitativamente los usos consuntivos del agua, tanto los de tipo ecológico como los de tipo doméstico, industrial o agrícola” (p 94). La tarea es impostergable si el desarrollo sostenible constituye una prioridad de los gobiernos y las instituciones.
2.3. El desarrollo sostenible y la sostenibilidad
El término desarrollo sostenible fue propuesto por Naciones Unidas en 1987 en el informe “Nuestro Futuro Común” y fue definido como “aquel que permite satisfacer las necesidades de las generaciones presentes sin comprometer la capacidad de las generaciones futuras de satisfacer las suyas” (Comisión Mundial sobre Medio Ambiente y el Desarrollo [CMMAD], 1987, 27/).
Para Gabaldón (2006) “el desarrollo y la sustentabilidad son conceptos que por separado tienen sus respectivos significados, pero desarrollo sustentable es un concepto normativo nuevo que los conjuga desde una perspectiva ecológica” (p. 58), es decir, desde el estudio de los ecosistemas. Señala el autor que el desarrollo sostenible o sustentable ha sido identificado con 5 dimensiones: económica, social, ecológica, política y cultural. Tales dimensiones surgen de un ejercicio cognitivo analítico para estudiar la realidad pues en ella todos los elementos están interaccionando y no yuxtapuestos.
La Organización de las Naciones Unidas (ONU) ha promovido la articulación de esfuerzos en torno al concepto de desarrollo sostenible a través de diferentes eventos, entre los cuales destacan las Cumbre Mundiales o Conferencias sobre Medio Ambiente y Desarrollo como Río 1992, Johannesburgo 2002, Río+20 en 2012, y Nueva York 2015. De hecho, la ONU establece en el año 2000 los 8 Objetivos de Desarrollo del Milenio (ODM) a ser alcanzados en el año 2015, para atender la precariedad en las condiciones de vida de algunos sectores de población en países considerados del tercer mundo, la creciente afectación del patrimonio natural de la humanidad y las grandes desigualdades planetarias. Posteriormente, en la Cumbre de Desarrollo Sostenible de 2015 (ONU, 2015), representantes de 193 países aprueban la Agenda 2030 con 17 Objetivos del Desarrollo Sostenible (ODS) y169 metas a alcanzar en los siguientes 15 años (Comisión Económica para América Latina y el Caribe [CEPAL], 2019).
Ahora bien, el término desarrollo sostenible está vinculado al concepto de sostenibilidad, pues tiene varias acepciones, y ha sido debatido entre investigadores y profesionales, especialmente de la ecología y la economía. En ese sentido, se reconocen al menos dos posturas llamadas sostenibilidad débil y sostenibilidad fuerte (Leal, 2004; Naredo, 1996).
La sostenibilidad débil se asocia con el incremento de la producción con menos recursos y menos impacto ambiental; la naturaleza se concibe como capital natural sustituible por capital humano, y el valor de la vida animal y vegetal deriva de la utilidad que brinden al ser humano. La sostenibilidad fuerte pregona que los ecosistemas tienen un valor intrínseco, no sustituible, debido a la vida que albergan; rechaza el crecimiento económico pues no se sostiene en el tiempo, ni en sí mismo al demandar ingentes insumos. El economista Daly (2008), desde los años 90 ha sido uno de los más visibles exponentes del desarrollo sin crecimiento.
La sostenibilidad débil y la sostenibilidad fuerte surgen de las diferentes percepciones de la relación sociedad-naturaleza; y hacen referencia a posiciones heterogéneas sobre las prioridades del sujeto de la sostenibilidad. La propuesta es sostenibilidad integral del sistema socio-ecológico, el cual está conformado por los subsistemas humano o societal y ecológico o biofísico en interacción, que pueden tener diferentes escalas y definirse como rurales o urbanos Según Gallopín (2010) puede representarse gráficamente la sostenibilidad, considerando diferentes formas de desarrollo y no-desarrollo en términos de las relaciones entre la calidad de vida y el crecimiento económico material y no material.
2.4. Teoría de las Representaciones Sociales
El psicólogo Moscovici propone la Teoría de las Representaciones Sociales (RS) en 1961 en el libro “El psicoanálisis, su imagen, su público”, escrito originalmente en francés; traducido y editado en español en el año 1979 (Moscovici, 1979). Frente al enfoque positivista de las investigaciones, el autor propone las técnicas de entrevista a profundidad y análisis del discurso en el marco del paradigma interpretativo en el cual no hay ruptura entre el sujeto (mundo interior) y el objeto (mundo exterior).
Para Moscovici (1979) la representación social “es una organización de imágenes y de lenguaje porque recorta y simboliza actos y situaciones que son o se convierten en comunes” (p. 16); en otras palabras, “es una modalidad particular del conocimiento, cuya función es la elaboración de los comportamientos y la comunicación entre los individuos” (p. 17). El carácter social de la representación se deriva del ser compartido por los otros miembros del grupo de pertenencia, así como por la función que cumple en la comprensión de la realidad.
El concepto de representación social hace referencia a una forma específica de conocimiento: el sentido común; el cual es socialmente elaborado. Para Ibáñez, citado en Araya (2002), “la representación social es, a la vez, pensamiento constituido y pensamiento constituyente” (p. 30). Es proceso y contenido. En el primer caso, constituye la forma de generar el conocimiento del sentido común. Como contenido tiene tres dimensiones: a) actitud (la valoración global favorable o desfavorable de una RS), b) información (organización de los conocimientos compartidos acerca de un objeto social, en términos de cantidad y calidad), y c) campo de representación (organización interna de los elementos de la representación, es decir, cómo se interpreta a partir de las actitudes, creencias, valores, opiniones, etc. que la conforman) (Banchs, 2000).
Así la RS se constituye en un sistema de significados para interpretar y guiar el comportamiento y se nutre del bagaje histórico cultural, de las condiciones políticas, económicas, y de diversa índole, así como del sistema de creencias y valores de una sociedad.
Las RS se forman a través de mecanismos propios de objetivación y anclaje. La objetivación es el proceso de convertir algo abstracto en algo concreto; es un proceso figurativo. El anclaje permite otorgar significados a las imágenes y, en consecuencia, es un proceso simbólico. La objetivación implica según Jodelet (1984) tres fases: la construcción selectiva (retención de los elementos que estén acordes al sistema de valores), el esquema figurativo (estructuración del discurso en imágenes) y la naturalización (el concepto tiene existencia autónoma y la imagen sustituye a la realidad). Con el anclaje se otorga significado al objeto de la representación.
En relación con los enfoques metodológicos de las RS, Araya (2002) reconoce dos vertientes: procesual y estructural. La primera se centra en los procesos, “descansa en postulados cualitativos y privilegia el análisis de lo social, de la cultura y de las interacciones sociales, en general” (p. 48). Por su parte, el enfoque estructural se centra en los contenidos, dando mayor importancia al funcionamiento cognitivo, al método experimental y el uso de herramientas de análisis multivariado.
La línea de trabajo de Moscovici y de Jodelet se inscribe en el enfoque procesual, el cual es asumido mayoritariamente por europeos y latinoamericanos. La propuesta estructural, cuyo representante más conocido es Jean Claude Abric, tiene mayor afinidad con la psicología social cognitiva ampliamente desarrollada en los Estados Unidos.
2.5. La educación para el desarrollo sostenible y el diálogo de saberes
La Educación para el Desarrollo Sostenible (EDS) es una herramienta para generar aprendizajes significativos y contextualizados. Originalmente, se llamó educación ambiental y en este siglo se fue transformando y derivando hacia la forma actual. En la EDS los contenidos son tan importantes como la forma en que se promueven los procesos de aprendizaje (UNESCO 2012, 2016).
El Programa de Acción Mundial para la EDS, conocido en la página web de la UNESCO como GAP, reta a considerar políticas educativas integrales, desarrollar en los docentes las competencias requeridas, gestionar los centros educativos con criterios de sostenibilidad, empoderar a los estudiantes para que transformen los aprendizajes en acción a favor del desarrollo sostenible, y promover programas de base comunitaria.
Una metodología de trabajo comunitario y de educación popular que reivindica los saberes locales de los grupos autóctonos y comunidades rurales es el diálogo de saberes. Surge en los años 70 y sigue vigente pues es una herramienta de transformación, a partir del intercambio de conocimientos y experiencias entre personas de diferentes grupos sociales vinculados a una práctica o situación. Bernal (2014) analiza el diálogo de saberes desde el paradigma sistémico en el entendido que implica una cosmovisión, un enfoque pedagógico y una práctica educativa.
Ya con anterioridad, Leff (2004) había señalado:
El diálogo de saberes se establece dentro de una racionalidad ambiental que rompe el cerco de la racionalidad objetivante y se abre hacia la otredad; busca comprender al otro, negociar y alcanzar acuerdos con el otro, sin englobar las diferencias culturales en un saber de fondo universal ni traducir “lo otro” en términos de “lo mismo” (p.29).
En el proceso de dialogar es preciso reconocer los saberes locales de las comunidades; por ello, el desarrollo sostenible implica considerar las particularidades de cada localidad y comprender las subjetividades asociadas (Belmonte et al., 2018). En palabras de Mattioli y Solera (2016) es fundamental “incorporar la perspectiva que permita restaurar el sentido de comunidad, de la interculturalidad, del buen vivir y hacer del territorio el escenario de encuentro para la construcción de la vida colectiva” (p. 371). Una oportunidad para el desarrollo sostenible es la estrategia pensar global y actuar local.
3. MÉTODOS
La investigación es de tipo cualitativa, con un enfoque fenomenológico. Los estudios cualitativos al explorar significados a profundidad no pretenden generalizar resultados sino comprender la esencia de un fenómeno a partir de las experiencias vividas por los informantes o participantes (Hernández et al., 2014).
Van Manen (2003) define la fenomenología “como el intento sistemático de descubrir y describir las estructuras, las estructuras de significado interno, de la experiencia vivida” (p. 28) y establece cuatro existenciales básicos, los cuales están interrelacionados en el mundo de la vida. Ellos son: el espacio vivido (espacialidad), el cuerpo vivido (corporeidad), el tiempo vivido (temporalidad) y las relaciones humanas vividas (relacionabilidad).
El diseño del estudio se caracterizó por ser flexible en el sentido que las fases de la investigación no son secuenciales de manera estricta, sino que en el proceso emergen y se adaptan los procedimientos, las técnicas, la metodología y mediante una práctica recursiva se va recreando la investigación y sus resultados (Bonilla-Castro y Rodríguez, 2005; Martínez, 2014). El análisis de los datos requirió lógica inductiva a lo largo de todo el estudio, hacia el encuentro de patrones significativos (Sandoval, 1996; Creswell, 2003).
Se seleccionó a Nuevo Caimitillo como comunidad de análisis por ser la de mayor población, al concentrar el 38% de los moradores del Parque Nacional Chagres (ANAM, 2005), y presentar mayores elementos de viabilidad de acceso tanto geográfico como de contacto con informantes clave, así como presencia de organizaciones e instituciones en el área. Su población de acuerdo con el Censo de Población 2010 es de 1,209 personas, de los cuales 733 son mayores de 18 años. El área es de carácter rural y los moradores realiza principalmente actividades agrícolas, pesqueras, artesanales y turísticas. Conviven diferentes grupos sociales, que se identifican como latinos, afrodescendientes e indígenas emberá.
El muestreo utilizado fue no probabilístico y la muestra intencionada. La recolección de datos se realizó mediante entrevistas semiestructuradas. Los criterios de selección de los participantes es que fuesen mayores de 18 años con más de tres años de permanencia en la comunidad. Atendiendo al criterio de heterogeneidad, se incluyeron en la muestra personas de diferentes edades, ocupaciones y tiempo de permanencia. La muestra alcanzó el punto de saturación, en el cual los nuevos informantes no aportan elementos diferentes a los ya identificados en las entrevistas realizadas (Mejía, 2000).
Se entrevistó a 44 personas, durante los meses de noviembre y diciembre de 2018, en visitas domiciliarias y en áreas públicas del centro poblado. Se incluyó igual número de hombres y de mujeres. En cada entrevista se abordaron los siguientes temas:
Aspectos generales: años viviendo en Nuevo Caimitillo, de dónde viene, su edad, a qué se dedica y si pertenece a alguna organización de la comunidad;
La descripción que haría de su comunidad a un familiar o amigo que aún no le ha visitado en Nuevo Caimitillo;
El significado que tenía para la persona el desarrollo, su opinión sobre el desarrollo actual de la comunidad y cómo quisiera que fuese el desarrollo dentro de 30 años;
Si había escuchado hablar de sostenibilidad o desarrollo sostenible, y qué es en sus propias palabras, además de su opinión si son o no compatibles el desarrollo y la sostenibilidad. En el transcurso de las entrevistas se podían incorporaron otras preguntas sobre la protección ambiental, los problemas ambientales y las posibles acciones a realizar.
Si vivir dentro del Parque Nacional Chagres es una ventaja o una desventaja.
Y cómo podía la educación contribuir al desarrollo sostenible de la comunidad.
De igual manera, y con el propósito de comprender los planes, programas y proyectos desarrollados en el Parque Chagres en los 37 años de existencia como área protegida, se hizo la revisión y análisis de contenido de documentos disponibles y se llevaron a cabo conversaciones con representantes del Ministerio del Ambiente (MiAmbiente), de la Autoridad del Canal de Panamá (ACP) y de la Fundación Parque Nacional Chagres (FCH).
3.1. Técnicas de procesamiento y análisis de la información
Para el análisis e interpretación de los datos se siguió el conjunto de pasos básicos propuestos por Creswell (1998), en las investigaciones cualitativas. A saber: 1) organización y preparación de la información para el análisis, lo que implicó transcribir las entrevistas y clasificar los datos; 2) lectura de toda la información recabada, para reflexionar sobre su sentido global; con lo cual se llevó a cabo la categorización inicial; 3) inicio del análisis detallado, con la relectura de las entrevistas y codificación del material, identificación de subcategorías emergentes o palabras integradoras tomadas del lenguaje de los participantes; 4) asociación de las categorías con los temas y los significados, lo que condujo al diseño de los diagramas con las categorías generales, las subcategorías emergentes y las palabras o frases recurrentes de los entrevistados que la ilustran, estableciendo las relaciones entre ellas y develando las representaciones sociales. Estos pasos se realizaron de manera recursiva.
Seguidamente, se completaron los pasos 5 y 6 correspondientes a la estructuración de la narrativa, y a la presentación de resultados. Vale destacar que la identificación de subcategorías emergentes develó los significados a partir de los cuales se realizó la descripción general de las representaciones sociales y condujo a lo que Sandín (2003) llama la comprensión profunda de la esencia del fenómeno estudiado.
3.2. Validez y confiabilidad
Para obtener la validez de los datos cualitativos de la investigación se prestó atención a los siguientes aspectos, señalados por Sandoval (1996): a) las entrevistas fueron realizadas en el mundo social natural en que las personas interactúan; b) se contrastó los datos aportados por los diferentes informantes para identificar patrones y significados compartidos; c) un investigador externo verificó la consistencia de la relación entre los datos y las categorías de análisis, así como la lógica emergente; d) los resultados preliminares fueron presentados a algunos informantes en tres reuniones con actores diferentes; y e) se puso especial atención en describir el contexto de la investigación.
Para la confiabilidad se emplearon las siguientes estrategias, sugeridas por Sandoval (1996): a) se hizo registro en libreta de campo de los pasos dados, los datos recabados y las reflexiones surgidas; b) las entrevistas fueron grabadas y transcritas de manera fidedigna con las palabras y sintaxis empleadas por los entrevistados; c) se hizo la descripción de las técnicas e instrumentos de recolección de información utilizados, así como del procedimiento de análisis de resultados; y d) en el procesamiento de la información se tuvo especial cuidado en dejar que los elementos que conforman las representaciones sociales pudiesen emerger de los relatos.
4. ANÁLISIS Y DISCUSIÓN DE RESULTADOS
4.1. Caracterización de la gestión institucional en el Parque Nacional Chagres
La investigadora identifica tres períodos o etapas en la gestión del Parque Chagres desde su constitución como área protegida en el año 1984. Ellas son:
Etapa 1. Años 80 y 90. Corresponde a un período en el cual se establecieron las bases institucionales y normativas para la gestión del Parque y de la Cuenca Hidrográfica del Canal de Panamá (CHCP).
Etapa 2. Del 2000 al 2012. Es el período de mayor intervención socioambiental, caracterizado por amplio financiamiento internacional para el desarrollo de variados planes, programas y proyectos con la participación de organismos de cooperación internacional, instituciones públicas, organizaciones no gubernamentales, así como de organizaciones de base existentes. Las acciones abarcaron diferentes temáticas, procurando definir estrategias para un manejo integral del PNCH: ordenamiento territorial, control y vigilancia, investigación, producción sostenible, educación ambiental y participación comunitaria, difusión de legislación ambiental, manejo de desechos, entre otros (Agencia de Cooperación Internacional del Japón, 2011; Bonamico, 2007; Candanedo et al. 2003; Candanedo y Samudio, 2005).
Etapa 3. Del 2013 hasta la fecha. En esta etapa disminuyó la presencia de organizaciones en el área protegida. En el año 2015, mediante la Ley 8 del 25 de marzo, se crea el Ministerio del Ambiente (sustituye a ANAM). Y en el 2017 se extiende la vigencia del Plan de Manejo del Parque Chagres a través de la Resolución N°DAPVS-0004-2017 del 29 de marzo.
4.2. Representaciones sociales de territorio, desarrollo y sostenibilidad
Del procesamiento de la información recolectada mediante entrevistas, se obtuvieron las subcategorías emergentes que se muestran en la Tabla 1. A partir del análisis de contenido se generaron 10 figuras en forma de diagramas. A manera de referencia, en la presente sección se presentan 3 de ellas, las que de acuerdo con la Tabla 1, corresponden a: 1.1 descripción de la comunidad, 2.2 desarrollo actual, y 3.2 protección ambiental.
Tabla 1 Categorías y subcategorías emergentes.
| Categorías | Subcategorías Emergentes | |
|---|---|---|
| 1. Territorio | 1.1. Descripción de la comunidad |
|
| 1.2. Vivir dentro del PN Chagres |
|
|
| 2. Desarrollo | 2.1. Qué es desarrollo |
|
| 2.2. Desarrollo actual |
|
|
| 2.3. Desarrollo deseado |
|
|
| 3. Sostenibilidad | 3.1. Sostenibilidad y desarrollo Sostenible |
|
| 3.2. Protección ambiental |
|
|
| 3.3. Problemas ambientales |
|
|
| 3.4. Compatibilidad desarrollo y protección ambiental |
|
|
| 4. Aportes de la educación al desarrollo |
|
|
4.2.1. Territorio
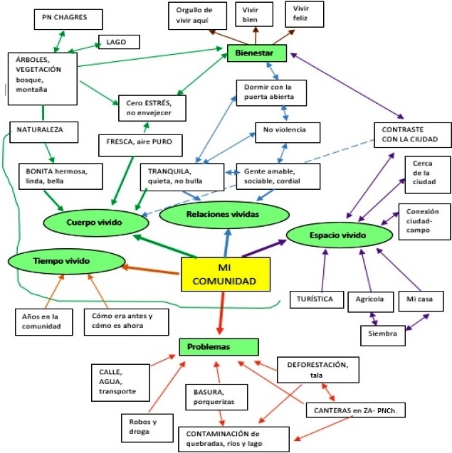
La representación social del territorio a partir de la descripción de la comunidad y de la valoración acerca del vivir en el Parque Nacional Chagres como ventaja o desventaja, es clara, compartida y construida en la vivencia cotidiana.
Los moradores tienen una vivencia de bienestar en su comunidad, donde la naturaleza y las relaciones cordiales entre las personas juegan un papel determinante, a pesar de los problemas en los servicios públicos.
Desde las categorías que Van Manen (2003) establece de la experiencia vivida, a saber, la corporalidad, las relaciones, el tiempo y el espacio vividos, la naturaleza tiene significado profundo en la representación social del territorio. El territorio se expresa en la con-vivencia consigo mismo, con los otros, con la naturaleza, es un participar en las dinámicas naturales y sociales del espacio habitado. En la Figura 2 se muestra la representación del territorio a partir de las descripciones que realizan los entrevistados sobre su comunidad.
Por otra parte, vivir dentro del Parque Nacional Chagres se percibe mayoritariamente como ventaja, asociada a los beneficios que brindan los ecosistemas. Las desventajas se relacionan con las restricciones establecidas en el Plan de Manejo del Parque. En ese sentido, la intervención institucional en el PNCH ha tenido mayor énfasis en lo que no se puede hacer, procurando más que conservar, preservar el espacio. La comunidad resiente que sus necesidades no son atendidas y que las restricciones de uso en el PNCH han generado pobreza. Y es que el manejo de áreas protegidas es tema de debate en organismos nacionales e internacionales sobre lo que son sus fines y las estrategias adecuadas para lograrlos, especialmente en aquellas zonas donde hay comunidades humanas asentadas.
Como lo señala Torres (2003) es preciso reconocer las implicaciones de un área protegida en los modos de vida de sus moradores y comprender sus significados para establecer alianzas que sean beneficiosas en pro de la conservación de los espacios y la calidad de vida de la población. Aunado a ello, a pesar de los esfuerzos institucionales en más de 35 años de creación del PNCH y aun cuando se habla de un manejo sostenible del área, no se han garantizado los recursos humanos para llevar a cabo el Plan de Manejo aprobado en 2005.
4.2.2. Desarrollo
La representación social del desarrollo es clara y compartida en lo que refiere a la satisfacción de las necesidades humanas básicas y en un avance progresivo hacia algo mejor, que puede variar en la motivación de un entrevistado a otro conforme se satisfagan las necesidades básicas. El desarrollo para los moradores implica movimiento, puesto que lo definen básicamente como avance, progreso, cambio, mejora, que puede estar vinculada a innovación y a diferentes aspectos donde destacan lo material o económico y lo social. El desarrollo se vincula, también para los moradores, con la responsabilidad gubernamental de suplir los medios para que la población del parque nacional Chagres y de la Cuenca del Canal mejore su calidad de vida.
En la Figura 3 se expone la RS del desarrollo actual de Nuevo Caimitillo, en la que se identifican tres subcategorías en los elementos que la componen: la descripción, la comparación entre el momento presente y uno anterior, que para algunos parece ser su llegada a la comunidad, y por último la referencia a la gestión gubernamental. En general, el desarrollo actual es percibido como lento.
Con relación al desarrollo deseado, algunos se inclinan hacia una imagen más urbanística, otros a un desarrollo de bajo impacto, acorde al plan de manejo del PNCH. Se perciben dos dimensiones del desarrollo: la económica y la social. Los entrevistados hicieron referencia a un mejor futuro para sus hijos y familias. Un planteamiento que puede contribuir a considerar la dimensión ecológica como lo señala Gabaldón (2006) es proyectar la preocupación por el desarrollo hacia generaciones futuras, incluyendo aquellas que no podrán ser vistas por los actuales moradores y, sin embargo, recibirán el impacto de las decisiones actuales.
La representación social del desarrollo se nutre de lo que la sociedad occidental ha elaborado y promovido. Se asocia con beneficio económico y satisfacción de necesidades básicas, especialmente en entornos urbanos. Sin embargo, como la realidad es compleja y por tanto diversa, dialógica y cambiante; hay tensión entre lo que se es y lo que se desea, entre lo que piensan los técnicos de las instituciones responsables de velar por la preservación del área protegida y los moradores, entre los promotores del proceso de urbanización y los que apuestan al desarrollo rural sostenible. Se desea y se teme el proceso de urbanización, pues se valora la comodidad que brinda, pero se reconoce que pudiese afectar el paisaje natural y las dinámicas socioculturales que generan bienestar en el territorio.
La RS de desarrollo como progreso en la cultura latinoamericana se muestra opuesta a la ruralidad, de allí que en las zonas rurales sean escasos los servicios públicos y la inversión gubernamental se concentre en las zonas urbanas. Es importante comprender el continuo campo-ciudad de tal manera de nutrir las representaciones sociales de territorio y desarrollo con propuestas multidimensionales y no dicotómicas, es decir, donde la ciudad y el campo se complementan en lugar de enfrentarse y contraponerse (Sepúlveda y Duncan, 2008).
4.2.3. La sostenibilidad y el desarrollo sostenible
Solo la mitad de las personas entrevistadas han escuchado los términos sostenibilidad o desarrollo sostenible y muchos no expresaron con qué las asocian. En quienes manifestaron algunos significados, la sostenibilidad tiende a ser vista como sustento económico con ingresos propios y el desarrollo sostenible con actividades fundamentalmente agrícolas en zonas rurales. Solo algunos entrevistados que han promovido actividades comunitarias de educación ambiental tienen ideas más estructuradas sobre los conceptos.
Dentro de sus relatos, algunos entrevistados hicieron referencia a las relaciones entre los árboles, el agua, la vida, la protección y la disponibilidad de recursos naturales, en el presente y en el futuro, porque han visto el impacto de las actividades económicas en la disminución de la calidad y cantidad del agua disponible. Tal como en el estudio de Correa et al. (2016), la reflexión sobre la práctica social y cotidiana incide en los aprendizajes que pueden contribuir a la transformación de la realidad hacia un camino que conduzca al desarrollo sostenible.
De las entrevistas emerge una nítida representación social de la protección ambiental vinculada a las actividades que no se pueden realizarse en el área protegida, y se reconoce la labor de la Autoridad de Ambiente (hoy Ministerio del Ambiente) en el cuidado del Parque. En sentido positivo, se refiere a cuidar y sembrar, destacando la importancia de los árboles y del bosque. Una imagen nítida también se corresponde con realizar un manejo adecuado de desechos: no quemar basura, no tirar a los ríos, limpiar los ríos y reciclar. Ver Figura 4.
Se reconoce la importancia de cuidar el Parque para garantizar el agua que requiere el Canal. Se tiene conocimiento sobre la normativa ambiental y las restricciones de uso establecidas en el Plan de Manejo del Parque. Adicionalmente, los moradores señalan que no se aplican las normas por igual; en sus propias palabras, se culpa al pobre si tumba un árbol y son los millonarios quienes degradan el parque con minería, deforestación y construcción.
Los principales problemas ambientales, según los moradores, son la minería, la deforestación y la basura. Consideran compatible el desarrollo con la protección ambiental, aunque más de la mitad no expresó cómo se puede lograr. Llama la atención que los moradores instan a las instituciones a generar políticas que les permitan mejorar su calidad de vida, sin embargo, solo 8 entrevistados participan en organizaciones de la comunidad.
Al igual que en el estudio de Maldonado et al. (2017) sobre cambio climático, la presencia de algunos significados no constituye en sí misma una representación social. Al respecto, solo cuando se dan los procesos de objetivación y anclaje, es decir, cuando algo abstracto se vuelve concreto y luego otorga significado a las imágenes, se conforma formalmente la RS. Ella, como conocimiento común gestado en la cotidianidad, es la guía de los sujetos para interpretar su realidad (Araya, 2002; Jodelet, 1984; Moscovici, 1979).
4.2.4. Aportes de la educación al desarrollo
De la variedad de respuestas de los entrevistados sobre los aportes de la educación surgen 6 subcategorías: concepción, implicados, temas, experiencias, críticas y deseos.
La educación se concibe como una actividad fundamental, base del desarrollo, la cual tiene como propósito formar para la vida, para ejercer un trabajo, progresar y para preservar el área. Se destaca, dentro de los temas a tratar, las buenas prácticas de producción agrícola y de protección ambiental para solventar los problemas ambientales de la comunidad; cobra importancia la formación laboral de los jóvenes para que no migren del área.
Se reconocen aquellas actividades ambientales que son reiterativas y se vienen desarrollando desde hace más de 8 años, tanto a nivel escolar como comunitario: las charlas de la Autoridad Ambiental, los recorridos por el centro de visitantes Alajuela y por el sendero de interpretación de la naturaleza “La Abeja Campesina”, así como proyectos para el manejo de los desechos domésticos. Tema, este último, recurrente en los programas de educación ambiental en general, sin lograrse el impacto esperado en los cambios de comportamiento. Hay elementos coincidentes con las representaciones naturalistas acerca del ambiente y la educación ambiental que Calixto (2013), investigó en México.
5. LINEAMIENTOS DE LA PROPUESTA EDUCATIVA
Solo aquello que sentimos es capaz de transformarnos
Marilyn Ferguson
Los estudios de representaciones sociales son un valioso punto de partida para nutrir la planificación e implementación de políticas públicas, proyectos de desarrollo comunitario, así como la realización de programas educativos.
Meira (2012) advierte que son diferentes la representación científica y la representación social acerca de cualquier problemática ambiental, pues se rigen por diferentes modos de configuración. Ambas representaciones pudiesen compaginar lo cual en opinión del autor “no depende sólo de la calidad o el rigor de la información científica que se transfiere a la sociedad sino, principalmente de la forma en que dicha información es presentada y de cómo se procesa y aplica colectivamente” (p. 89). Lo anterior conduce a un reto: nutrir las RS locales acerca del desarrollo sostenible con información científica a través de los modos en que se genera y se recrea el saber cotidiano.
Atendiendo a lo expuesto y tomando en consideración las categorías y subcategorías identificadas en las representaciones sociales de los moradores del PNCH, se diseñaron los lineamientos conceptuales, axiológicos y metodológicos de una propuesta educativa que contribuya al desarrollo sostenible del área.
Desde lo conceptual se abordan principios y ejes temáticos. Dentro de los principios se propone el paradigma sistémico y el reconocimiento de la red como patrón de la vida de tal manera que se ponga el énfasis en comprender las dinámicas relacionales que potencian los aprendizajes desde la perspectiva de la complejidad.
Aunado a ello, se concibe el diálogo de saberes como herramienta para reconectar el tejido social y para nutrir las representaciones sociales con aportes científicos. Se asume la educación para el desarrollo sostenible como camino para la formación de la población en todos los ámbitos: escolar, familiar, comunitario, nacional e institucional.
Las categorías centrales estudiadas se convierten en ejes temáticos; el territorio para el aprendizaje contextualizado, el desarrollo para el aprendizaje significativo, y la sostenibilidad para el aprendizaje trascendente.
Desde lo axiológico, se definen los valores como guías de comportamiento en el entendido que los valores de una persona no son los que dice profesar sino aquellos que se expresan en su manera de relacionarse con su entorno; al respecto se propone fundamentar la educación en el marco ético de La Carta de la Tierra (2000). Se vinculan los valores a las competencias de los 5 pilares UNESCO de la educación.
Desde lo metodológico, se han de privilegiar enfoques constructivistas y cognitivistas del aprendizaje de modo que el proceso de enseñanza-aprendizaje se conciba como dinámico, flexible, transformador, participativo, multidisciplinario, centrado en los estudiantes, y en los cuales el docente o promotor es un facilitador. Se toman aspectos del modelo por competencias, del aprendizaje colaborativo o resolución de problemas en colaboración y del aprender a través de la práctica (J. García, 2011; Reigeluth, 2000).
Los lineamientos propuestos se integran en el diseño general de 4 proyectos educativos que se convierten en ciclos de aprendizaje, a los cuales la investigadora asocia los pilares UNESCO de la Educación de modo que, la organización obedece, en primer lugar, a la relevancia de alguno de ellos en cada ciclo; y, en segundo lugar, a una secuencia de aprendizajes sucesivos que se alimentan con aportes de los ciclos anteriores. También propone competencias a desarrollar en cada ciclo y se identifica las tendencias sociales a las que se contraponen, información que se muestra en la Tabla 2.
Tabla 2 Pilares, ejes temáticos y competencias educativas propuestas.
|
Pilares UNESCO Aprender a… |
Ejes temáticos | Competencias por desarrollar | A lo que se contrapone |
|---|---|---|---|
|
Ser Conocer |
TERRITORIO |
Darse cuenta (atención) Conectar (el agua conecta) Amar (mente-corazón) |
Desatención Separación Indiferencia y desamor |
| Hacer | DESARROLLO |
Proyectar Decidir (el agua fluye) Crear |
Inmediatismo Ser pasivo Seguir recetas |
|
Convivir Transformar |
SOSTENIBILIDAD |
Trabajar en equipo Cooperar (contener el agua) Cuidar (el agua nutre) |
Competir Sabotear Destrucción |
Vale destacar que en el informe Delors (1996) el orden atribuido a los pilares coloca al Ser como aprendizaje final en el cual se integran los otros aprendizajes: el conocer, el hacer y el convivir. En la presente propuesta el punto de partida es el Ser a partir del cual se van configurando los demás pilares. Se trata de una lógica inductiva y recursiva que va de lo particular a lo general y se retroalimenta en el proceso.
Cada ciclo de aprendizaje se identifica con una pregunta esencial y con elementos generadores que surgen de las representaciones sociales develadas por la investigación. Para cada uno se propone un proyecto educativo, tal como se presenta en la Tabla 3.
Tabla 3 Proyectos educativos propuestos para cada ciclo de aprendizaje.
| Ciclos | Pilares | Preguntas | Generadores | Proyectos |
|---|---|---|---|---|
| 1 | Aprender a Ser | ¿Quiénes somos? | Identidad ligada al territorio vivo | La historia del Chagres, nuestra historia, (como escuela y como comunidad) |
| 2 | Aprender a Conocer | ¿Qué sabemos? | Modos de vivir nuestro hábitat: | Los tesoros escondidos del Chagres |
| 3 | Aprender a Hacer | ¿Qué queremos? | El desarrollo deseable y posible | Soñando al Chagres. Proyecto de vida (personal y colectivo). |
| 4 | Aprender a Convivir | ¿Cómo nos relacionamos? | Lo que recibimos y lo que damos |
¿Viajamos en el mismo barco? Ir juntos para llegar lejos |
Como es una propuesta emergente, el ciclo 4, aprender a convivir, se articula en el trabajo colaborativo previo, para luego en conjunto dar paso al aprender a transformar.
6. CONCLUSIONES
La investigación arrojó que existe una clara representación social (RS) de los moradores del Parque Nacional Chagres acerca del territorio, a partir de la descripción de la comunidad como experiencia vivida (espacio, cuerpo, tiempo y relaciones) de manera predominantemente agradable por los beneficios que los ecosistemas brindan.
Con relación a la RS del desarrollo, es estable en su contenido pues éste se identifica claramente y se expresa en un lenguaje común para los entrevistados. Se asocia básicamente al componente económico y de satisfacción de necesidades básicas, aun cuando hay entrevistados que desean mayor nivel de urbanización y de infraestructura de servicios, mientras otros se inclinan a un desarrollo que vele por la protección de los ecosistemas.
Aun cuando algunos moradores hacer referencia a la importancia de controlar las actividades económicas pues la tala de los bosques ha afectado el caudal de los ríos, quebradas y riachuelos, en su mayoría, las ideas con las que asocian la sostenibilidad y el desarrollo sostenible son difusas y poco articuladas por lo que se puede afirmar que no existe una clara representación de la sostenibilidad.
Llama la atención que los entrevistados establecen una conexión entre el agua y la protección ambiental; sin embargo, es vaga la articulación que establecen entre protección ambiental y desarrollo. En ese sentido, se observa que existe una RS precisa de protección ambiental, vinculada a las actividades que no se deben realizar dentro del Parque como la tala de árboles, la ganadería, la disposición inadecuada de la basura, entro otras. Este tema ha sido ampliamente abordado por la autoridad ambiental, responsable de la administración del parque.
En resumen, las RS develadas ponen de manifiesto el significado profundo de la naturaleza en la RS del territorio, el predominio de los aspectos económicos en la RS del desarrollo, la ausencia de una RS sobre la sostenibilidad y la presencia de una RS acerca de la protección ambiental.
Los significados develados que tienen para las personas las experiencias vividas son el asiento para el aprendizaje contextualizado, significativo y transformador, de la propuesta educativa que aporta la investigadora, basada en el diálogo de saberes. Se consideran los 5 pilares UNESCO de la educación, bajo un reordenamiento novedoso en ciclos de aprendizaje que parte del aprender a ser, como punto de partida y no de llegada. Los lineamientos conceptuales, axiológicos y metodológicos pueden ser aplicados en proyectos educativos en escuelas y comunidades del Parque Chagres.
Promover la conservación del Parque Chagres y el desarrollo sostenible de la Cuenca Hidrográfica del canal de Panamá requiere una perspectiva sistémica para abordar la complejidad de la realidad. La educación para el desarrollo sostenible (EDS) es una herramienta de apoyo.
La investigación es un aporte a los estudios de RS en temas ambientales en Panamá y América Latina. Es desde los significados de las experiencias vividas en el territorio que se habita, que es posible nutrir las representaciones sociales con información científica para transformar las prácticas socioculturales hacia una visión integradora del desarrollo que genere bienestar y abarque a las generaciones futuras.

















