Introducción
La docencia universitaria cumple un rol evidente en la formación académica de los futuros profesionales y en el desarrollo de una sociedad, por lo cual, es relevante conocer cuál es la realidad cotidiana de los docentes y atender sus dificultades. La docencia universitaria es un proceso multifacético que involucra la transmisión de conocimientos y la promoción del pensamiento crítico, a la vez que se contribuye al desarrollo profesional y personal de los estudiantes (Naz et al., 2023). El proceso de instrucción en este nivel trasciende la mera difusión del conocimiento; requiere el establecimiento de una atmósfera educativa inclusiva y contemplativa, en la que el educador debe modificar sus metodologías de instrucción para satisfacer las distintas necesidades de cada alumno (Munna & Kalam, 2021).
La situación problemática respecto a las experiencias de los docentes universitarios lo evidencian Cortez et al. (2021) quienes investigaron en la Universidad de Ciencia y Tecnología de Nueva Écija, Filipinas, encontrando cómo la satisfacción laboral de los docentes no está significativamente relacionada con el desempeño laboral, el profesionalismo o el compromiso, sugieren que estos factores son insuficientes para predecir la satisfacción. Finalmente, en Bangladés, Asadujjaman et al. (2020) encontraron que los docentes estaban menos satisfechos con las oportunidades de investigación y la colaboración con la industria, mientras que valoraban positivamente la seguridad laboral. En el estudio realizado por Vilela et al. (2021) sobre los desafíos de la educación superior durante la pandemia de COVID-19 en Perú, se observó que el cierre de las instalaciones universitarias generó altos niveles de incertidumbre y descontento entre los docentes.
Diversos estudios han abordado los factores que afectan la satisfacción laboral de los docentes en el contexto peruano, destacando el impacto de la enseñanza virtual, las condiciones laborales y el clima organizacional. En Lima, entrevistas cualitativas a 50 docentes revelaron que, aunque desarrollaron competencias digitales, el estrés y la falta de preparación previa disminuyeron su satisfacción (Canales Peña, 2020). En Huánuco, Hernández Romero et al. (2020) concluyeron que la sobrecarga laboral de los cursos intersemestrales generó agotamiento. Investigaciones como las de Coaquira Begazo (2020), Rojas Oballe et al. (2020) y Escobedo Gálvez (2020) evidenciaron que el clima organizacional negativo y problemas de infraestructura afectaron el desempeño y la satisfacción docente. Estos hallazgos resaltan la necesidad de atender integralmente las condiciones laborales del profesorado.
La presente investigación plantea objetivos claramente definidos. En primer lugar, conocer las percepciones y experiencias de los docentes universitarios contratados en una universidad pública. En segundo lugar, se pretende identificar las emociones predominantes experimentadas por los docentes contratados en una universidad pública. En tercer lugar, se propone explorar las autopercepciones que estos docentes tienen sobre sus fortalezas y debilidades en el ejercicio de su labor. Finalmente, se aspira a recoger propuestas concretas de mejora orientadas a optimizar la gestión de las autoridades universitarias. Estos objetivos articulan la siguiente pregunta de investigación: ¿Cuáles son las experiencias de los docentes contratados en una universidad pública de Lima, Perú?
Metodología
Para responder al objetivo planteado, la investigación se desarrolló dentro del paradigma interpretativo. Este enfoque busca comprender a fondo la realidad social mediante la experiencia subjetiva de las personas, evitando generalizaciones y centrándose en la esencia de las interacciones humanas (Adil et al., 2022). Siguiendo el método fenomenológico, se busca comprender y describir la esencia de las experiencias vividas por las personas desde su propia perspectiva. Este enfoque permite que los significados emerjan a partir de la subjetividad de cada participante, en lugar de imponerles interpretaciones externas (Qutoshi, 2018).
Con el enfoque cualitativo que es un proceso iterativo orientado a mejorar la comprensión mediante distinciones significativas, obtenidas al acercarse al fenómeno estudiado, se da a conocer a la comunidad científica las complejidades del mundo social a través de la experiencia y perspectiva de los participantes (Aspers & Corte, 2019). Con el diseño fenomenológico, que se puede definir como un enfoque cualitativo que busca comprender profundamente la esencia de una experiencia vivida por los participantes, se explora sus percepciones y significados subjetivos. Este diseño se fundamenta en la fenomenología de Husserl, que enfatiza en suspender los juicios previos (epojé) para captar el fenómeno desde la perspectiva del participante. Creswell detalla que el objetivo es revelar las estructuras centrales de la experiencia humana, y se enfatiza el empleo principalmente de entrevistas abiertas y análisis detallado para interpretar el significado esencial del fenómeno estudiado (Groenewald, 2004).
El estudio aquí presentado es de tipo descriptivo interpretativo y de corte transversal. En el enfoque cualitativo se busca describir y comprender las vivencias desde los mismos actores, en este caso docentes universitarios contratados en una universidad pública, es decir, en un contexto determinado, según lo proponen (Fernández Bringas & Bardales Mendoza, 2022). Asimismo, se ha optado por la propuesta del diseño o enfoque fenomenológico según lo plantean Creswell & Poth (2018) quienes afirman que las personas otorgan significado a sus experiencias respecto a cada experiencia que les toca vivir. Entonces el investigador se interesa en descubrir, describir y comprender esos significados que subyacen en la subjetividad de las personas. De hecho, el sustento epistemológico es la fenomenología, que tiene a Edmund Husserl como el padre iniciador de este pensamiento (Creswell & Poth, 2018). Se puede afirmar que la fenomenología deriva de la epistemología constructivista en donde se acepta la idea de que las personas construyen sus conocimientos por medio de las experiencias.
Respecto a la población, se entrevistó a tres profesores universitarios contratados de una universidad pública en la ciudad de Lima-Perú, ya que en un diseño fenomenológico el número de participantes va a depender del tipo de problema que se aborda (Fernández Bringas & Bardales Mendoza, 2022). El método de recolección de datos fue la entrevista en profundidad, en donde los participantes narran sus experiencias vividas como docentes contratados en una universidad pública, por medio de entrevistas, por medio videollamadas grabadas y guardadas, previo consentimiento informado y aceptado por los participantes.
Para el análisis de los datos se ha procedido primeramente a la transcripción de manera manual de cada una de las entrevistas, es decir, en total tres transcripciones. Luego se han subido las transcripciones al software ATLAS.ti v.24, para proceder al análisis de los datos. En el software ATLAS.ti v.24 se utilizado la codificación intencionada de IA (Inteligencia Artificial) que ofrece el software, de acuerdo con los objetivos que se tienen en la presente investigación. Es importante mencionar que, de los resultados obtenidos por cada subcategoría, se ha procedido a revisar y luego se efectuado la fusión de códigos, cuando había similitud entre un código y otro; en otros casos se ha efectuado la eliminación de códigos que no eran coherentes a la investigación. Finalmente, solo se han considerado los códigos relevantes y pertinentes para el presente estudio.
Resultados
En el presente apartado se muestran los resultados hallados desde las cuatro subcategorías planteadas a priori. Destacando lo hallado en la subcategoría de percepción de la gestión universitaria, en donde se encontró que los entrevistados presentan en su mayoría una percepción negativa de la gestión de las autoridades universitarias. Por otro lado, lo hallado en la subcategoría de propuestas de mejora que plantean los docentes universitarios contratados desde su experiencia: reconocimiento al esfuerzo, incentivos, estabilidad laboral, capacitaciones en investigación, entre otros hallazgos.

Nota. Gráfico generado desde ATLAS.ti v.24, elaboración propia (2024).
Figura 1 Nube de Conceptos de todas las Entrevistas Realizadas
La información procesada en sistema evidencia (ver Figura 1) los conceptos siguientes: universidad, docente, autoridad y emoción, fueron los constructos o conceptos más mencionados por los entrevistados. Asimismo, gestión, incentivo, nombrado, rector, debilidad, aparecen como las palabras o conceptos menos mencionados o significativos para los entrevistados. Esto puede llevarnos a la interpretación de la jerarquización de importancia de acuerdo con las buenas o malas experiencias de los docentes universitarios contratados. Asimismo, se puede interpretar que al margen de que encuentra lejano y poco significativo una buena gestión, por otro lado, de manera intrínseca siente motivación por su labor docente.

Nota. Esquema e información generado desde ATLAS.ti v.24, elaboración propia (2024).
Figura 2 Red de Categorización: Categoría Central y las Cuatro Subcategorías
La Figura 2 representa una red de categorización cualitativa que organiza y desglosa las percepciones y experiencias de los docentes universitarios contratados en el sector público en Lima, Perú, desde el software ATLAS.ti v.24. Esta estructura muestra cuatro categorías principales, cada una con un conjunto de memos conceptuales que reflejan los temas emergentes y códigos obtenidos de las entrevistas o datos cualitativos. A continuación, se presenta una interpretación detallada:
Percepción de la gestión de las autoridades universitarias: Esta categoría agrupa las percepciones específicas de los docentes contratados sobre la gestión de las autoridades académicas, se incluyen figuras clave como el Rector, Decano de Facultad y directores de Escuela Académica Profesional. El Memo conceptual 1 sugiere que esta percepción incluye opiniones y juicios sobre el liderazgo y las prácticas administrativas de estas autoridades. En esta dimensión se muestra cómo los docentes perciben la estructura jerárquica y su influencia en el ambiente académico.
Emociones constantes de los docentes universitarios contratados: Esta categoría recoge las emociones recurrentes experimentadas por los docentes en su labor diaria. El Memo conceptual 2 indica que se han identificado y agrupado códigos específicos que reflejan estas emociones constantes, probablemente asociadas a factores como el ambiente de trabajo, las relaciones laborales y la carga académica. Explorar las emociones de los docentes aporta una perspectiva subjetiva de posibles tensiones o satisfacciones relacionadas con su rol.
Autopercepción de fortalezas y debilidades: Esta categoría explora cómo los docentes contratados perciben sus propias fortalezas y debilidades en el contexto de su trabajo académico. Según el Memo conceptual 3, se ha profundizado en los códigos que representan estas autopercepciones, lo cual permite identificar competencias clave o áreas de mejora según los propios docentes. Esta categoría es particularmente valiosa para entender cómo los docentes evalúan su desempeño y, a su vez, puede informar futuras capacitaciones o apoyos institucionales.
Propuestas de mejora para la gestión de las autoridades universitarias: La última categoría recoge las sugerencias y recomendaciones de los docentes para mejorar la gestión de las autoridades. El Memo conceptual 4 revela que se agrupan códigos relacionados con propuestas concretas de cambio o mejora en las prácticas administrativas, lo que indica que los educadores realizan una evaluación crítica de las circunstancias imperantes y, al mismo tiempo, se esfuerzan por hacer contribuciones significativas al progreso de la organización. Esto subraya el compromiso proactivo de los educadores para mejorar el entorno profesional y elevar los estándares educativos.
La estructura de la Figura 2 sugiere un enfoque comprehensivo y participativo, donde se destacan tanto las experiencias emocionales y profesionales de los docentes como sus perspectivas sobre la gestión y su propio rol en el sistema universitario. Cada categoría permite capturar diferentes dimensiones de la experiencia docente, desde las emociones hasta las percepciones de liderazgo, pasando por una autovaloración crítica y propuestas constructivas para el cambio. Generado desde ATLAS.ti v.24.

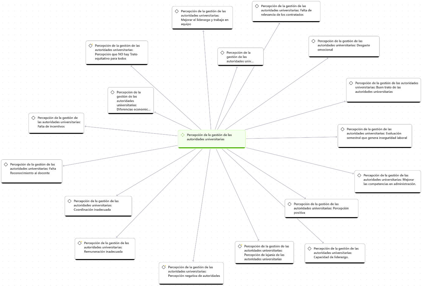
Nota. Esquema e información generado desde ATLAS.ti v.24, elaboración propia (2024).
Figura 3 Percepción de la Gestión de las Autoridades Universitarias
La percepción de la gestión de las autoridades universitarias entre los docentes contratados revela tanto aspectos positivos como áreas de mejora (ver Figura 3). Existen percepciones favorables, como el buen trato y el reconocimiento de cierta capacidad de liderazgo, pero también surgen críticas importantes. Entre las preocupaciones, destacan la falta de incentivos y reconocimiento al docente, así como el desgaste emocional derivado de la inseguridad laboral, alimentada por evaluaciones semestrales. También se perciben desigualdades en la remuneración y una distancia entre las autoridades y el personal académico, lo que genera una sensación de desinterés hacia las necesidades del docente. Además, se sugiere que las autoridades deberían fortalecer sus competencias en administración, mejorar la relevancia del personal contratado, y fomentar un liderazgo más colaborativo. Este panorama sugiere la necesidad de ajustar políticas y prácticas administrativas para fortalecer la motivación y el compromiso docente en el ámbito universitario público.

Nota. Información y esquema generado desde ATLAS.ti v.24, elaboración propia (2024).
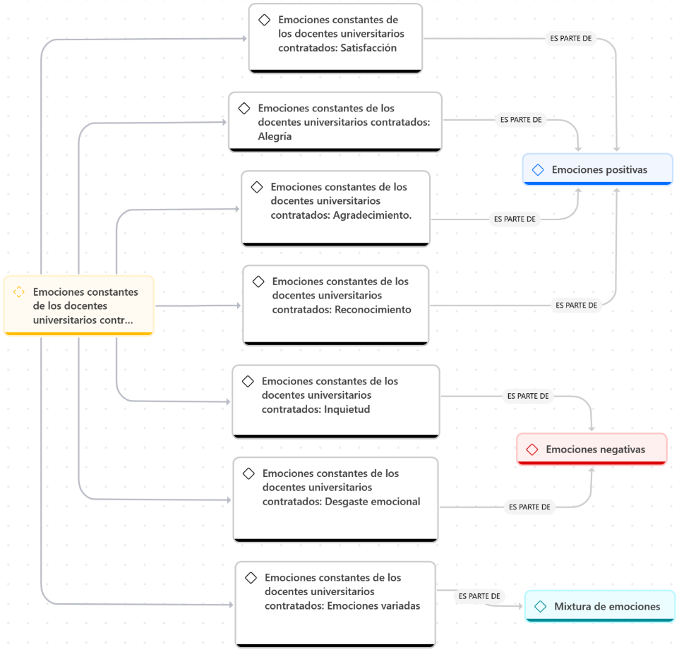
Figura 4 Emociones Constantes de los Docentes Universitarios Contratados
La Figura 4 muestra una categorización de las emociones constantes experimentadas por los docentes universitarios contratados, divididas en emociones positivas, negativas y mixtas. En el ámbito de las emociones positivas, destacan la satisfacción, alegría, agradecimiento y el reconocimiento. Estos hallazgos sugieren que algunos docentes perciben aspectos favorables en su experiencia laboral, lo cual puede estar relacionado con su compromiso o con ciertas recompensas personales y profesionales. Sin embargo, también emergen emociones negativas, como la inquietud y el desgaste emocional, que reflejan preocupaciones persistentes en relación con la estabilidad y condiciones laborales, posiblemente debido a evaluaciones constantes o inseguridades inherentes a su contratación temporal.
Por otro lado, la categoría de emociones mixtas reconoce que los docentes experimentan una combinación de sentimientos positivos y negativos, lo cual sugiere una experiencia emocional compleja y ambivalente. Esta mezcla de emociones podría indicar que los docentes encuentran tanto satisfacciones como frustraciones en sus roles, lo que demanda una atención integral a su bienestar emocional y a las condiciones de trabajo en las universidades.

Nota. Esquema e Información generado desde ATLAS.ti v.24, elaboración propia (2024).
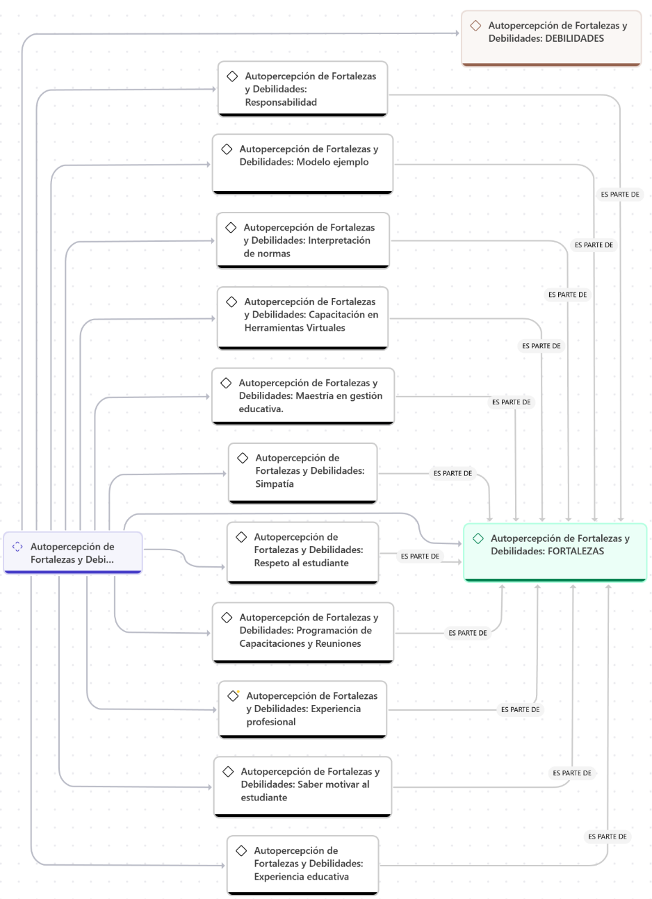
Figura 5 Autopercepción de Fortalezas y Debilidades
La Figura 5 representa un análisis de la autopercepción de fortalezas y debilidades de los docentes universitarios contratados en el sector público en Lima, Perú. Las categorías principales, “Fortalezas” y “Debilidades”, agrupan cualidades específicas que los docentes consideran como competencias o áreas de mejora. Entre las fortalezas destacan atributos interpersonales y de experiencia profesional, como el “Respeto al estudiante” y la “Simpatía”, que resaltan su compromiso con la relación educativa. En contraste, en las debilidades se identifican aspectos como la “Capacitación en Herramientas Virtuales” y la “Interpretación de normas”, como desafíos actuales en el contexto académico público. Este esquema sugiere que los docentes tienen una autoconciencia equilibrada de sus competencias y limitaciones, lo cual podría orientar intervenciones para mejorar su desarrollo profesional en el sector educativo público.

Nota. Esquema e Información generado desde ATLAS.ti v.24, elaboración propia (2024).
Figura 6 Propuestas de Mejora para la Gestión de las Autoridades Universitarias
La Figura 6 muestra una serie de propuestas de mejora para la gestión de las autoridades universitarias, enfocadas en optimizar el apoyo y las condiciones laborales de los docentes contratados en universidades públicas. Estas propuestas abarcan áreas clave como la “Capacitación en Herramientas Virtuales”, la “Remuneración justa”, y la “Estabilidad laboral”, así como el “Reconocimiento del desempeño” y la “Motivación de los docentes”. También se destacan iniciativas para fortalecer la comunicación y estandarizar procesos de evaluación y actualización curricular. Además, se mencionan aspectos relacionados con la salud emocional de los docentes, la carga laboral justa, y el incentivo a la investigación. Este mapa de propuestas busca mejorar tanto el bienestar docente como la calidad educativa, al ofrecer un entorno de trabajo más equitativo y enfocado en el desarrollo profesional continuo de los docentes universitarios.

Nota. Esquema de información generado desde ATLAS.ti v.24, elaboración propia (2024).
Figura 7 Red Semántica General de los Códigos
Se observa en la Figura 7 el total de los 64 códigos generados, con sus respectivas citas, agrupadas de acuerdo con la subcategoría a la cual pertenecen, y a su vez las 4 subcategorías unidas a la categoría central. La figura representa una red general de categorías, códigos y citas relacionadas con la investigación sobre la experiencia de los docentes universitarios contratados en el sector público en Lima, Perú. En el centro, se destacan las "Propuestas de mejora para la gestión de las autoridades universitarias", que se ramifican en múltiples subcategorías, indicando áreas críticas de intervención sugeridas por los docentes. Alrededor de esta categoría central, vemos conexiones hacia otros temas importantes como Autopercepción de Fortalezas y Debilidades y Satisfacción Laboral, lo que sugiere que estos aspectos impactan la percepción de los docentes sobre su entorno laboral.
Cada nodo adicional aporta detalles específicos, como la necesidad de Capacitación continua, Estabilidad laboral y Reconocimiento de desempeño, se enfatiza el interés por un ambiente de trabajo justo y apoyado. Las líneas y conexiones entre nodos revelan relaciones complejas, en las que tanto las propuestas de mejora como las categorías de percepción personal están interconectadas con factores administrativos y emocionales. Esta red visual facilita una comprensión holística de los desafíos y necesidades de los docentes, y sugiere que mejoras en la gestión administrativa podrían repercutir positivamente en el bienestar y desempeño de los profesores en el sistema público universitario.
Discusión
De acuerdo con los hallazgos del trabajo investigativo, las experiencias de los profesores universitarios empleados pueden percibirse como favorables desde un punto de vista intrínseco y, al mismo tiempo, verse como desfavorables desde un punto de vista extrínseco. Para explicarlo con más detalle, los educadores generalmente obtienen una sensación de satisfacción de sus responsabilidades pedagógicas; sin embargo, con frecuencia se encuentran con descontento con respecto a las prácticas administrativas de la gobernanza universitaria. La observación de que los docentes universitarios empleados suelen demostrar una satisfacción intrínseca derivada de sus funciones docentes, mientras que la supervisión administrativa provoca un descontento extrínseco, concuerda con los estudios contemporáneos sobre la satisfacción laboral en el ámbito académico.
Respecto a las experiencias de los docentes universitarios contratados, Pham et al. (2021) exploraron la influencia de la motivación intrínseca y extrínseca en la satisfacción laboral y el deseo de permanencia entre profesores universitarios. Su estudio demostró que la motivación intrínseca está fuertemente correlacionada con la satisfacción en la docencia, lo que refleja el compromiso personal de los docentes con su labor. Se evidencia que los factores extrínsecos, como la gestión y la regulación administrativa, presentaron asociaciones mixtas con la satisfacción general, donde algunos aspectos extrínsecos contribuyeron a la insatisfacción laboral, se encuentra así una dicotomía entre la satisfacción derivada del trabajo en sí y la insatisfacción asociada con factores externos a la labor docente (Pham et al., 2021).
Respecto a la percepción de la gestión de las autoridades universitarias, Gleason Rodríguez & Rubio (2020), encontraron que la falta de capacitación y formación, la comunicación inadecuada por parte del área administrativa generó insatisfacción por parte de los docentes universitarios. Estos resultados son similares a las conclusiones de otro estudio en donde los entrevistados perciben que la comunicación de las autoridades administrativas con los docentes es deficiente. Escobedo Gálvez (2020) encontró que el 36.4% de los docentes percibía un clima organizacional inadecuado y negativo, además de la falta de recursos. Estos resultados, son también similares a los hallazgos en donde los docentes entrevistados, en su mayoría afirman tener una percepción negativa de las autoridades.
Respecto a las emociones constantes de los docentes universitarios contratados, Hernández Romero et al. (2020) afirman que, aunque existe cierta flexibilidad horaria, la sobrecarga laboral generó agotamiento y estrés en los docentes universitarios, lo cual también influye en su satisfacción laboral. Estos resultados, se complementan en relación con lo hallado aquí, pues los entrevistados han afirman experimentar mayormente emociones positivas, como la satisfacción, alegría, reconocimiento por parte del estudiante, y solo algunas pocas emociones negativas como el desgaste emocional e inquietud.
Respecto a la autopercepción de las fortalezas y debilidades, Rojas Oballe et al. (2020) encontró que los docentes universitarios en su mayoría no han desarrollado competencias digitales, por lo cual, esto afecta su capacidad para adaptarse a plataformas educativas. Estos resultados difieren a lo hallado, pues los entrevistados afirman tener en su mayoría fortalezas como experiencia laboral, saber motivar al estudiante, fomentar el respeto mutuo con los estudiantes.
Respecto a las propuestas de mejora para la gestión de las autoridades universitarias, Canales Peña (2020) halló que la falta de oportunidades para el desarrollo académico influye en la baja satisfacción laboral de los docentes universitarios contratados. Asadujjaman et al. (2020) encontraron en su estudio que los docentes valoran la estabilidad laboral además de las posibilidades de crecer en investigación. Estos resultados muestran un parecido con los identificados en el estudio actual, ya que los profesores universitarios adjuntos sugieren varias mejoras relacionadas con la falta de diferenciación entre el profesorado titular y el profesorado adjunto; del mismo modo, los encuestados abogan por una mejor comunicación entre las autoridades administrativas y los miembros del profesorado. Por otro lado, se identifica que los entrevistados proponen la estabilidad laboral, por medio de la contratación permanente o en todo caso, por medio del nombramiento de los docentes universitarios contratados.
Siguiendo la discusión anterior, Zhera & Rukhsana (2020) muestran que los docentes experimentan insatisfacción por la falta de reconocimiento y las pocas o casi nulas oportunidades de crecimiento profesional. Los hallazgos presentados aquí muestran un parecido con las recomendaciones articuladas por los participantes de la entrevista, quienes afirman que la promoción y el reconocimiento de los esfuerzos de los profesores académicos empleados constituyen una medida importante para mejorar la gobernanza entre las administraciones universitarias.
Conclusiones
De acuerdo con lo expuesto en los resultados y discusiones, la gestión de las autoridades universitarias está en deuda con los docentes universitarios contratados. Sin embargo, se puede mejorar, y en ello radica la importancia del presente estudio. Las percepciones de los docentes universitarios contratados respecto a la gestión universitaria, es negativa, y esto debido a varios factores, algunos de ellos abordados en el presente estudio. Las emociones frecuentes de los docentes contratados van relacionados a la motivación intrínseca, es decir, la satisfacción del deber cumplido, asimismo del reconocimiento de parte de los estudiantes. De esta manera se ha encontrado que los docentes universitarios contratados en su mayoría no han mencionado sus debilidades, sin embargo, un docente entrevistado afirmó que le gustaría crecer en temas de investigación científica, por lo cual, este aspecto puede ser considerado como una debilidad. Los otros entrevistados prefirieron solo enfocarse en sus fortalezas: experiencia universitaria, simpatía, y respeto al estudiante, entre otros.
Como propuestas de direcciones futuras en este campo de investigación, se recomienda realizar estudios con ambos grupos: docentes universitarios nombrados y docentes universitarios contratados, ello permitirá obtener un contexto completo de las percepciones de ambos grupos, en tanto, sus propuestas de mejora para la gestión de las autoridades universitarias. De otro lado, se recomienda investigaciones similares en universidades privadas, con el objetivo de conocer la realidad y las experiencias de los docentes contratados en universidades privadas.
Finalmente, las propuestas de mejora que plantean los entrevistados, podrán ser consideradas para nuevas políticas públicas o educativas, en la gestión las autoridades políticas y/o autoridades universitarias. Los docentes universitarios contratados proponen: estabilidad laboral; mejor comunicación por parte de las autoridades universitarias con los docentes; cero discriminaciones entre docentes universitarios nombrados y contratados; oportunidades y/o capacitaciones en investigación; y finalmente, incentivo y reconocimiento al esfuerzo en el ejercicio docente. Esta es la voz de los docentes universitarios contratados de una universidad pública de Lima – Perú.














