Introducción
Hoy en día, la alfabetización digital se ha vuelto una habilidad esencial para avanzar en lo académico, lo profesional y lo social. Los avances en las tecnologías de la información y la comunicación (TIC) han dado lugar a una gran cantidad de datos y a un acceso instantáneo al conocimiento a través de diversas fuentes y plataformas digitales (Fronm Cea, 2024) . En un mundo cada vez más globalizado, la información circula constantemente a través de canales digitales mediante diversas infraestructuras y herramientas tecnológicas, transformando la producción, el intercambio y la aplicación del conocimiento. De acuerdo con Castells (2024), en una sociedad interconectada donde el valor de la información radica en su velocidad, conectividad y su trasmisión a nivel mundial. Esto requiere habilidades específicas para acceder a la información, evaluarla de manera crítica, interpretarla y utilizarla de forma ética y significativa (Area Moreira, 2010; OCDE, 2019).
La Organización de las Naciones Unidas para la Educación, la Ciencia y la Cultura (UNESCO) señala las Competencias en el Manejo de la Información (CMI) como esenciales en la educación del siglo XXI, permitiendo a los individuos tomar decisiones informadas, resolver problemas y participar activamente en la sociedad del conocimiento. En consecuencia, los sistemas educativos enfrentan el reto de integrar metodologías capaces promover estas competencias desde las primeras etapas de formación.
Sin embargo, el acceso cada vez más amplio, rápido e inmediato a la información no está exento de desafíos. Entre ellos, la multiplicidad y diversidad de fuentes informativas con distintos niveles de fiabilidad genera riesgos de desinformación, especialmente cuando el contenido carece de contexto o proviene de fuentes poco verificadas (Londoño Pardo et al., 2024).
Asimismo, una dificultad recurrente entre los estudiantes es la limitada capacidad para localizar, seleccionar y organizar la información de manera autónoma. Esta carencia repercute negativamente en la comprensión y retención de los contenidos, afectando el aprendizaje y, en consecuencia, la calidad del proceso de enseñanza (Andrade, 2024).
Frente a esta problemática, el objetivo general de la investigación fue adaptar el Modelo Gavilán para diseñar una metodología que permitiera desarrollar las Competencias en el Manejo de la Información (CMI) (Eduteka, 2023). Con esta adaptación, se buscó fortalecer en los estudiantes procesos cognitivos como la retención significativa y la apropiación del conocimiento, a través de la búsqueda, selección, organización y evaluación de diversas fuentes informativas con fines personales y sociales (OCDE, 2019).
Este enfoque se sustenta en diversos aportes teóricos:Uribe Tirado (2007)destaca la integración de la alfabetización informacional en la educación superior para favorecer el desarrollo de habilidades cognitivas clave;Rivas Villena et al. (2021) analizan la evolución de estas competencias en América Latina y subrayan la necesidad de enfoques metodológicos estructurados; yKuhlthau (2004) aporta fundamentos teóricos valiosos sobre las etapas cognitivas en los procesos de búsqueda, lo cual resulta coherente con los planteamientos del Modelo Gavilán.
Así, el objetivo principal de este estudio fue adaptar el Modelo Gavilán a una metodología orientada al fortalecimiento de las CMI, respondiendo a la pregunta: ¿Cómo adaptar el Modelo Gavilán en una metodología orientada a potenciar el desarrollo de las CMI? Con este propósito, se plantearon tres acciones: (1) identificar modelos metodológicos orientados al desarrollo CMI (Rivas Villena et al., 2021); (2) analizar el Modelo Gavilán por su orientación práctica, crítico y ético, e incidencia en el desarrollo cognitivo (Colás et al., 2019) y (3) aplicar su adaptación mediante una herramienta tecnológica para facilitar su implementación en distintos contextos educativos (Romero-Tena et al., 2021).
Esta propuesta busca articular las fases del modelo con acciones pedagógicas específicas y favorecer la comprensión, la búsqueda crítica, la organización y la apropiación del conocimiento. Parte de un perspectiva transversal y contextualizada, aplicable a diferentes niveles educativos, con el fin de promover aprendizajes significativos, transferibles y orientados al uso ético de la información.
Metodología
En respuesta al objetivo planteado y con el propósito de fortalecer las líneas de investigación centradas en el desarrollo de competencias informacionales, la investigación se enmarcó en el paradigma hermenéutico, el cual permite comprender e interpretar fenómenos educativos a partir de los significados construidos por los actores involucrados (Gadamer, 2001; Mielityinen-Pachmann & Uljens, 2023). Se empleó un método interpretativo, orientado al análisis comprensivo de textos y procesos educativos (Folgueiras-Bertomeu & Sandín-Esteban, 2023; García Bravo & Martín Sánchez, 2022), con un enfoque cualitativo, para comprender procesos complejos en contextos naturales, explorando y priorizando los significados sobre las variables cuantificables (Creswell & Creswell, 2018) .
El estudio adoptó un diseño narrativo-descriptivo de tipo documental y de corte transversal. Esta perspectiva metodológica permitió realizar una revisión y análisis sistemático de fuentes académicas, informes técnicos, artículos científicos y propuestas metodológicas relacionadas con las competencias mediáticas e informacionales (CMI) y el Modelo Gavilán. Dicho diseño resultó particularmente pertinente, ya que posibilitó interpretar, contextualizar y comparar enfoques metodológicos existentes sin intervenir directamente en escenarios educativos, en coherencia con el propósito de adaptar un modelo teórico fundamentado en evidencia documental.
La técnica utilizada fue la revisión documental, orientada al análisis de literatura científica, normativa institucional y contenidos pedagógicos publicados entre 2018 y 2024. La selección de documentos se realizó con base en criterios de actualidad, pertinencia temática y validez científica, priorizando artículos indexados, informes institucionales y materiales académicos revisados por pares (Pradeep & Wijesekera, 2019; Virginia Tech Library Guides, 2024).
La población intervenida fue en instituciones educativas de los niveles de educación básica primaria (grado 5.º), media (grados 10.º y 11.º) y educación superior (primer semestre del programa de Tecnología en Desarrollo de Software), adscritas al MEN. En 2023, participaron ocho grupos (260 estudiantes) y en 2024, la aplicación se amplió a nueve grupos (310 estudiantes), lo que representó un incremento del 19,2 %.
La herramienta tecnológica diseñada fue validada por juicio de expertos, quienes evaluaron su pertinencia, coherencia interna y aplicabilidad. Además, se realizaron dos pilotajes: uno con estudiantes de grado 5. ° y otro con estudiantes de grados 10.º y 11.º de secundaria. Posteriormente, se aplicó en el primer semestre del programa de Tecnología en Desarrollo Informático de una Institución de Educación Superior (IES).
El análisis de la información se efectuó mediante la exploración del contenido temático, identificando categorías emergentes congruentes con las fases del Modelo Gavilán adaptado y los niveles cognitivos definidos en la Taxonomía de Bloom (Toala Ponce et al., 2022). Se aplicaron los criterios de rigor cualitativo establecidos por Lincoln y Guba (1985; 2013) y adaptados en investigaciones recientes para asegurar la calidad del estudio (Enworo, 2023; “The Pillars of Trustworthiness in Qualitative Research”, 2024):
La credibilidad se garantizó a través de la triangulación de fuentes y revisión por parte del equipo investigador.
La transferibilidad se abordó mediante la descripción detallada del contexto.
La consistencia se evidenció al replicar la herramienta en diferentes escenarios.
La confirmabilidad se aseguró mediante un registro sistemático y objetivo del proceso analítico.
Además, se utilizó la estrategia de categorización temática propuesta por Braun & Clarke (2022), facilitando la identificación de patrones, relaciones y estructuras dentro de los documentos analizados. Esta metodología permitió validar la pertinencia del Modelo Gavilán (Eduteka, 2023) y construir una propuesta metodológica adaptada a los contextos educativos actuales.
En la siguiente figura se ilustra el modelo Gavilán con sus cuatro fases organizadas de manera secuencial: (1) definir el problema de información, (2) buscar y evaluar fuentes, (3) analizar la información y (4) sintetizarla y utilizarla. Cada fase integra acciones específicas las cuales guían al estudiante en el desarrollo de competencias informacionales, promoviendo una comprensión crítica, una gestión ética de los datos y una apropiación activa del conocimiento.

Nota. El proceso del Modelo Gavilán para resolución de problemas de información.
Figura 1 Modelo Gavilán.
La Figura 1 representa, de forma cíclica y secuencial, el proceso del Modelo Gavilán estructurado en cuatro fases interdependientes orientando a los estudiantes en el desarrollo de competencias informacionales (CMI). Cada flecha indica una transición entre procesos cognitivos fundamentales: la definición de la necesidad informativa, la búsqueda y selección de fuentes, la evaluación crítica y el uso ético y reflexivo de la información.
La estructura circular refleja la naturaleza continua del proceso, en donde cada fase retroalimenta a la siguiente, promoviendo aprendizajes significativos y autónomos. Como afirman Colás et al. (2019) , integrar esquemas visuales al diseño pedagógico contribuye a fortalecer la metacognición y el pensamiento crítico. Desde una perspectiva pedagógica, este modelo adaptado no solo guía la acción informacional, sino que también responde al objetivo de esta investigación: fomentar en los estudiantes la retención, apropiación y transferencia del conocimiento, en coherencia con las competencias del siglo XXI (Organization for Economic Co-operation and Development (OECD), 2019; Rivas Villena et al., 2021).
Resultados
El resultado central de esta investigación fue validar una propuesta metodológica adaptada del Modelo Gavilán, apoyada en una herramienta tecnológica que fortaleció las competencias en el manejo de la información (CMI). Su implementación permitió guiar a los estudiantes en procesos de búsqueda, análisis y síntesis informativa, promoviendo el pensamiento crítico, la autonomía y el aprendizaje significativo, con una aplicación transversal en diversas áreas y niveles educativos.
El estudio se sustentó en el marco de Habilidades del Siglo XXI desarrollado por el proyecto ATC21s, el cual identificó once competencias organizadas en cuatro categorías. Entre ellas, las Competencias de Manejo de la Información (CMI) destacan por su enfoque en la capacidad de acceder, evaluar y utilizar la información de manera crítica y creativa (Griffin & Care, 2014). Entre 2009 y 2012, la Universidad de Melbourne lideró este proyecto con la colaboración de gobiernos, instituciones académicas y empresas tecnológicas, con el propósito de diseñar métodos efectivos en la enseñanza y evaluación de dichas habilidades (Portillo Torres, 2017).
En coherencia con esta perspectiva, la investigación se centró en habilidades clave: búsqueda, selección, organización, síntesis y uso de la información. Para ello, se analizaron diversos modelos metodológicos: OSLA, Big 6, ISP de Kuhlthau, entre otros, seleccionando el Modelo Gavilán por su pertinencia práctica y enfoque formativo (Eduteka, 2023).
El Modelo Gavilán está estructurado en cuatro pasos: definir el problema de información, buscar y evaluar fuentes, analizar la información, y sintetizarla y utilizarla. La Figura 2 ilustra las fases del Modelo Gavilán, integrando acciones específicas que fomentan el desarrollo de competencias cognitivas y metacognitivas. Esta organización permite al estudiante avanzar de manera guiada en la búsqueda, análisis y uso reflexivo de la información, favoreciendo su aplicación en distintos contextos educativo.Para complementar la explicación anterior, la siguiente figura detalla cada fase del Modelo Gavilán junto con las acciones específicas asociadas al desarrollo cognitivo y metacognitivo.

Nota. Modelo Gavilán y el desarrollo de competencias informacionales en entornos educativos, elaboración propia con base en Eduteka (2024).
Figura 2 Modelo Gavilán y el Desarrollo de Competencias Informacionales en Entornos Educativos.
La Figura 2 ilustra las cuatro fases del Modelo Gavilán, concebido para fortalecer competencias informacionales, cognitivas y metacognitivas en contextos educativos. Las fases se presentan de manera secuencial: (1) Definir el problema de información, (2) Buscar y evaluar información, (3) Analizar la información y (4) Sintetizarla y utilizarla. Cada etapa se asocia con acciones clave, tales como la formulación de preguntas, la selección de fuentes primarias, la evaluación crítica, el análisis reflexivo y la comunicación de resultados. Adaptado de Eduteka (2023).
Este modelo metodológico guía al estudiante a lo largo de un proceso reflexivo de investigación, permitiendo no solo abordar una pregunta inicial, sino también generar productos informativos con significado, coherentes con sus necesidades de aprendizaje. Su estructura cíclica refleja la naturaleza continua y retroalimentada del proceso de alfabetización informacional, según Colás et al. (2019), quienes destacan la relevancia de integrar metodologías críticas en entornos formativos.
Para optimizar su aplicación, se desarrolló una propuesta metodológica adaptada, articulando los pasos del modelo con actividades pedagógicas específicas, como la identificación de conceptos clave, la búsqueda de fuentes confiables y el análisis y síntesis de la información mediante la construcción de definiciones. La Figura 3 describe las fases de adaptación y su aplicación en contextos educativos. A continuación, se muestra una propuesta metodológica adaptada del Modelo Gavilán la cual integra sus fases con actividades pedagógicas concretas en el aula.

Nota. La figura muestra las fases de la adaptación metodológica del Modelo Gavilán, integradas en los contenidos curriculares para facilitar su aplicación práctica en el aula, elaboración propia (2025).
Figura 3 Descripción de la Propuesta de Adaptación Metodológica del Modelo Gavilán en entornos educativos.
La Figura 3 presenta la adaptación metodológica del Modelo Gavilán (MG) y el desarrollo de competencias en el manejo de la información (CMI) articulados con los contenidos de las asignaturas. Esta integración optimiza el tiempo en el aula y facilita la apropiación del modelo mediante una aplicación práctica, guiada y coherente con el currículo, en línea con las recomendaciones de Eduteka (2023) sobre el uso del MG en entornos educativos y la promoción de competencias informacionales (Griffin & Care, 2014; Colás et al., 2019).
Cada fase se alineó con una actividad formativa: (1) la identificación de conceptos clave a trabajar, (2) la búsqueda y evaluación de fuentes confiables, (3) el análisis de la información mediante comprensión lectora y uso de palabras clave, y (4) la síntesis y construcción de conocimiento a través de definiciones propias o estrategias didácticas como el rompecabezas. Además, la propuesta fortalece la autonomía del estudiante y promueve el pensamiento crítico desde la práctica pedagógica, convirtiéndose en una herramienta clave para facilitar la transferencia del conocimiento en distintos niveles educativos (Rivas Villena et al., 2021).
La herramienta tecnológica diseñada apoyó este modelo y se representa en la Figura 4. Este recurso permite registrar información, analizarla y construir definiciones propias a partir de fuentes confiables. La siguiente figura presenta el cuadro guía tecnológico diseñado para ayudar a los estudiantes en la búsqueda, registro y análisis de información confiable.

Nota. Herramientas Tecnológica de apoyo: Cuadro guía para el registro y análisis de información, elaboración propia (2024).
Figura 4 Herramientas Tecnológica de apoyo: Cuadro guía para el registro y análisis de información.
Para apoyar el proceso de aprendizaje, se utilizan herramientas metodológicas complementarias. El cuadro guía de la Figura 4 permite registrar fuentes, extraer palabras clave y formular definiciones propias mediante un análisis crítico, organizando la información en columnas de concepto, fuente consultada y palabras clave. La columna de “definición propia” evidencia el proceso cognitivo del estudiante y fortalece tanto la competencia en el manejo de información como el pensamiento crítico (Rivas Villena et al., 2021; Area Moreira, 2010).
La Figura 5 ilustra la aplicación del modelo en niveles iniciales de formación, mostrando una versión simplificada de cómo se aplica la herramienta tecnológica y permitiendo a los estudiantes construir definiciones propias a partir de fuentes consultadas.

Nota. Herramienta Tecnológica Consolidación Conceptual Adaptada a Niveles Iniciales de Formación, elaboración propia (2024).
Figura 5 Herramienta Tecnológica Consolidación Conceptual Adaptada a Niveles Iniciales de Formación.
La Figura 5 recopila definiciones extraídas de diversas fuentes como libros, artículos académicos y sitios web especializados, junto con sus respectivas referencias bibliográficas y las palabras clave asociadas. Adicionalmente, incluye un apartado para la formulación de una definición propia, elaborada a partir del análisis comparativo y la síntesis crítica de la información revisada.
Este recurso metodológico permite a los estudiantes ejercitar procesos cognitivos complejos, tales como la identificación, el análisis y la reconstrucción del conocimiento (Toala Ponce et al., 2022). A partir de la aplicación de la herramienta tecnológica, se realizó un diagnóstico de las habilidades informacionales de la población objeto de estudio, lo que facilitó el diseño y validación de una propuesta metodológica orientada a:
Fortalecer las competencias en el manejo de la información (CMI).
Realizar búsquedas eficaces y críticas de información en Internet.
Construir bases conceptuales sólidas a partir de fuentes pertinentes en el área de informática.
Para niveles avanzados, la Figura 6 presenta una versión ampliada de la herramienta la cual contrasta múltiples definiciones. Allí se expone la versión avanzada y adaptada a contextos de formación superior, facilitando el análisis más profundo y comparativo.

Nota. Herramienta Tecnológica Consolidación Conceptual Adaptada a Niveles Avanzados de Formación.
Figura 6 Herramienta Tecnológica Consolidación Conceptual Adaptada a Niveles Avanzados de Formación.
La herramienta tecnológica representada en la Figura 6 permite consolidar el conocimiento de manera más rigurosa. En este contexto se incluyen hasta cuatro definiciones por concepto, provenientes de diversas fuentes académicas, junto con sus referencias y palabras clave. Esta estructura facilita el contraste de perspectivas, la identificación de términos recurrentes y la construcción de definiciones propias más elaboradas y fundamentadas. La Figura 7 muestra un ejemplo de aplicación de la metodología adaptada con el concepto "programa", integrando todas las fases metodológicas.

Nota. Ejemplo de Aplicación de la Metodología Adaptado para el Concepto “programa”.
Figura 7 Ejemplo de Aplicación de la Adaptación Metodológica.
El ejercicio secuencial representado en la Figura 7 ejemplifica la aplicación práctica de la metodología adaptada al concepto “programa”. En este ejercicio se integran las cuatro fases presentadas en la Figura 3, permitiendo observar cómo se desarrollan cada una de las acciones pedagógicas integradas, desde la búsqueda y análisis de información hasta la construcción de definiciones propias y fundamentadas.
En primer lugar, se identifican los conceptos base a trabajar en la asignatura (fase 1), seleccionando el término “programa”. Posteriormente, se procede a la búsqueda y evaluación de fuentes confiables (fase 2), las cuales incluyen definiciones provenientes de libros académicos, portales especializados y recursos generados por inteligencia artificial.
Una vez recopilada la información, se realiza un análisis comparativo (fase 3), en donde se destacan las palabras clave comunes como “conjunto”, “instrucciones”, “acciones” y “computadora”. Finalmente, con base en este análisis, el estudiante construye su definición propia (fase 4), aplicando la síntesis informacional y evidenciando comprensión del concepto.
Además, se incorporó un instrumento colaborativo (Figura 8) para fomentar la construcción colectiva del conocimiento, junto con un mapa conceptual (Figura 9) como recurso visual para facilitar la organización jerárquica de conceptos y promueve el aprendizaje significativo (Novak & Cañas, 2015).
La Figura 8 introduce una herramienta colaborativa que permite la construcción conjunta de conceptos por parte de los estudiantes mediante la colaboración con la finalidad de promover la construcción común del conocimiento mediante el análisis y síntesis de definiciones.

Nota. Herramienta complementaria propuesta - Construcción común del conocimiento.
Figura 8 Herramienta Construcción común del conocimiento.
La Figura 8 registra y contrasta las definiciones generadas por los integrantes de cada equipo, destacando tanto los elementos coincidentes como las ideas divergentes. A partir de este análisis, los equipos elaboran una definición final conjunta, basada en las palabras clave e ideas comunes, resaltadas visualmente. Este ejercicio promueve la construcción compartida del conocimiento, el diálogo académico y la apropiación crítica de los conceptos trabajados.
La sistematización del proceso contribuye al desarrollo de competencias informacionales y habilidades cognitivas de orden superior, en concordancia con Rivas Villena et al. (2021) y Uribe Tirado (2007), quienes subrayan la importancia del trabajo cooperativo para fortalecer el pensamiento crítico y la autonomía en el aprendizaje. Finalmente, la Figura 9 representa el uso de mapas conceptuales como estrategia para organizar jerárquicamente los conceptos abordados.

Nota. Herramienta colaborativa - Construcción mapa conceptual.
Figura 9 Herramienta colaborativa - Mapa conceptual.
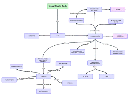
Un ejemplo aplicado al concepto de programación se muestra en la Figura 9, donde se organiza los términos definidos por los estudiantes en nodos conceptuales conectados mediante enlaces con sentido lógico, evidenciando la interrelación de ideas y la construcción de conocimiento significativo.
La herramienta, desarrollada en Visual Studio Code, organiza de manera estructurada la relación con el concepto de programación, integrando las metodologías empleadas (estructurada, orientada a eventos y orientada a objetos), los lenguajes asociados (Python, Java) y conceptos clave como objetos, herencia, encapsulamiento y polimorfismo. La incorporación de estas herramientas visuales y colaborativas facilitó el desarrollo progresivo de las competencias en el manejo de información (CMI), fortaleciendo el pensamiento crítico, la alfabetización digital y promoviendo un aprendizaje significativo.
La Tabla 1 sintetiza las correspondencias entre las fases del Modelo Gavilán y la adaptación metodológica propuesta, evidenciando una esquema replicable, flexible y orientada al desarrollo progresivo de competencias informacionales.
Tabla 1 Cuadro Comparativo entre Modelo Gavilán y la Adaptación Metodológica.
| Modelo Gavilán | Adaptación Metodológica | ||
|---|---|---|---|
| Producto | Producto | ||
| Serie de formatos a diligenciar, por cada subpaso, dentro de cada paso especificado. | Herramienta propuesta (cuadro guía) por concepto abordado. | ||
| Proceso | Proceso | ||
| Paso | Acciones principales | Fase | Acciones principales |
| Definir el problema de información | Formular una pregunta o problema de investigación. Delimitar el tema de interés Reconocer el tipo de información requerida. | Identificación de conceptos a construir | Establecer el listado de conceptos relevantes y fundamentales que se deben conocer en la asignatura como base conceptual (dados por el profesor) |
| Buscar y evaluar fuentes de información | Localización de información en diversos recursos. Proceso de evaluación de fuentes con criterios establecidos | Buscar y evaluar fuentes confiables de información | - Acceder a recursos de información disponibles. - Buscar diversas fuentes de información a utilizar (con base académica y/o científica). - Seleccionan aquellas las cuales contengan la información concreta (qué es y para qué sirve el concepto). - Realizar citas de las fuentes empleadas (Normas APA). |
| Analizar la información | Interpretar, comparar y contrastar ideas, argumentos en las fuentes. | Analizar la información encontrada | - Tomar la información puntual encontrada en éstas, donde especifique qué es y para qué sirve el concepto. - Seleccionar y resaltar las dos palabras más relevantes dentro de la definición encontrada. |
| Sintetizar y utilizar la información | Organizar y sintetizar la información analizada para dar respuesta al problema o pregunta inicial. Elaborar un producto el cual refleje la comprensión y apropiación del tema. Realizar citas de las fuentes empleadas. | Sintetizar y utilizar la información | - Construir la propia definición sobre el concepto, especificando el qué es y para qué sirve, empleando y subrayando todas las palabras clave seleccionadas previamente. |
Nota. Comparativo entre el Modelo Gavilán y la Adaptación Metodológica Propuesta, elaboración propia (2024).
Discusiones
El presente estudio respondió a la pregunta de investigación: ¿Cómo adaptar el Modelo Gavilán en una metodología orientada a potenciar el desarrollo de las CMI? La propuesta metodológica desarrollada demostró ser eficaz al guiar a los estudiantes en un proceso estructurado de búsqueda, análisis y síntesis de información, mediante el uso de una herramienta tecnológica diseñada para ese fin. Esta adaptación permitió fortalecer habilidades clave como el pensamiento crítico, la toma de decisiones y la autonomía en el aprendizaje.
Desde una perspectiva práctica, se ofrece una alternativa viable de transformación de las prácticas pedagógicas tradicionales en experiencias más activas, reflexivas y centradas en el estudiante. Al articular cada fase del Modelo Gavilán con acciones pedagógicas específicas, la herramienta desarrollada facilitó la apropiación de conceptos mediante el uso responsable de diversas fuentes informativas, incluyendo recursos digitales y herramientas de inteligencia artificial. Esta implementación permitió integrar el desarrollo de las competencias en el manejo de información (CMI) de forma transversal en asignaturas como programación, y su potencial de replicabilidad sugiere aplicación en otras áreas del conocimiento.
Las implicaciones prácticas de esta investigación resultan significativas para contextos educativos, contribuyendo al fortalecimiento de la alfabetización informacional de manera contextualizada. La herramienta tecnológica desarrollada fomenta el aprendizaje autónomo y el pensamiento crítico, al mismo tiempo que proporciona a los docentes una estrategia concreta que guía el desarrollo de habilidades cognitivas superiores, sin apartarse del contenido curricular establecido. Asimismo, la posibilidad de adaptar el instrumento a distintos niveles formativos favorece su uso institucional y su integración en programas educativos diversos.
El impacto positivo de esta adaptación se evidenció en los datos consolidados durante 2023 y 2024. En el primer año, la estrategia se aplicó en ocho grupos de distintos niveles educativos, con un total de 260 estudiantes. En 2024, la cobertura se amplió a nueve grupos y 310 estudiantes, representando un incremento del 19,2 % en la población beneficiaria. Este crecimiento progresivo refleja la aceptación institucional de la propuesta y su viabilidad de implementación a mayor escala en diversos contextos educativos. Asimismo, el promedio de estudiantes por grupo se mantuvo estable, facilitando la aplicación sistemática de la herramienta y un acompañamiento pedagógico más focalizado por los docentes.
El estudio presentó varias limitaciones. Aunque los resultados muestran a la propuesta metodológica adaptada al Modelo Gavilán como adecuada y se puede aplicar para fortalecer las competencias en el manejo de la información (CMI), hubo algunas limitaciones durante la investigación, a saber:
Una dificultad significativa surgió debido a la escasez de textos especializados y fuentes físicas actualizadas en las bibliotecas institucionales, lo cual limitó el acceso a información relevante en la investigación y el aprendizaje. En muchos casos, los datos disponibles carecían de conceptos recientes o vinculados con contextos actuales, dificultando el contraste entre fuentes físicas y digitales. Contar con esta combinación habría enriquecido la validación y construcción conceptual, incorporando un mayor número de referencias confiables y aumentando la precisión de los resultados. Estas restricciones no invalidan los hallazgos, pero evidencian la importancia de mantener recursos físicos bibliográficos actualizados. Un acervo renovado permitiría equilibrar fuentes impresas y digitales, favoreciendo un análisis más amplio y diverso de los conceptos tratados.
Los resultados obtenidos se alinean con investigaciones previas en el campo. En primer lugar, coinciden con los planteamientos de Uribe Tirado (2007) sobre la necesidad de integrar modelos de alfabetización informacional en el currículo. Asimismo, son consistentes con los hallazgos de Rivas Villena et al. (2021), quienes evidencian los enfoques metodológicos como articuladores entre teoría, práctica y tecnología fortalecen significativamente el desarrollo de las CMI en el contexto latinoamericano. Finalmente, los resultados encuentran respaldo en los estudios de Colas et al. (2019) y Romero-Tena et al. (2021), corroboran el uso de recursos digitales fomenta efectivamente el pensamiento crítico y la autonomía estudiantil en entornos mediados por TIC.
En síntesis, esta propuesta constituye una contribución a la innovación pedagógica, al mostrar cómo una estrategia metodológica estructurada, basada en modelos reconocidos, se adapta mediante herramientas tecnológicas, optimizando las prácticas educativas. Esta perspectiva resulta especialmente relevante en instituciones interesadas en integrar las competencias informacionales como eje transversal de su propuesta curricular. Como proyección futura, se plantea la necesidad de diseñar indicadores e instrumentos de evaluación específicos, permitiendo medir con mayor rigor la evolución de dichas competencias y determinar su impacto en el rendimiento académico estudiantil.
Conclusiones
Este estudio propuso una adaptación metodológica del Modelo Gavilán, orientada al fortalecimiento de las competencias en el manejo de la información (CMI) e integradas a los contenidos curriculares. Se utilizó una herramienta tecnológica estructurada, ofreciendo una estrategia concreta, sistemática y replicable, capaz de responder a las demandas de la sociedad digital mediante el desarrollo de habilidades como la búsqueda crítica, el pensamiento reflexivo y la producción autónoma del conocimiento. Además, evidencia la aplicabilidad de los modelos informativos en contextos educativos reales y facilita su uso por docentes y estudiantes.
Con el fin de alcanzar los objetivos del estudio, se identificaron modelos metodológicos relevantes, se analizó en profundidad el Modelo Gavilán y se diseñó una adaptación contextualizada orientada al desarrollo progresivo de las competencias en el manejo de información (CMI). Esta adaptación se implementó entre 2023 y 2024 en instituciones de educación básica (5.º grado), media (10.º y 11.º grados) y superior (primer semestre del programa de Tecnología en Desarrollo de Software), alcanzando 260 estudiantes en el primer año y 310 en el segundo, lo que representa un incremento del 19,2 % en su cobertura.
Asimismo, se revisaron documentos académicos y pedagógicos publicados entre 2018 y 2024, seleccionados de fuentes institucionales validadas por el Ministerio de Educación Nacional (MEN) de Colombia, los cuales respaldaron el diseño y la aplicación contextual de la propuesta. La herramienta digital implementada demostró la capacidad de transformar prácticas tradicionales en experiencias activas, participativas y centradas en el estudiante. Su flexibilidad permite aplicarla en distintos niveles educativos y áreas del conocimiento, contribuyendo al cierre de brechas en alfabetización informacional y al fortalecimiento de la formación integral en entornos mediados por las TIC.
Agradecimientos
Agradecemos sinceramente a todas las personas e instituciones que hicieron posible la realización de este trabajo. En particular, extendemos nuestro agradecimiento a la Fundación Gabriel Piedrahita Uribe, cuyo modelo nos ofreció un marco de trabajo valioso para construir nuestra propuesta de adaptación metodológica. Agradecemos también al Colegio Tomás Alva Edison de la Empresa de Telecomunicaciones de Bogotá (ETB), donde se inició esta investigación; a la Universidad ECCI y a otras instituciones de educación superior, en las cuales se ha podido aplicar esta propuesta para el desarrollo de las competencias en el manejo de la información (CMI). Asimismo, reconocemos el aporte de los estudiantes de dichas instituciones, cuyo tiempo y participación fueron fundamentales para el desarrollo del ejercicio, el análisis de los resultados obtenidos y el ajuste progresivo de la propuesta con miras a su mejora continua.














