Introducción
El liderazgo femenino en la administración pública ha sido objeto de múltiples estudios, los cuales enfatizan la necesidad de desarrollar políticas públicas inclusivas y profundizar la eficiencia organizacional (Litvak & Pomozova, 2024; König, 2023). Estos mismos estudios señalan que la presencia de mujeres en cargos directivos dentro del sector gubernamental se ha vinculado con mejoras en la gestión institucional, mayor transparencia y una mejor distribución de recursos en la ejecución de políticas públicas (Saltman, 2020; Parinandi et al., 2024). Sin embargo, todavía persisten obstáculos que limitan el acceso y la consolidación de las mujeres en posiciones de liderazgo, lo que refleja inequidades estructurales en el ámbito gubernamental (Dauvergne, 2021; König & Wenzelburger, 2020).
De allí que, el problema central de esta investigación radica en la baja representación de mujeres en altos cargos dentro de la administración pública, a pesar de la existencia de normativas y estrategias orientadas a promover la equidad de género (Paul, 2024; Baele et al., 2024). Es bien sabido que, a nivel global, la proporción de mujeres en roles de liderazgo sigue siendo limitada, debido a factores como la persistencia de estereotipos de género, la falta de acceso a redes de mentoría y patrocinio, así como las dificultades de conciliación entre la vida laboral y familiar (Hunter et al., 2023; Cyrino & Fabriz, 2024). Estos factores han generado un entorno en el que los espacios de decisión continúan siendo predominantemente masculinos, lo que restringe la diversidad en la formulación de políticas gubernamentales (Bakiner, 2023; Can, 2023).
Teóricamente, este estudio se fundamenta en dos enfoques clave: primero, el Modelo del Techo de Cristal, el cual describe las barreras invisibles que impiden a las mujeres alcanzar altos cargos dentro de las organizaciones debido a estructuras organizacionales y sesgos implícitos que favorecen el liderazgo masculino (Reis et al., 2020; Medina-Romero & Castaño-Bedoya, 2024) y, segundo, la Teoría del Capital Social, que enfatiza la importancia de las redes de mentoría y patrocinio para el desarrollo del liderazgo femenino, destacando cómo la falta de estas conexiones puede limitar el ascenso de mujeres en el sector gubernamental (Gouiaa & Bazarna, 2023; Parinandi et al., 2024). Ambos enfoques permiten analizar las barreras estructurales y culturales que afectan la trayectoria profesional de las mujeres dentro de la administración pública.
Adicionalmente, este estudio se basa en investigaciones previas que han explorado la representación femenina en instituciones gubernamentales. Dichas investigaciones evidencian que, a pesar de las iniciativas de equidad de género, el progreso sigue siendo limitado (Bakiner, 2023; Paul, 2024). Por ejemplo, un estudio realizado por Kaminchenko & Petukhov (2024) reveló que, en América Latina, las mujeres suelen ser relegadas a sectores asociados con funciones de cuidado, como salud y educación, mientras que su presencia en áreas estratégicas, tales como economía, defensa y tecnología, es significativamente menor. Asimismo, König (2023) analizó la implementación de políticas de equidad de género en instituciones gubernamentales europeas, concluyendo que la efectividad de estas medidas depende del contexto cultural y la voluntad política de los gobiernos.
A todo esto, es importante señalar que esta investigación se enmarca en la administración pública de América Latina, donde las mujeres han logrado avances en términos de acceso a la educación y participación en el mercado laboral, pero siguen enfrentando limitaciones significativas para acceder a cargos de alto nivel en el sector gubernamental (Chatterjee, 2024; Dauvergne, 2021). Si bien en la región latinoamericana existen normativas que buscan promover la equidad de género, la resistencia institucional y la falta de mecanismos de implementación han dificultado su efectividad (Meng, 2023; König & Wenzelburger, 2020). En este sentido, es fundamental analizar no solo las barreras que enfrentan las mujeres en el liderazgo gubernamental, sino también las estrategias que han demostrado ser efectivas para fomentar su participación en espacios de toma de decisiones.
En este contexto, el presente estudio busca ampliar la evidencia empírica sobre las barreras y oportunidades para el liderazgo femenino en la administración pública, adoptando un enfoque cualitativo que permita resaltar las experiencias y percepciones de mujeres líderes en ministerios, organismos multilaterales y agencias de cooperación internacional (Hunter et al., 2023; Reis et al., 2020b). Para ello, se analizarán los factores estructurales y culturales que influyen en el acceso a posiciones de liderazgo, así como las políticas y estrategias que han demostrado ser efectivas en la promoción del liderazgo femenino en la administración pública (Chatterjee, 2024; Cyrino & Fabriz, 2024).
De allí que, el objetivo general de la investigación es analizar las barreras y oportunidades que enfrentan las mujeres para alcanzar el liderazgo femenino en instituciones gubernamentales. En consecuencia, se han planteado los siguientes objetivos específicos: i) Identificar las principales barreras estructurales, culturales y personales que enfrentan las mujeres para alcanzar el liderazgo femenino en instituciones gubernamentales. ii) Analizar las políticas públicas implementadas para promover la igualdad de género e incentivar el liderazgo femenino en instituciones gubernamentales. iii) Explorar las experiencias y percepciones de las mujeres respecto a la cultura organizacional y su representación en el liderazgo femenino en instituciones gubernamentales.
Metodología
El presente estudio adoptó una perspectiva cualitativa con base en el método fenomenológico, buscando con ello comprender las experiencias y percepciones de mujeres en posiciones de liderazgo dentro de instituciones gubernamentales, tanto nacionales como internacionales. Se optó por el método fenomenológico, puesto que el mismo permite explorar a profundidad las barreras y oportunidades que configuran el acceso y desarrollo del liderazgo femenino en la administración pública (Can, 2023; Coeckelbergh & Sætra, 2023).
En cuanto a la población de estudio, la misma estuvo compuesta por 4,950 mujeres con experiencia en cargos directivos en ministerios, organismos multilaterales y agencias de cooperación internacional. De esta población, se seleccionó una muestra de 879 participantes mediante muestreo intencional, garantizando la saturación del corpus y la representatividad de los diversos contextos institucionales analizados (Dobbe et al., 2021; Dono & Moreno, 2024). Para la recolección de datos, se utilizaron entrevistas semiestructuradas, facilitando una exploración profunda de las experiencias de liderazgo y los obstáculos enfrentados. Se incluyeron mujeres con al menos dos años de experiencia en posiciones directivas, excluyendo a aquellas que no cumplían este criterio o no estaban disponibles para participar (Gayed, 2025; Rodriguez-Saavedra et al., 2025).
Por su parte, el análisis de datos se realizó con el software Atlas.ti, empleando estrategias avanzadas como la red de códigos, el análisis de frecuencia y la nube de palabras. Estas herramientas permitieron identificar los temas más relevantes según su recurrencia (Joyce et al., 2021; Jungherr & Schroeder, 2023). Adicionalmente, se implementó el Diagrama Sankey de co-ocurrencia, que facilitó la visualización de las relaciones entre las barreras y los facilitadores del liderazgo femenino, ofreciendo una representación clara de los factores que impactan la promoción de mujeres en la administración pública (Justo-Hanani, 2022; Lee et al., 2023).
Resultados y discusión
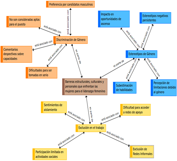
En la figura 1, se revela que las mujeres enfrentan múltiples barreras para alcanzar roles de liderazgo en instituciones gubernamentales. La discriminación de género, manifestada en percepciones de ineptitud y comentarios despectivos, está arraigada en estereotipos que subestiman sus habilidades. Asimismo, la exclusión laboral, dificultad para acceder a redes de apoyo y participar en actividades sociales contribuyen al aislamiento y limitan las oportunidades de promoción. Además, las mujeres enfrentan una preferencia institucional por candidatos masculinos, exacerbando las barreras para su desarrollo profesional en una cultura organizacional que aún lucha por la inclusión de género.
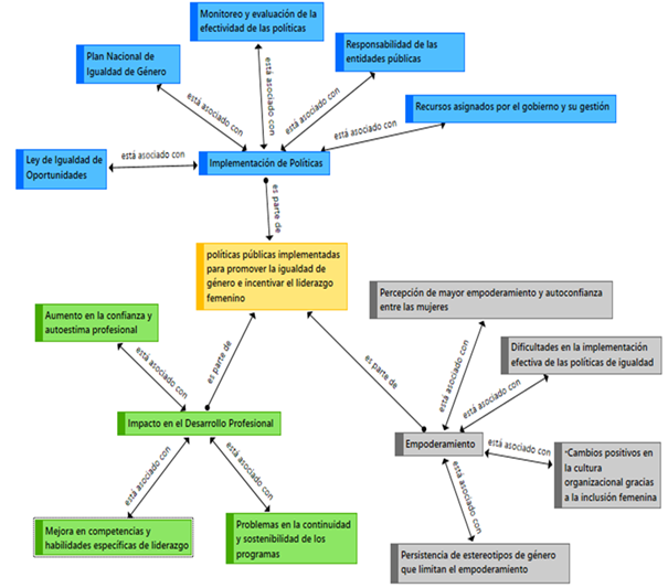
En la figura 2, se destaca la implementación de políticas públicas para promover la igualdad de género y el liderazgo femenino en instituciones gubernamentales, como el Plan Nacional de Igualdad de Género y la Ley de Igualdad de Oportunidades. Aunque estas políticas han aumentado la confianza y habilidades de liderazgo de las mujeres, y han mejorado la cultura organizacional, enfrentan desafíos en su implementación efectiva debido a barreras burocráticas y falta de recursos. Persisten problemas de continuidad y estereotipos de género que limitan el empoderamiento femenino, aunque se observan avances positivos en la inclusión y autoconfianza de las mujeres.
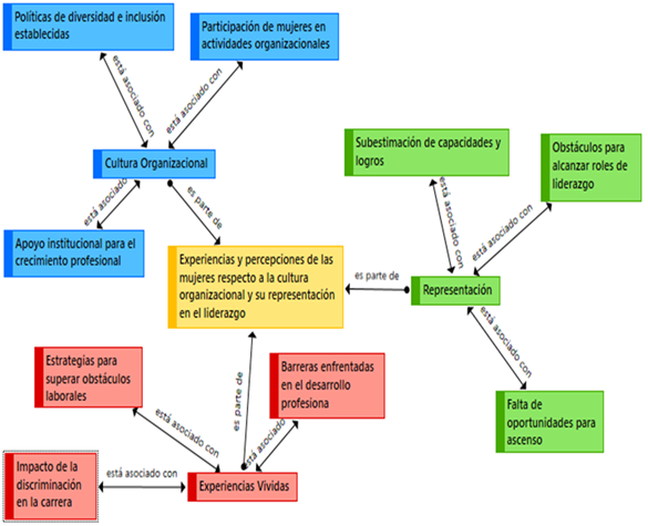
En la figura 3, se muestra que las políticas de diversidad e inclusión y el apoyo institucional son clave para influir en la cultura organizacional, aunque las mujeres siguen enfrentando barreras en su desarrollo profesional, como la subestimación de sus capacidades y la falta de oportunidades de ascenso. Las experiencias de discriminación llevan a las mujeres a desarrollar estrategias para superar estos obstáculos. A pesar de estos desafíos, su participación activa en actividades organizacionales y el apoyo institucional mejoran la percepción de la cultura organizacional. Sin embargo, la representación femenina en roles de liderazgo sigue enfrentando retos significativos.
Tabla 1 Lista de frecuencia de palabras
| Palabra | Largo | NUBE DE PALABRAS | Total |
|---|---|---|---|
| aportes | 7 | 5 | 5 |
| apoyo | 5 | 41 | 41 |
| ascenso | 7 | 10 | 10 |
| asesoramiento | 13 | 5 | 5 |
| balance | 7 | 9 | 9 |
| becas | 5 | 6 | 6 |
| cambios | 7 | 10 | 10 |
| capacitación | 12 | 16 | 16 |
| carrera | 7 | 5 | 5 |
| competencias | 12 | 5 | 5 |
| continua | 8 | 6 | 6 |
| cultura | 7 | 25 | 25 |
| decisiones | 10 | 5 | 5 |
| desafíos | 8 | 7 | 7 |
| desarrollo | 10 | 6 | 6 |
| discriminación | 14 | 26 | 26 |
| diversas | 8 | 14 | 14 |
| diversidad | 10 | 11 | 11 |
| equidad | 7 | 12 | 12 |
| equilibrio | 10 | 6 | 6 |
| estereotipos | 12 | 16 | 16 |
| estrategias | 11 | 5 | 5 |
| expectativas | 12 | 12 | 12 |
| falta | 5 | 14 | 14 |
| familiares | 10 | 12 | 12 |
| financiamiento | 14 | 6 | 6 |
| flexibles | 9 | 6 | 6 |
| formación | 9 | 6 | 6 |
| género | 6 | 339 | 339 |
| habilidades | 11 | 10 | 10 |
| horarios | 8 | 6 | 6 |
| igualdad | 8 | 23 | 23 |
| impacto | 7 | 6 | 6 |
| inclusión | 9 | 29 | 29 |
| inclusivas | 10 | 5 | 5 |
| institucional | 13 | 15 | 15 |
| laboral | 7 | 7 | 7 |
| liderazgo | 9 | 366 | 366 |
| limitaciones | 12 | 7 | 7 |
| machista | 8 | 10 | 10 |
| mentoría | 8 | 34 | 34 |
| modelos | 7 | 5 | 5 |
| mujer | 5 | 125 | 125 |
| mujeres | 7 | 15 | 15 |
| networking | 10 | 5 | 5 |
| obstáculos | 10 | 6 | 6 |
| opiniones | 9 | 5 | 5 |
| oportunidades | 13 | 15 | 15 |
| organizacional | 14 | 10 | 10 |
| personales | 10 | 7 | 7 |
| perspectivas | 12 | 14 | 14 |
| pertenencia | 11 | 5 | 5 |
| políticas | 9 | 20 | 20 |
| prejuicios | 10 | 16 | 16 |
| profesional | 11 | 16 | 16 |
| programas | 9 | 7 | 7 |
| reconocimiento | 14 | 5 | 5 |
| red | 3 | 21 | 21 |
| redes | 5 | 7 | 7 |
| responsabilidades | 17 | 12 | 12 |
| revisión | 8 | 5 | 5 |
| roles | 5 | 6 | 6 |
| seguir | 6 | 5 | 5 |
| selección | 9 | 5 | 5 |
| seminarios | 10 | 7 | 7 |
| sentimiento | 11 | 5 | 5 |
| sociales | 8 | 12 | 12 |
| subestimación | 13 | 10 | 10 |
| superar | 7 | 6 | 6 |
| talleres | 8 | 7 | 7 |
| teletrabajo | 11 | 6 | 6 |
| trabajo | 7 | 6 | 6 |
| tradicionales | 13 | 6 | 6 |
| trato | 5 | 6 | 6 |
| valoración | 10 | 5 | 5 |
| Total | 1581 | 1581 |
Nota. Procesado por el Atlas. Ti 9
La tabla 1, lista de frecuencia de palabras, revela los temas más recurrentes en el estudio sobre liderazgo femenino en instituciones gubernamentales. La palabra "liderazgo" es la más frecuente, con 366 menciones, indicando la centralidad del tema en las entrevistas. "género" y "mujer" también tienen altas frecuencias, reflejando el enfoque en la igualdad de género y el rol de las mujeres. Términos como "discriminación", "cultura", "inclusión" y "mentoría" destacan, señalando la relevancia de estos aspectos en las experiencias de las mujeres líderes. La alta frecuencia de "discriminación" (26 menciones) sugiere que este es un obstáculo significativo. "Capacitación" y "estereotipos" también son temas importantes, indicando áreas clave para el desarrollo y los desafíos que enfrentan las mujeres. Además, la aparición de términos como "apoyo", "políticas" y "oportunidades" subraya la necesidad de intervenciones estructurales y organizacionales para fomentar el liderazgo femenino.
La nube de palabras mostrada en la Figura 4 revela la centralidad de "liderazgo" y "género", subrayando la importancia de la igualdad de género en los roles de liderazgo en las instituciones gubernamentales. Destacan también "discriminación", "mentoría" e "inclusión", evidenciando tanto las barreras que enfrentan las mujeres como los apoyos que facilitan su avance. Adicionalmente, términos como "cultura", "igualdad", "políticas", "capacitación" y "prejuicios" resaltan la necesidad de un entorno organizacional favorable y políticas efectivas. Esta impactante visualización subraya áreas críticas para fomentar un liderazgo femenino equitativo y de apoyo, revelando tanto los desafíos significativos como las oportunidades clave para el desarrollo profesional de las mujeres en el sector público.

Nota. La figura presenta un diagrama de Sankey que ilustra las conexiones entre las barreras y oportunidades para el liderazgo femenino con varios factores influyentes
Figura 5 Diagrama Sankey - Co-currencia
La Figura 5 ilustra cómo las barreras estructurales, culturales y personales interfieren con las oportunidades para lograr el liderazgo femenino, resaltando la importancia de la cultura organizacional, la igualdad de género y las políticas públicas como factores clave para superar estos obstáculos. En este sentido, una cultura organizacional inclusiva y políticas públicas efectivas se configuran como elementos interdependientes para promover la igualdad de género, creando un entorno más favorable para el desarrollo del liderazgo femenino. En suma, esta visualización destaca la necesidad de abordar integralmente estos obstáculos y fomentar condiciones que permitan a las mujeres acceder y prosperar en roles de liderazgo.
Conclusiones
El estudio reveló que las principales barreras para el liderazgo femenino en instituciones gubernamentales incluyen la discriminación de género, la falta de políticas de conciliación laboral y familiar, y los estereotipos de género. Si bien la evidencia sugiere que las mujeres en roles de liderazgo suelen implementar políticas más inclusivas y equitativas, creando entornos de trabajo más favorables, los resultados de este estudio destacan la persistencia de desafíos estructurales y culturales que limitan el acceso y el avance de las mujeres en posiciones de liderazgo en el sector gubernamental.
En consecuencia, las mujeres que aspiran a roles de liderazgo en instituciones gubernamentales enfrentan principalmente: sesgos estructurales en la cultura organizacional, falta de redes de apoyo profesional y distribución desigual de responsabilidades domésticas. Estos factores limitan significativamente las oportunidades de crecimiento profesional y el acceso a posiciones de liderazgo. Por ejemplo, los sesgos en la cultura organizacional se reflejan en actitudes y prácticas que restringen la equidad en la toma de decisiones, mientras que la ausencia de redes de apoyo profesional dificulta el acceso a mentoría y oportunidades de desarrollo. Asimismo, la carga de responsabilidades domésticas impacta el tiempo y la energía disponibles para la capacitación y el avance en la carrera profesional.
El análisis también evidenció que, aunque existen políticas públicas para promover la igualdad de género y el liderazgo femenino, su implementación es deficiente y carece de mecanismos adecuados de seguimiento y evaluación. En este sentido, las participantes señalaron la necesidad de una aplicación más consistente y efectiva de estas políticas para así lograr un impacto real, ya que las políticas actuales no se aplican de manera uniforme y muchas veces carecen de los recursos necesarios para ser efectivas. La falta de seguimiento y evaluación impide medir el éxito de estas políticas y hacer ajustes necesarios para mejorar su eficacia.
Finalmente, la investigación demostró que la cultura organizacional en las instituciones gubernamentales perpetúa estereotipos de género y limita las oportunidades de ascenso para las mujeres. Como resultado, las participantes enfrentan una resistencia significativa debido a prejuicios de género y una falta de apoyo organizacional, lo que afecta negativamente su experiencia y percepción en roles de liderazgo. En consecuencia, las mujeres que alcanzan posiciones de liderazgo a menudo deben superar actitudes negativas y demostrar constantemente su competencia, creando un entorno de trabajo estresante y desafiante. Esta falta de apoyo organizacional se traduce, además, en menos oportunidades de desarrollo y promoción.


















