Introducción
La administración educativa constituye un tema constante de reflexión en las universidades a nivel mundial, con el objetivo de fomentar una cultura de calidad educativa. En este contexto, resulta crucial destacar que las últimas tendencias en el ámbito educativo buscan la acreditación y la mejora continua de los procesos de enseñanza. Por otro lado, la gestión educativa de los docentes universitarios juega un rol predominante en los procesos de enseñanza-aprendizaje, permitiendo que los estudiantes desarrollen competencias y habilidades necesarias para su formación profesional y personal. Gestionar el aprendizaje adecuadamente contribuye a obtener resultados óptimos en beneficio de las instituciones universitarias. En este sentido, Flores-Flores (2021) sostiene que la gestión educativa está estrechamente relacionada con la calidad y sus procesos, los cuales son elementos claves para elevar la competitividad y generar mejora continua.
En América Latina, la educación universitaria ha logrado adaptarse a modelos híbridos con el fin de ofrecer contenidos pertinentes a los estudiantes. En este marco, Méndez et al. (2023) enfatizan que la innovación aporta a la administración educativa, especialmente al fomentar el trabajo colaborativo. En la universidad privada objeto de estudio, se cuenta con docentes con amplia experiencia profesional, quienes muestran una fuerte aspiración por transformar la educación universitaria y sus procedimientos, considerando que las decisiones deben tomarse de forma democrática y no impuesta. Asimismo, se valora la utilización de plataformas digitales para potenciar los procesos de enseñanza y aprendizaje en beneficio de los estudiantes.
Pardo-Rozo et al. (2022) resaltan la estrecha conexión entre administración educativa y calidad, señalando que la administración universitaria debe experimentar transformaciones significativas en sus procesos. En este escenario, el profesor se convierte en un agente de cambio que mantiene una interacción constante con los procesos administrativos, apoyando el reconocimiento y la innovación. Su rol resulta fundamental para alcanzar el propósito principal de cualquier institución de educación superior: formar profesionales competentes (Monzón et al., 2022).
La administración educativa influye en los procesos institucionales, educativos, financieros, de recursos humanos y en la relación con la comunidad, lo que permite implementar mejoras y acciones específicas para el cumplimiento de metas. Por ende, es necesario renovar completamente esta administración, en la que los docentes asuman la responsabilidad de tomar decisiones que impulsen cambios en beneficio de la comunidad académica (Rico, 2016). En este sentido, los institutos de educación superior deben anticiparse a los procesos de transformación mediante iniciativas de reforma que aseguren su desarrollo y supervivencia, generando una perspectiva planificadora renovada (Murillo, 2019).
Definir la administración educativa exige conocimientos, experiencia, liderazgo y competencias blandas. Román (2023) advierte que, frecuentemente, los “cargos de confianza” se asignan a personas sin las habilidades y conocimientos requeridos para ejercer liderazgos efectivos. Por su parte, Oré-Rojas & Hoces (2022) señalan que la administración educativa engloba las tareas esenciales en los centros educativos, las cuales condicionan la calidad del aprendizaje estudiantil. Este análisis profundiza en las subcategorías de administración educativa: directiva, pedagógica y de responsabilidad social.
Sagredo & Castelló (2019) refieren que la administración directiva tiene un papel crucial en la motivación y dedicación del cuerpo docente. En el contexto de la universidad privada estudiada, los propietarios ejercen un control significativo en la toma de decisiones y supervisión del proceso formativo.
En el año 2024, tanto las universidades públicas como privadas en Perú han seguido procesos rigurosos de acreditación y licenciamiento. En este marco, la Superintendencia Nacional de Educación Superior Universitaria (SUNEDU) se encarga del licenciamiento, mientras que el Sistema Nacional de Evaluación, Acreditación y Certificación de la Calidad Educativa (SINEACE) se enfoca en la acreditación a nivel nacional, operando con normas de calidad y mecanismos de monitoreo constante.
Además, López et al. (2019) subrayan la necesidad de que la administración directiva se centre en la reconstrucción del tejido humano, integrando propósitos, creatividad profesional, recursos y finanzas en procesos de planificación, estructura, dirección y control. Este enfoque debe tomar en cuenta los desafíos actuales que exigen transformaciones profundas, requiriendo competencias pedagógicas y administrativas combinadas para realizar ajustes y acciones pertinentes, utilizando funciones como liderazgo, comunicación y toma de decisiones (Herrera, 2019).
En relación con la administración pedagógica, esta se orienta al progreso de la enseñanza desarrollada por los docentes, abarcando aspectos curriculares como planificación, estructura, enfoques, red curricular, planes de estudio, métodos y elementos didácticos (Kevans, 2020). Quispe-Pareja (2020) destaca que planificar, estructurar, dirigir, monitorear y realizar seguimiento a la labor docente permite optimizar el uso de recursos e infraestructura. Cada proceso de gestión pedagógica ofrece un marco de orientación y gestión institucional orientado a cumplir con las demandas de la comunidad educativa.
En la universidad privada estudiada, la administración pedagógica cobra especial relevancia debido a la formación continua que reciben los docentes. Oré-Rojas & Hoces (2022) enfatizan que esta gestión se fundamenta en la misión institucional y su compromiso con la sociedad, poniendo énfasis en el uso de plataformas y recursos digitales para favorecer el aprendizaje.
Respecto a la administración de responsabilidad social, Pérez (2016) señala que esta contribuye a la resolución de problemas económicos, sociales y ambientales, sean internos o externos a las organizaciones. Se trata de un enfoque integral, transversal y multidimensional, que abarca diversas áreas del conocimiento y promueve el crecimiento social, replicando experiencias que benefician a la comunidad universitaria (Severino-González et al., 2019).
Por otro lado, Martínez (2017) resalta que los proyectos y programas realizados desde el aprendizaje-servicio constituyen una estrategia instructiva para alcanzar objetivos educativos orientados al cambio social y la formación ética de los estudiantes. Además, se reconoce que la teoría de legitimidad configura un contrato social entre la sociedad y las universidades para optimizar su representación social (Ballesteros et al., 2019).
Finalmente, la administración de responsabilidad social es un elemento esencial en las universidades privadas, donde se llevan a cabo iniciativas de asistencia dirigidas a la población de Lima. En este sentido, Ahumada-Tello et al. (2018) subrayan la importancia de incluir la responsabilidad social dentro del plan de estudios, promoviendo la conciencia ambiental y la participación activa de los estudiantes en acciones productivas que benefician a la sociedad.
Por todas estas razones, este estudio se propone analizar la gestión educativa de los docentes en la universidad privada Los Olivos durante el año 2023, enfocándose en las dimensiones de administración educativa, directiva, pedagógica y de responsabilidad social. Esta temática representa un aspecto crucial para fortalecer el sistema universitario peruano.
Metodología
Esta investigación se desarrolló con un enfoque cualitativo bajo el paradigma interpretativo, el cual se centra en la construcción de significado a partir de las experiencias de los participantes para comprender el mundo y reconocer la influencia de factores históricos, culturales y sociales en la formación de subjetividades (Miranda & Ortiz, 2020). Se empleó un método inductivo, que permite la comprensión de hechos concretos y contextuales, aplicables específicamente al grupo objeto de estudio, en su propio entorno (Sánchez, 2019).
El diseño adoptado fue fenomenológico, con el propósito de explorar, detallar y comprender las vivencias de los docentes participantes en una universidad privada. Este enfoque buscó identificar similitudes en las experiencias de los individuos frente al fenómeno estudiado (Hernández-Sampieri & Mendoza, 2018). Participaron seis docentes con al menos diez años de experiencia, especializados en gestión pública, investigación, diseño curricular y gestión educativa, quienes respondieron a una guía de entrevista semiestructurada compuesta por diez preguntas enfocadas en sus aportes y experiencias respecto a la administración educativa docente. La selección de participantes se realizó bajo criterios de experiencia y especialización relacionados con el campo de estudio.
Asimismo, se consideraron tres principios éticos fundamentales: (a) el principio de beneficencia, garantizando que coordinadores de carrera, docentes y estudiantes se beneficiaran del estudio; (b) el principio de no maleficencia, asegurando que no existieran diferencias en los beneficios obtenidos por los sujetos durante el proceso; y (c) el principio de autonomía, mediante el cual los participantes fueron informados y tuvieron la oportunidad de conocer los objetivos, beneficios y posibles riesgos de la investigación, otorgando su consentimiento informado (Ianiv, 2020).
Resultados
Las entrevistas realizadas a los docentes participantes consistieron en diez preguntas abiertas. Los datos recabados fueron transcritos en formato Word y posteriormente procesados mediante el software cualitativo Atlas.ti 9.1. Se examinó detenidamente la totalidad de las respuestas, enfocándose particularmente en aquellos aspectos relacionados con los objetivos establecidos en el estudio.
Objetivo general del estudio: analizar la administración educativa de los docentes en el Perú
Se analizaron todas las respuestas de los participantes, centrándose posteriormente en aquellos aspectos relacionados directamente con el objetivo principal del estudio. Dentro de estos, se destacó que para evaluar la gestión educativa es fundamental comprender cómo esta se lleva a cabo por parte de los docentes y si consideran que los procesos de gestión son adecuados. La mayoría de los entrevistados coincidió en que la gestión educativa implica la discusión de diversos temas, siendo uno de los más relevantes la necesidad de alcanzar un acuerdo entre los profesores que imparten el mismo curso respecto a la uniformidad de los materiales. Aunque cada docente posee la libertad de incorporar contenido adicional en sus clases, debe respetar un patrón uniforme. Esto se evidencia en el testimonio del entrevistado 1: “Una vez que se ha desarrollado, el material se socializa y distribuye a todos los profesores que participarán en la enseñanza, quienes pueden añadir material complementario específico antes de su aplicación. Por lo tanto, el objetivo es que la administración sea homogénea”.
Los entrevistados coinciden en que la universidad privada mantiene procesos de administración adecuados, especialmente en el seguimiento a sus estudiantes, quienes están dispuestos a aprender no mediante metodologías convencionales -que aún se emplean en algunas universidades públicas, según la comparación establecida- sino a través de enfoques orientados al desarrollo de habilidades. En este sentido, se evidencia un contraste en los procesos administrativos, como lo destacó de manera precisa el entrevistado 6, quien señaló: "El problema se presenta en las universidades privadas de bajo nivel, ya que las universidades de primer nivel son claramente especialistas en llevar a cabo una gestión educativa adecuada".
Primer objetivo específico: analizar la administración directiva de los docentes del Perú
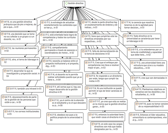
El primer objetivo específico se abordó mediante el análisis de las respuestas enfocadas en la evaluación de la administración directiva, la cual se segmentó en tres secciones. En la primera sección, se destacó que los propietarios de las universidades y sus equipos de alto nivel encargados de la administración coinciden en que el currículo debe ser diseñado por carrera y que se alcanzan los objetivos establecidos en cada universidad privada, respetando los pilares fundamentales de la organización. Resulta relevante la perspectiva del entrevistado 5, quien señaló: “La administración directiva, como mencioné, usualmente cuenta con una asamblea universitaria y un consejo universitario, pero en esta situación los puestos directivos son, en su mayoría, designados por los propietarios. Existen dueños que determinan y poseen un impacto muy significativo en las decisiones tomadas por los órganos de gobierno”.
En la segunda sección, se identificaron diversas tácticas utilizadas para lograr un aprendizaje de alta calidad. Entre ellas, se destaca la actualización constante de los contenidos curriculares de las escuelas profesionales, los cuales son evaluados por una comisión específica para garantizar la adhesión a los protocolos de calidad en la enseñanza, en estrecha relación con las acreditaciones nacionales que se exigen como requisito. Asimismo, se enfatiza que el estudiante debe ser el centro del proceso educativo, más que el contenido impartido por el docente, posición claramente expresada por el entrevistado 6: “El foco principal es el alumno, quien descubre su propio saber; ya no es el profesor quien debe explicar el detalle más íntimo que debe registrarse. Nosotros estamos ahí para perfeccionar o profundizar en ese proceso”.
A continuación, se presenta la red de citas que facilita la identificación y comprensión del primer objetivo específico.
En la tercera sección, se evidencia que la administración directiva está principalmente gestionada por los directorios de la universidad. Resulta sumamente difícil que las opiniones o decisiones de los docentes respecto a la gestión de los cursos que imparten sean tomadas en cuenta por el directorio, lo que genera una carencia importante al limitar la autoridad de los maestros y restringir su capacidad de liderazgo. Esta situación se refleja en las palabras del entrevistado 2: “Por lo tanto, la participación de los profesores y estudiantes, ya sean de licenciatura o posgrado, en la toma de decisiones es muy limitada o simplemente no se considera”.
Respecto a la administración directiva, se observó que la estructura jerárquica favorece ciertas mejoras, ya que cada directivo se destaca por ejercer un liderazgo particular. Sin embargo, persiste una ausencia evidente de democratización en el proceso de toma de decisiones.
Segundo objetivo específico: analizar la administración pedagógica de los docentes del Perú
El segundo objetivo específico se centró en examinar la administración pedagógica de los profesores, diferenciando dos enfoques principales. En primer lugar, la universidad privada asume la responsabilidad de formar a sus docentes en aspectos relacionados con la administración pedagógica mediante programas de capacitación, con el fin de alcanzar los objetivos académicos establecidos. En este contexto, las rúbricas se destacan como un componente fundamental para la evaluación, orientándose no solo a que los estudiantes obtengan buenas calificaciones, sino a que demuestren un dominio sólido de las directrices del curso impartido. El entrevistado 3 afirmó: “Actualmente, el trabajo con modelos renovados, como el modelo socioconstructivista por competencias, evaluaciones basadas en rúbricas, el trabajo con productos y la integración de tecnologías en modelos híbridos, evidencian que en este ámbito se está logrando una formación didáctica adecuada”. Esta opinión refleja el avance positivo experimentado por la administración pedagógica en la actualidad.
Por otro lado, la segunda sección identificó que las herramientas tecnológicas facilitan la optimización de la administración educativa en la universidad privada. Entre las plataformas digitales utilizadas destacan Blackboard, Clementina y Trilce, que permiten la gestión eficiente tanto de profesores como de estudiantes de nivel pregrado y posgrado. Mediante enlaces de Zoom, los estudiantes pueden acceder a clases en línea y revisar grabaciones de forma asincrónica, lo que potencia significativamente el proceso de aprendizaje. A continuación, se presenta la red de citas correspondiente.
Tercer objetivo específico: analizar la administración de responsabilidad social de los docentes del Perú
El tercer objetivo particular destacó respuestas de gran relevancia que orientan la comprensión de la administración de la responsabilidad social. En primer lugar, se evidenció que esta responsabilidad debería ser asumida por equipos interdisciplinarios de docentes, unidos por el propósito común de servir a la comunidad. En la universidad privada analizada, se observa un enfoque de voluntariado dirigido principalmente a los estudiantes de pregrado, mientras que no se extiende de manera similar a los estudiantes de posgrado, aspecto que los entrevistados consideran debe ser corregido para incluir a todos los niveles. Se valoró especialmente la labor realizada por la Universidad César Vallejo durante la pandemia y los huaicos que afectaron la ciudad de Lima, como señaló el entrevistado 1: “Fueron los alumnos quienes colaboraron en tareas de remoción de escombros, identificación de afectados y prestación de asistencia psicológica, legal, entre otros apoyos, a las personas damnificadas”. Esta declaración pone de relieve las tácticas de involucramiento social activas de los estudiantes.
Por otro lado, los entrevistados coinciden en que, aunque las estrategias de responsabilidad social son relevantes, es importante diferenciar claramente entre proyección social y responsabilidad social, dado que la primera se contempla de manera teórica, mientras que la segunda se aplica en la práctica. A continuación, se presenta la red de citas correspondiente que ilustra este objetivo.
Discusión
En relación con el objetivo principal, se evidenció que la implementación de la metodología y la planificación de los cursos se realizan con anticipación, considerando tiempos claros y un sentido de cumplimiento riguroso. En este sentido, Rico (2016) señala que la administración educativa requiere una renovación integral, en la cual los docentes deben asumir la responsabilidad de tomar decisiones que impulsen cambios y transformaciones en beneficio de la comunidad académica. De manera complementaria, Murillo (2019) sostiene que las instituciones de educación superior deben adaptarse a las transformaciones actuales, anticipando esfuerzos de reforma que garanticen su supervivencia y desarrollo, promoviendo así una nueva perspectiva de planificación.
Con base en las aportaciones de diversos investigadores, se concluye que la administración educativa es esencial en las universidades privadas para favorecer el progreso académico y promover cambios significativos en los estudiantes. Para ello, resulta necesario alcanzar acuerdos en la creación y gestión de recursos educativos. Sin embargo, estos acuerdos dependen de que los responsables o líderes de los programas académicos fomenten la formación continua, optimizando así la administración pedagógica de los docentes. Esta visión se fundamenta en la propuesta de Martínez-Huamán et al. (2022), quienes consideran que el contexto educativo debe implementar un modelo por competencias como un reto fundamental, destacando la necesidad de actualizar constantemente los conocimientos para adecuarse a las demandas del entorno.
Asimismo, Chávez et al. (2022) subrayan la relación estrecha entre la práctica docente y el liderazgo educativo, destacando que tanto docentes como estudiantes comparten metas comunes orientadas al éxito académico y a la mejora de la calidad educativa. En concordancia con esto, Pérez (2021) enfatiza que la administración directiva tiene la responsabilidad de conducir la organización hacia un futuro planificado, respaldado por fuentes internas y externas. Por lo tanto, la gerencia, ya sea de forma individual o a través de un órgano directivo, debe actuar con determinación para alcanzar los objetivos estratégicos a largo plazo.
De acuerdo con los investigadores, la administración directiva está ligada a la democratización en la toma de decisiones y a los objetivos establecidos para lograr estándares de calidad en las universidades privadas. En este sentido, Rivera (2020) señala que las prácticas de liderazgo, propias de los dirigentes en las instituciones de educación superior, son clave en la ejecución estratégica y en la mejora continua de dichas universidades. Sin embargo, es fundamental que la administración directiva se enfoque en perfeccionar los procesos de enseñanza siguiendo criterios claros de calidad.
Respecto al segundo objetivo específico, se resaltó como una fortaleza el uso de plataformas y tecnologías de la información que facilitan un seguimiento constante a los docentes. La incorporación de estas herramientas es fundamental para la mejora continua y el progreso en la enseñanza universitaria. Además, Deroncele-Acosta et al. (2021) destacan la importancia de la formación y renovación continua del profesorado, así como del equipamiento de laboratorios tecnológicos que apoyen las políticas institucionales y personales relacionadas con las TIC. Reyes et al. (2017) agregan que la administración educativa necesita un liderazgo académico comprometido e inspirador, dado que los procesos de transformación persiguen la mejora constante.
En concordancia, la universidad privada objeto de estudio ofrece formación continua a sus docentes y considera los recursos tecnológicos como herramientas esenciales en el proceso de enseñanza-aprendizaje. Malpaso & Lapa (2022) destacan que el propósito de la administración pedagógica es potenciar los aprendizajes y disminuir las desigualdades, meta hacia la cual se debe seguir avanzando.
En cuanto al tercer objetivo específico, se observó que, si bien la universidad ha estado algo alejada de la responsabilidad social, existen iniciativas promovidas por estudiantes de pregrado. Morante (2022) enfatiza la necesidad de incluir a los líderes estudiantiles en una administración sostenible desde la universidad privada, con el fin de fortalecer la protección del medio ambiente. Por su parte, Laguado & Cervantes et al. (2020) consideran que es esencial que los docentes reconozcan las concepciones vinculadas a la responsabilidad social, actuando como agentes de transformación social y ambiental. Además, De La Torre-Lascano (2019) resalta la importancia de la responsabilidad social y la ética empresarial en las instituciones de educación superior, subrayando que tanto profesores como estudiantes deben involucrarse activamente en acciones socialmente responsables dentro de los procesos educativos.
Las contribuciones investigativas indican que los docentes de pregrado en la universidad privada participan en actividades de responsabilidad social, lo que fortalece el compromiso institucional con la comunidad. En este sentido, las autoridades fomentan acciones en diversos distritos del país, acercando la universidad a la población para atender sus necesidades. Esta perspectiva se fundamenta en el trabajo de Malpaso & Lapa (2022), quienes resaltan que las tendencias actuales en el mercado laboral y en la administración de responsabilidad social apuntan hacia un aprendizaje-servicio conjunto entre universidad y estudiantes. Finalmente, Condori et al. (2022) enfatizan que la responsabilidad social debe fortalecer los programas educativos, asegurando así el progreso social de la nación.
Conclusiones
En relación con el propósito general, se concluye que la administración educativa en la universidad privada estudiada posee una naturaleza uniforme, cuyo objetivo principal es preservar la coherencia en los temas de enseñanza mediante procesos de gestión adecuados que permitan alcanzar consensos orientados a garantizar una educación de alta calidad. En cuanto al primer objetivo específico, el directorio universitario orienta la gestión directiva buscando mantener un equilibrio entre altos niveles de beneficio institucional y una educación de excelencia, destacándose un elevado nivel de gestión directiva en la universidad analizada. Respecto al segundo objetivo, se evidenció que la administración pedagógica reconoce a los profesores como protagonistas y responsables de que sus estudiantes adquieran conocimientos a través del desarrollo de competencias, apoyados por recursos y herramientas digitales que contribuyen a una gestión educativa de calidad. Finalmente, en relación con el tercer objetivo, la administración de responsabilidad social se presenta como un modelo que la universidad debe continuar fortaleciendo, especialmente al fomentar la inclusión de los estudiantes de posgrado en proyectos que promueven la responsabilidad social hacia la comunidad.
En conclusión, el fortalecimiento sostenido de estos tres ámbitos no solo garantiza la excelencia académica, sino que también posiciona a la universidad como un agente transformador comprometido con la formación integral de sus estudiantes y con el desarrollo social responsable, sentando así las bases para un futuro educativo más innovador, inclusivo y sostenible.


















