Introducción
El diagnóstico del trastorno por déficit de atención e hiperactividad (TDAH) en estudiantes universitarios representa un desafío significativo para los profesionales de la salud, debida la complejidad de sus manifestaciones y la necesidad de un enfoque multidimensional que considere tanto factores cognitivos como emocionales (Rodillo, 2015). Este trastorno neuropsicológico incluye síntomas persistentes como inatención, hiperactividad e impulsividad, lo que suele interferir en el desempeño académico y social del adulto joven (Gallego Martínez, 2018).
Los criterios diagnósticos, basados en el DSM-5 (APA, 2013 citado en Cía, 2014), requieren una evaluación exhaustiva que integre pruebas neuropsicológicas, entrevistas clínicas y reportes de terceros, permitiendo una comprensión profunda de la afectación en el funcionamiento diario del paciente (Martínez, 2017). En este contexto, la caracterización del perfil neuropsicológico de los estudiantes con TDAH resulta clave para diseñar intervenciones personalizadas que promuevan tanto el rendimiento académico como el bienestar general, contribuyendo así a su desarrollo integral y a la configuración de una identidad más estable en esta etapa crucial (Ochoa, 2024).
El concepto de TDAH fue inicialmente descrito por Still (1902) citado en Cerván & Pérez (2010) y, posteriormente, fue delimitado y refinado por múltiples estudios clínicos y neuropsicológicos. Al principio, el enfoque diagnóstico del TDAH derivaba del modelo clínico tradicional, el cual abarcaba tres dimensiones fundamentales: inatención, hiperactividad e impulsividad, que son identificados en diferentes ámbitos de la vida cotidiana (Iriarte & Jesús, 2018). En este sentido, los criterios diagnósticos se han configurado a partir de la combinación de observaciones conductuales, evaluaciones neuropsicológicas y reportes de personas cercanas, permitiendo así una comprensión integral de la sintomatología (Huguet Miguel, 2021). De esta forma, el perfil neuropsicológico del TDAH se construye sobre la base de alteraciones en funciones ejecutivas, atención sostenida y control inhibitorio, las cuales afectan el rendimiento académico y social del individuo (Calle Saravia, 2022; Sánchez, 2017; Lezama Espinoza, 2015).
Como concepto más reciente, el diagnóstico del TDAH se refiere a un proceso complejo que integra múltiples dimensiones de la conducta y el funcionamiento cognitivo (Fernández, 2017). En este sentido, y partiendo del marco neuropsicológico en el que se sitúa, no cabe duda de que el concepto de TDAH está estrechamente vinculado con alteraciones en las funciones ejecutivas, la autorregulación emocional y la capacidad de atención sostenida (Dangond & Ruiz, 2018). Estudios como los de Shojaei et al., (2024) y Young & Cocallis, (2019) establecen que el perfil neuropsicológico del TDAH se fundamenta a partir de una serie de características clave: disfunciones en el control inhibitorio, la planificación y la toma de decisiones, lo cual afecta el rendimiento académico y las relaciones interpersonales.
Este perfil incluye cinco grandes dimensiones: inatención, referida a la dificultad para mantener la concentración en tareas específicas; hiperactividad, caracterizada por un exceso de actividad motora inapropiada para la edad; impulsividad, asociada a la incapacidad para inhibir respuestas inmediatas; problemas en la memoria de trabajo, lo cual afecta la capacidad de retener y manipular información; y alteraciones en la motivación, relacionadas con la dificultad para mantener el esfuerzo en actividades a largo plazo (Del-Ponte et al., 2019; Deshmukh & Patel, 2020; Dalsgaard, 2013).
En este sentido, Sapkale & Sawal, (2023) hacen énfasis en la conceptualización del TDAH desde una perspectiva neurocognitiva, que se aleja de simplificaciones conductuales como la hiperactividad o la impulsividad aislada, y se enfoca en las disfunciones ejecutivas que afectan el autocontrol, la regulación emocional y el procesamiento de información, siendo factores clave en el desarrollo del trastorno. Muchas de estas disfunciones se intensifican en la población universitaria debido a las exigencias académicas y sociales propias de esta etapa, como la mayor autonomía y las presiones para lograr un rendimiento sostenido (Pinna et al., 2019; Kulkarni, 2015). Por estos motivos, resulta de interés su estudio, ya que un diagnóstico adecuado y temprano del TDAH puede asociarse con mejores estrategias de afrontamiento, mayor éxito académico y una mejora en la calidad de vida de estos (Johnson et al., 2021). Asimismo, el reconocimiento de estas alteraciones puede favorecer el desarrollo de intervenciones psicoeducativas dirigidas a optimizar las funciones ejecutivas, reducir el estrés académico y fomentar una mayor integración social en el ámbito universitario (Villemonteix et al., 2015; Ceylan et al., 2014; Contini et al., 2013).
Varios trabajos de investigación han estudiado las asociaciones existentes entre el TDAH y otros factores neuropsicológicos o sociodemográficos, tales como el género, la edad o los trastornos asociados. Freckelton, 2019; Woo et al., 2014; Peterson et al., (2011) revelan que el perfil neuropsicológico de los estudiantes universitarios con TDAH se relaciona con aspectos como el déficit en las funciones ejecutivas -procesos cognitivos necesarios para la planificación, inhibición de respuestas y memoria de trabajo- o la regulación emocional -la habilidad para gestionar y controlar emociones-, hallando asociaciones con el rendimiento académico, la adaptación social y los niveles de estrés. Igualmente, un estudio reciente realizado por Ben Mahmoud et al., (2021) destacan la importancia de una intervención temprana en las funciones ejecutivas y el manejo de la impulsividad, señalando que una adecuada gestión de estas dificultades puede generar mejoras significativas en la calidad de vida, autoeficacia y éxito académico en el nivel universitario, lo que subraya la relevancia del apoyo psicoeducativo en esta población.
En relación con los aspectos sociodemográficos, Kuzelova et al., (2014) señalan que factores como el contexto familiar y el apoyo social, representan elementos claves para entender la manifestación del TDAH y su impacto en el rendimiento académico y la calidad de vida de los estudiantes universitarios. De hecho, se puede definir que un entorno familiar estable y una red de apoyo social positiva pueden constituir predictores eficaces del éxito académico y el bienestar general en estudiantes con TDAH, al influir en su motivación, autoeficacia y manejo del estrés (Tanaka et al., 2023; Quintero et al., 2016) Por otro lado, Harstad & Levy (2014) hacen hincapié en la relación existente entre el género y las manifestaciones del TDAH, destacando que, en el caso de las mujeres, los síntomas de inatención suelen ser más prominentes que los de hiperactividad, lo que a menudo conduce a diagnósticos tardíos y una mayor afectación en su bienestar emocional y académico.
Con base en lo expuesto, se identifica la existencia de variaciones en el perfil neuropsicológico de los estudiantes universitarios con TDAH según factores sociodemográficos, lo que representa un campo de interés dado que la mayoría de los estudios no integran estos factores de forma conjunta y debido a la compleja interacción entre el desarrollo cognitivo y las presiones académicas en esta etapa. Por ende, esta investigación busca definir las características neuropsicológicas predominantes en estudiantes universitarios diagnosticados con TDAH, analizando las relaciones entre sus síntomas principales y variables como el género, edad, contexto familiar, y nivel de apoyo académico, así como su impacto en el rendimiento académico y bienestar emocional.
Metodología
Se realizó un artículo de revisión narrativa y se planteó una estrategia de búsqueda sistemática de artículos sobre los criterios diagnósticos y el perfil neuropsicológico en el TDAH, utilizando los siguientes términos: Attention Deficit Hyperactivity Disorder and Executive Function and Inhibition and Impulses. Se incluyeron estudios escritos en inglés y español, sin limitar la búsqueda por fecha de publicación ni por tipo de diseño metodológico. La búsqueda fue realizada en las bases de datos Scopus y Web Of Sciencie. También se llevó a cabo una búsqueda manual en revistas especializadas en Criterios diagnósticos actuales, perfil neuropsicológico del TDAH y bases genéticas y neurobiológicas.
Resultados y discusión
La extracción de datos se realizó considerando los artículos seleccionados (Ver figura 1). Estos fueron revisados por diferentes autores para llegar a un consenso sobre los criterios diagnósticos más utilizados en el TDAH y el perfil neuropsicológico característico del trastorno. Posteriormente, se establecieron los parámetros para el desarrollo de la narrativa en tres aspectos: los síntomas nucleares del TDAH y sus implicaciones, el impacto neurocognitivo y los correlatos neurobiológicos que subyacen en el trastorno.
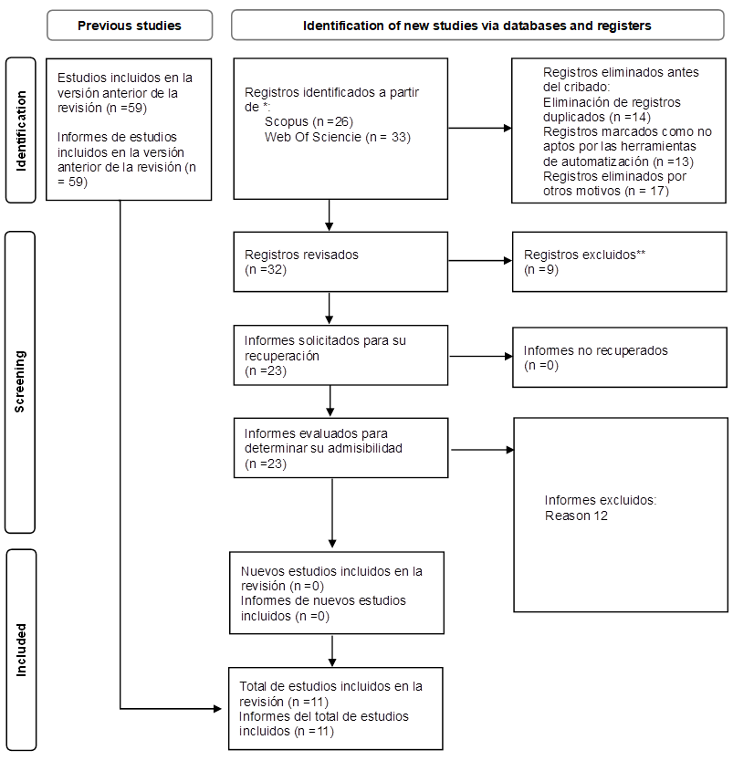
En la figura 1. El diagrama PRISMA ilustra el proceso de selección de los estudios en una revisión sistemática. Comienza con la identificación de estudios previos (n=59) y la identificación de nuevos registros de bases de datos (Scopus n=26, Web of Science n=33). Después de eliminar registros duplicados y otros no aptos (n=44), 32 registros fueron revisados. De estos, 9 fueron excluidos por no cumplir con los criterios de elegibilidad, mientras que 23 informes fueron solicitados para recuperación y todos fueron evaluados para determinar su admisibilidad. Finalmente, no se incluyeron nuevos estudios en la revisión, y el número total de estudios incluidos fue de 11, correspondientes a los informes evaluados.
Tabla 1 Revisión de la literatura de genes candidatos a intervenir por sobre evaluación criterios diagnósticos y perfil neuropsicológico en déficit de atención e hiperactividad
| # | Autor | Año | Lenguaje | Tipo de documento | Base de datos | Hallazgos |
|---|---|---|---|---|---|---|
| 1 | Sebastian, A; Jung, P; Krause-Utz, A; Lieb, K; Schmahl, C; Tüscher, O | 2014 | English | Review | Science Citation Index Expanded (SCI-EXPANDED); Social Science Citation Index (SSCI) | Los estudios neuroconductuales sugieren que, mientras los pacientes con TLP presentan disfunciones en las regiones prefrontales orbitofrontal, dorsomedial y dorsolateral, los pacientes con TDAH muestran alteraciones principalmente en las regiones prefrontales ventrolateral y medial, indicando una disociación en las disfunciones del control de impulsos en estos trastornos. |
| 2 | Navarro-Soria, I; de Mier, RJR; García-Fernández, JM; González-Gómez, C; Real-Fernández, M; de León, MSM; Lavigne-Cervan, R | 2020 | English | Article | Social Science Citation Index (SSCI) | La batería de Evaluación Neuropsicológica de Funciones Ejecutivas para Niños (ENFEN) se muestra útil para identificar perfiles específicos de desempeño ejecutivo en niños con TDAH, destacando su aplicabilidad en diagnóstico clínico y apoyo psicopedagógico. |
| 3 | Milla-Cano, C; Gatica-Ferrero, S | 2020 | Spanish | Article | Emerging Sources Citation Index (ESCI) | La memoria de trabajo está alterada en los subtipos desatento y combinado del TDAH, mientras que la flexibilidad cognitiva no distingue entre sujetos con y sin TDAH. |
| 4 | Xiao, T; Xiao, Z; Ke, XY; Hong, SS; Yang, HY; Su, YL; Chu, KK; Xiao, X; Shen, JY; Liu, YJ | 2012 | English | Article | Science Citation Index Expanded (SCI-EXPANDED); Social Science Citation Index (SSCI) | Las imágenes funcionales mostraron una activación reducida en la corteza prefrontal derecha durante tareas de inhibición en niños con HFA y TDAH, indicando una disfunción inhibidora compartida en ambos trastornos. |
| 5 | Kiani, B; Hadianfard, H; Mitchell, JT | 2017 | English | Article | Social Science Citation Index (SSCI) | El entrenamiento en meditación de atención plena mejoró significativamente la función ejecutiva y la desregulación emocional en adolescentes con síntomas elevados de TDAH en comparación con un grupo de control. |
| 6 | Feja, M; Lang, M; Deppermann, L; Yüksel, A; Wischhof, L | 2015 | English | Article | Science Citation Index Expanded (SCI-EXPANDED); Social Science Citation Index (SSCI) | La impulsividad motora alta en ratas no predice déficits en la activación sensoriomotora ni se asocia necesariamente con déficits de atención o hiperactividad locomotora. |
| 7 | van Eijk, J; Sebastian, A; Krause-Utz, A; Cackowski, S; Demirakca, T; Biedermann, SV; Lieb, K; Bohus, M; Schmahl, C; Ende, G; Tüscher, O | 2015 | English | Article | Science Citation Index Expanded (SCI-EXPANDED); Social Science Citation Index (SSCI) | En pacientes con trastorno límite de la personalidad sin TDAH comórbido, la inhibición de la respuesta y la activación neuronal asociada no se ven afectadas en condiciones emocionalmente neutrales. |
| 8 | Grandjean, A; Suarez, I; Diaz, E; Spieser, L; Burle, B; Blaye, A; Casini, L | 2021 | English | Article | Science Citation Index Expanded (SCI-EXPANDED); Social Science Citation Index (SSCI) | El estudio revela que las dificultades en el control de interferencias en niños con TDAH se deben a un deterioro en la inhibición de respuestas y una mayor propensión a la activación de respuestas automáticas. |
| 9 | Sebastian, A; Gerdes, B; Feige, B; Klöppel, S; Lange, T; Philipsen, A; van Elst, LT; Lieb, K; Tüscher, O | 2012 | English | Article | Science Citation Index Expanded (SCI-EXPANDED) | El estudio encontró que los déficits inhibitorios en adultos con TDAH están asociados con hipo activación diferencial en circuitos neuronales frontoestriatales y frontoparietales, dependiendo del subcomponente de inhibición afectado. |
| 10 | Mamiya, PC; Arnett, AB; Stein, MA | 2021 | English | Article | Science Citation Index Expanded (SCI-EXPANDED); Social Science Citation Index (SSCI) | El desequilibrio de excitación/inhibición en el circuito frontoestriatal durante el desarrollo temprano puede contribuir a la persistencia de los síntomas del TDAH en la edad adulta, sugiriendo que el equilibrio E/I podría ser un biomarcador útil para tratamientos personalizados. |
| 11 | Milla Cano, C., Gatica-Ferrero, S. | 2022 | English | Article | Scopus | Los estudiantes con TDAH presentan déficits en memoria de trabajo y flexibilidad cognitiva que afectan su capacidad para realizar tareas que requieren concentración y adaptación mental. |
Criterios diagnósticos actuales
Los criterios diagnósticos del TDAH se centran en la presencia de síntomas de inatención, hiperactividad e impulsividad. Sin embargo, la evaluación ha avanzado hacia el uso de herramientas más especializadas, como la batería ENFEN, que permite identificar perfiles específicos de desempeño ejecutivo en niños con TDAH, mejorando la precisión del diagnóstico clínico y el apoyo psicopedagógico (Navarro-Soria et al., 2020). Los estudios recientes destacan la importancia de considerar tanto los déficits en la atención como en el control de impulsos, evidenciando una disociación en las disfunciones del control de impulsos entre el TDAH y otros trastornos como el trastorno límite de la personalidad (Sebastian et al., 2014).
Perfil neuropsicológico del TDAH
El perfil neuropsicológico del TDAH revela fallas específicas en regiones cerebrales relacionadas con el control de impulsos y la regulación atencional. Las imágenes funcionales han mostrado una activación reducida en la corteza prefrontal derecha durante tareas de supresión de respuestas en niños con TDAH, indicando disfunciones inhibidoras relacionadas con otros trastornos, como el Autismo de Alto Funcionamiento (Xiao et al., 2012). Además, los déficits en la memoria de trabajo y la flexibilidad cognitiva se evidencian en los subtipos desatento y combinado del TDAH, mientras que el control de interferencias también se ve afectado por un deterioro en la inhibición de respuestas y una mayor propensión a respuestas automáticas (Grandjean et al., 2021; Mueller et al., 2014).
Bases genéticas y neurobiológicas
Las investigaciones sobre las bases genéticas y neurobiológicas del TDAH sugieren que el desequilibrio entre exaltación e inhibición en el circuito frontoestriatal durante el desarrollo temprano puede ser un factor clave en la persistencia de los síntomas del TDAH en la edad adulta (Mamiya et al., 2021). Esta inestabilidad podría servir como biomarcador para tratamientos personalizados, dado que los déficits inhibitorios en adultos con TDAH se asocian con un hipo activación diferencial en circuitos neuronales frontoestriatales y frontoparietales (Sebastian et al., 2014). Los estudios también sugieren que la impulsividad motora alta no siempre predice pérdidas en la activación sensoriomotora, lo que resalta la necesidad de enfoques diagnósticos más matizados (Feja et al., 2015).
La investigación reciente destaca que el entrenamiento en meditación de atención plena mejora la función ejecutiva y regula las emociones en adolescentes con TDAH (Kiani et al., 2017). Además, las diferencias en la inhibición de respuesta en pacientes con otras condiciones clínicas sugieren respuestas cognitivas específicas según el diagnóstico (van Eijk et al., 2015). Por último, los déficits en memoria de trabajo y flexibilidad cognitiva en estudiantes con TDAH limitan su capacidad para tareas complejas, lo que resalta la necesidad de estrategias adaptativas (Milla Cano y Gatica-Ferrero, 2022).
Conclusiones
El diagnóstico del TDAH se ha vuelto más preciso gracias a herramientas como la ENFEN, que mejoran la identificación de perfiles específicos de desempeño ejecutivo. El perfil neuropsicológico del TDAH está caracterizado por déficits en la memoria de trabajo, flexibilidad cognitiva y control de impulsos, con implicaciones para la intervención y el manejo clínico. Las bases genéticas y neurobiológicas del trastorno sugieren que el equilibrio entre exaltación e inhibición en el circuito frontoestriatal podría ser crucial para entender la persistencia de los síntomas y desarrollar tratamientos personalizados. Estos hallazgos refuerzan la necesidad de un enfoque multidimensional y específico en el diagnóstico y tratamiento del TDAH.















